搜索
首页
大数快讯
大数活动
服务超市
文章专题
出海平台
流量密码
出海蓝图
产业赛道
物流仓储
跨境支付
选品策略
实操手册
报告
跨企查
百科
导航
知识体系
工具箱
更多
找货源
跨境招聘
DeepSeek
首页
>
马上收藏!2024各国硕士留学费用汇总,看这篇就够了!
>
0
0
马上收藏!2024各国硕士留学费用汇总,看这篇就够了!
EnjoyLife悦洋海外
2024-07-08
1
导读:硕士留学选哪个国家更好?
在前几天给大家整理了各国本科留学的费用清单,
高考后本科留学费用最全汇总!
今天给大家带来各国硕士留学费用一览表,大家快来看看自己心仪的留学地贵不贵喔!
北美
洲
美国
1、学费
本科: ¥7-37W/年
研究生: ¥20-35W/年
2、住宿费
学校公寓: ¥2.1-7.5W/年
校外租房: ¥4.2-15W/年
3、饮食费
美国大学校内食堂以自助餐为主,
学生开学前要购买Meal Plan
,即接下来一学期在校内食堂的就餐次数。
不同的大学、不同的次数,一学期Meal Plan价格差异很大,一学年大概是1-8千美元(约人民币0.7-5万元/学年)。
对选择校内住宿的学生,Meal Plan会略有优惠或包含在住宿费用内;校外住宿的学生,基本需要单独购买。
加拿大
随着加拿大教育水平的提高,
尤其是在商科、工程学科中居世界领先地位,
加拿大学位与美国和英联邦国家的学位具有同等水准。
加上加拿大留学费用相对较低,所以越来越多的人选择加拿大留学。
加拿大有近百所公立大学,相同专业学费方面差别不是很大,根据所在地区消费水平不同,生活费会有变化,
每年大约需人民币7万到10万元。
所以在选择城市时,可适当选择中等城市,生活
质量
和大城市相当,但生活费会比大城市低20%~30%。
去加拿大读本科,
每年学费在8万~14万人民币之间
。读硕士,学费在12万~15万人民币之间。加上生活费,每年大约需要13万~20万人民币。
大洋洲
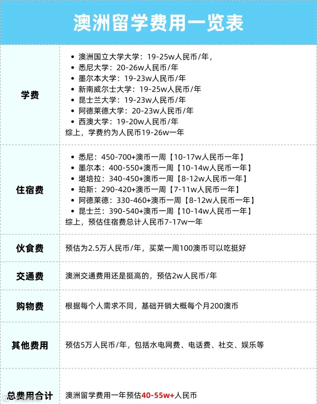
澳大利亚
近年来澳洲院校QS排名一路的水涨船高,
八大院校24年更是全部进入QS前100名。
澳洲虽然留学费用高,但学校排名、教育质量、优质的生活环境等因素吸引了大批学生前往求学。
在澳大利亚读本科,
学费一年约12万~20万人民币。
读硕士的学费一年为10万~25万元。生活费在12万~20万人民币左右。
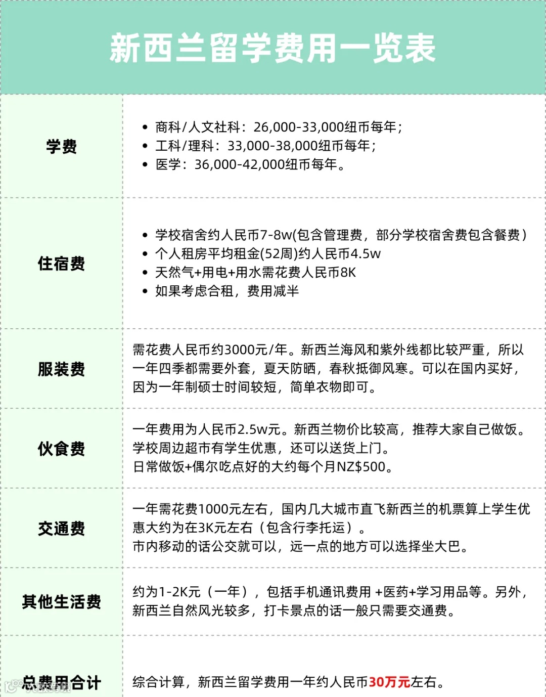
新西兰
新西兰作为永久回头签的国家,
留学生毕业后如果符合相应的条件,比较容易拿到PR身份。
更重要的是,无论是从学费还从汇率来说,相比其他英联邦热门留学国家,新西兰的留学花费要低得多。
欧洲
英国
去英国留学的大部分是去读研究生。虽然英国每年的费用较高,但因为学制短,研究生只读一年,所以算下来还是比去其他国家便宜。
英国留学的热门专业为商科、理工和传媒,
学费平均在20万到22万人民币之间,
生活费约10万元左右,均为一制;像是建筑学,工程类专业有的院校是两年制。
如果2024去英国留学 ,
如果读本科建议一年准备45-60万人民币左右,
如果是读硕士要多准备5-8万。
同样,不同城市不同专业费用不同,如果你稍微去贵点的学校或者专业,就要往上走了。
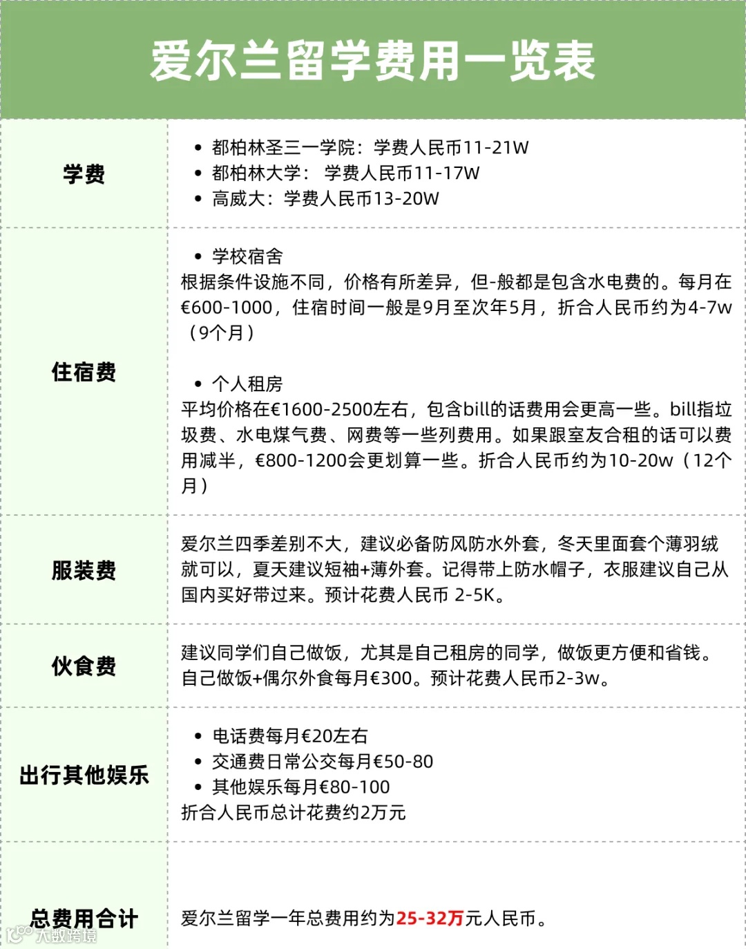
爱尔兰
选择去爱尔兰留学,意味着毕业后你将获得两年工签,
工作5年后你可以取得身份并在这里工作。
高性价比的留学体验给了你更多的选择,你也完全可以先花少量的费用在爱尔兰读书并获得毕业证书,然后再去其他国家赚钱谋生。
值得一提的是,在爱尔兰生活开销和二线城市相当,但是房租却不便宜!
亚洲
中国
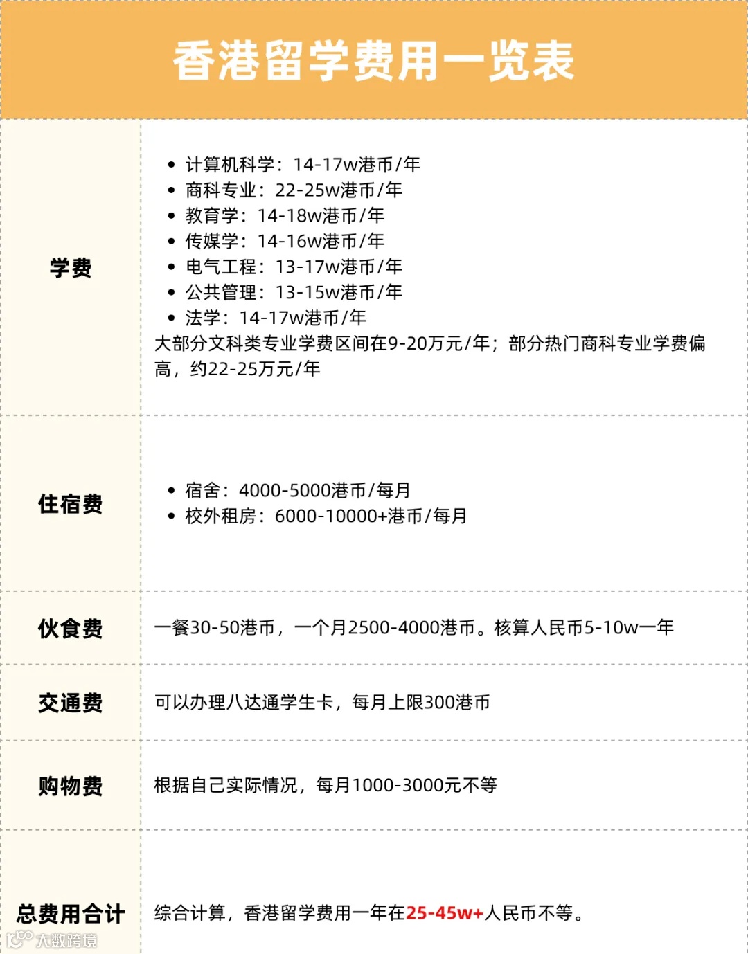
香港
离家近,语言通,中国香港一直是一个不错的求学地。中国香港地区的高校拥有全英文教学环境和丰富的教学资源,邻近内地,学术交流也更加方便,学历认可度较高。
虽然中国香港高校学费相对较低,但是生活成本较高。
中国
澳门
中国澳门是一个小而安全的城市,拥有便利的生活条件。完善的医疗、交通和基础设施可以让留学生轻松地融入当地社会,并享受高质量的教育资源。
除此以外,
中国澳门的学费相较于中国香港、
新加坡
地区来说比较低。
新加坡
学制
时间
短,学费&生活费较低,
就业创业机会多多
……新加坡留学的好处数都数不过来。
新加坡硕士课程的年均学费远低于英美国家,
在读期间还可以合法打工。另外,政府还设立了各种奖学金、助学金。
除此以外,
有600家跨国公司
选择在新加坡设立亚洲总部,学校也会为学生搭建
招聘
平台,安排带薪的实习课程,大大提升学生的就业率。
输入标题
日本的大学
分为国立大学和私立大学,
国立大学的费用一年为3万~6万元人民币,私立大学一年的费用为6万~8万人民币。
生活费一年大约在5万~7万人民币,
在各留学国家中是比较低的。
国立大学学费最便宜,各专业学费是一样的。
私立大学根据不同专业,收取不同学费。法学部和经济学部的学费是国立大学的1.4倍,艺术学部是国立大学的2.3倍。
国立大学有50%或100%的减免制度,
私立大学也有减免制度,但是每个大学的减免率是不同的。
总体来说日本留学每年需要大概8-15万人民币。
韩国
相对而言,韩国的留学学费并不高,
比较适合国内的工薪家庭子女。
韩国国立和公立大学的本科生一年学费大约是1.5万~2万元;研究生是2万~2.5万元。
私立大学本科生一年学费大约是3万~4万人民币,研究生为4万人民币。
韩国的奖学金也是十分优厚的,在校学习优良的学生可以享受包括国际机票,生活费、学费、研究费、住宿费等在内的各种费用。
本科和硕士:学费加生活费,一年约7万~9万人民币。
要申请留学的同学们,赶紧准备起来啦!悦洋海外
有专业老师和团队同时帮助学生进行留学申请,就能让学生更加专心投入到学习及复试中。
语言培训+留学申请+背景提升一站式
服务
学生更省心,家长更放心。
(部分文字、图片转载自网络,如有
侵权
,联系小编删
除)
【声明】内容源于网络
0
0
EnjoyLife悦洋海外
悦洋海外是一家集移民、海外留学、海外房产、海外投资、旅游考察、海外创新项目及技术引进业务于一体的大型公司,凭借“用心聆听,专业创新”的优质服务赢得客户的信任。
内容
491
粉丝
0
关注
在线咨询
EnjoyLife悦洋海外
悦洋海外是一家集移民、海外留学、海外房产、海外投资、旅游考察、海外创新项目及技术引进业务于一体的大型公司,凭借“用心聆听,专业创新”的优质服务赢得客户的信任。
总阅读
0
粉丝
0
内容
491
在线咨询
关注