
近期,美国移民局(USCIS)发布了2024财年第二季度(2024年1月-3月)EB-5申请的最新数据。城市高失业项目不但已经进入实质性排期,新申请人还将面临长达5-8年的签证排期,留给乡村类项目和基础建设类项目的时间还有多少?
二季度·新法下EB-5月均超600例申请

移民局发布的统计数据显示,新法下EB-5(区域中心+直投)共收件1879件。
这一数字不仅创下了EB-5新法实施以来的最高纪录,而且与上一季度相比,申请量增长了三倍多,可见目前美国投资移民的火爆程度以及投资者对EB5项目的持续热情。
分析其原因,受4月1日移民局涨价新规落地的影响,导致很多投资人都抢在3月份递件。未来是否继续会保持如此势头,我们有待验证。
我们再来看一下2022年8月到2024年3月底每个季度的递件数据。
2022年8月-2023年3月底,共1217份申请,平均下来每月150份左右;
2023年4-6月,共50份直投I-526,649份区域中心I-526E,合计699份,平均下来每月233份申请;
2023年7-9月,共57份直投I-526,888份区域中心I-526E,合计945份,平均下来每月315份申请;
2023年10-12月,共32份直投I-526,581份区域中心I-526E,合计613份,平均下来每月204份申请;
2024年1-3月,共69份直投I-526,1810份区域中心I-526E,合计1879份,平均下来每月626份申请。
城市高失业地区项目排期5-8年
此前移民局公布的数据显示,2022年3月15日至2023年12月31日期间,共有约3,377个家庭递交了区域中心项目申请,其中:
·城市高失业项目2,185份,占比65%
·乡村项目1,093份,占比35%
结合移民局此次公布的2024年1月-3月新增1810份申请,即使其中城市TEA项目和乡村项目各占50%,那么截至2024年3月31日已经有约5,187个家庭递交了新法区域中心项目申请,其中城市高失业地区项目项目合计约3,090份,乡村项目合计约1,998份。

从表中我们可以看到,如果平均每个家庭签证需求是2.5张,那么截至2024年3月,已经提交的城市高失业地区项目申请累积的签证需求大约是7,725张,远超未来5年可用的签证配额总和,因此城市TEA项目恐怕已经进入实质性排期,而且将重演EB5旧政排期的悲剧。
我们预计,2023年之后递交城市TEA项目的中国大陆申请人,签证排期至少在5年以上,最乐观的情况是,移民局可以在未来5-8年内处理完旧政的申请,旧政的签证配额释放给新政申请人,否则排期将在10年以上。
随着城市TEA项目无排期通道的关闭,【乡村项目】和【基建项目】将成为中国大陆家庭的选择。
乡村项目数据依旧无排期
快速移民需要把握“红利期”
乡村项目享有20%预留签证配额,从目前的签证需求和今年的递交数量来看,目前仍低于预留的签证配额,可以享有无排期的政策红利窗口。
建议正在做美国身份规划的家庭,选择安全稳健,有新法成功经验的乡村项目和专业团队,尽快递交申请,锁定宝贵的预留签证名额。
为何基建类项目数据皆为“0”
从图表中可以看出截至2024财年,有超500张基础建设类别配额纹丝未动。换言之,现在加入到基础建设项目的投资人,未来2年有足够的预留配额使用,暂无绿卡排期的隐患。
不少申请人都会纳闷,为何新法实施两年来,基建类签证配额使用量为“0”。其根本原因在于移民局对基建类项目的“工程内容”和“资金管理运作实体”均有严格要求,因此鲜有项目可以符合。即使之前有个别项目以乡村+基建类双通道进行宣传,但上表中我们就可以看出,这些项目最终向移民局申报的仍然是乡村类通道配额。

随着申请人的激增,乡村类别和基建类别“暂无排期”的好日子,可能不会维持太长时间。此前在IIUSA举办的年度行业盛会上,移民局的数据专家也曾提及,尽管EB-5签证预留类别的排期在2024财年大概率不会出现,但到了2025财年下半年,就很有可能会产生排期。
这意味着,EB-5签证预留“无排期”的黄金窗口期,可能只有最后几个月的时间了。所以有意移民美国的朋友,千万别再犹豫了,早申请,早递交,就能早一点通过“双递交政策”转换身份,享受工卡福利,在美国自由地工作、生活及出行。

悦洋海外·阿纳苏
EB5乡村项目

目前市场上在售的乡村项目并不多,下面悦洋海外为大家推荐一个经过精心甄选、备受投资者欢迎的乡村项目——阿纳苏度假庄园项目。

阿纳苏项目I-956F已获批
乡村项目阿纳苏已顺利获批I-956F!从递交到获批历时仅仅5个月!
I-956F是2022年美国新的投资移民法下对项目的预审批,移民局对于所有EB-5项目的统一要求,即区域中心必须向美国移民局提出I-956F申请后,才可以为投资人提交美国移民申请,否则移民局不予受理。
I-956F获批意味着:
1、移民局已经审核批准了该项目是符合新法案下TEA要求的EB-5项目,即享有签证预留名额,并且将获得移民局的优先审理,投资者可免排期快速获得美国绿卡。
2、项目被美国移民局认可,今后,移民局在审核该项目投资人的I-526E时,只需要审核投资人的个人文件即可。

独有地段 位置卓越!
提到美国加州葡萄酒,多半人的第一反应是纳帕谷(Napa Valley),因为这里的葡萄酒最为著名。
阿纳苏项目就位于纳帕谷(Napa Valley),享誉世界的红酒天堂。这里全年温度适宜,气候温和,不存在所谓的淡季,更是加州的富人度假胜地。
新项目“阿纳苏度假庄园”位于纳帕谷(Napa Valley)车程20分钟的的莱克县(Lake County)。阿纳苏项目将建在占地 22,000 英亩的被誉为“葡萄酒之乡”的土地上。

莱克县不仅是加州数一数二的“长相思”葡萄酒之乡,更以其清澈透明的“清湖”而闻名,作为加州最大的天然淡水湖,这里是举行滑水、钓鱼和皮划艇活动的热门旅游胜地。凭借如画的风景和一流的红酒,近年来,这里吸引了大量游客前往。“阿纳苏度假村”项目所在位置,交通便利,可以轻松前往旧金山湾区的各个地方。

传奇联手 名门之作
本期阿纳苏项目开发内容包括一个40套间的五星级酒店及度假别墅、葡萄园别墅、度假村等地块的建设。项目由总部位于旧金山的以开发高端酒店和住宅而闻名的马哈曼集团开发,该公司的使命是打造出色、独一无二的物业,满足挑剔买家的需求,并提供独特的生活方式体验,而项目背后的主理人,更是鼎鼎有名的安缦度假村的创始人Adrian Zecha 和Setai酒店创始人Jonathan Breene。
马哈曼以其高端的酒店和住宅开发而闻名,这些项目拥有世界一流的设施和服务。该公司参与了多个成功且知名的房地产项目,包括美国的Amangani、Amangiri、Setai Miami、Setai NYC 和 400 Fifth Avenue、土耳其博德鲁姆文华东方酒店公寓以及新加坡圣淘沙湾的W酒店公寓等等。

Adrian Zecha,是世界奢华酒店之父,他于1988年在普吉岛创立了全球首家安缦酒店,彻底改变了人们对于奢华酒店及度假方式的认知,对全球酒店业的发展产生深远影响。他善于打造每种无法在世界其他地方找到和复制的奢华酒店,真正做到宁静与和平,低调且优雅。
建筑大师安藤忠雄也将在度假村里打造独一无二的博物馆。这位建筑史上的传奇人物,被誉为“清水混凝土诗人”,擅长将光与影的艺术发挥到极致,融建筑与自然为一体,营造充满精神性的空间氛围。
相信在Adrian Zecha等大师的联手之下,“阿纳苏度假村”项目必将吸引大批高净值人士的到访和消费。

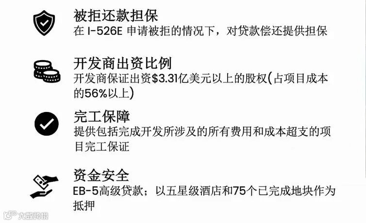
高安全性 三重担保
阿纳苏度假村项目的开发商自持股权占比高达56.3%,且该项目资产结构当中没有银行贷款,这意味着,只要项目整体的价值损失不超过56.3%,EB5的投资人本金都不会损失。投资人拥有第一顺位抵押。
除此之外,该项目为EB-5投资者提供多重保障:I-526E移民申请被被拒还款担保、完工担保以及EB-5高级贷款抵押,为投资人提供了全面保障。

综上所述,可以说阿纳苏项目是一个可遇不可求的优质乡村EB-5项目,值得投资者选择。
好的项目名额很快就会被有眼光的投资人抢占,因此,有意向的投资人需要早点锁定,抓住机会早申请早获批!欢迎联系您身边的悦洋海外顾问或者客服悦悦为您量身定制最佳方案!


