「寰东投资」为您的企业保驾护航
寰东投资专注外商独资和中外合资公司设立、财税筹划、外国人居留许可和海外公司设立等业务。寰东团队拥有丰富的财税经验,会根据企业的的现状及预期、所在行业和平台的发展趋势,结合最新税法政策,给出最优的财税筹划解决方案,提前帮您做好财税规划。
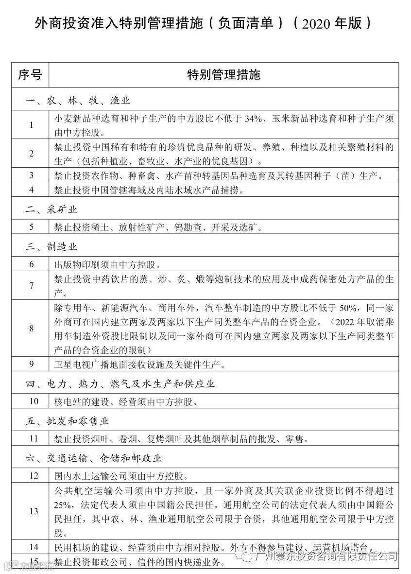
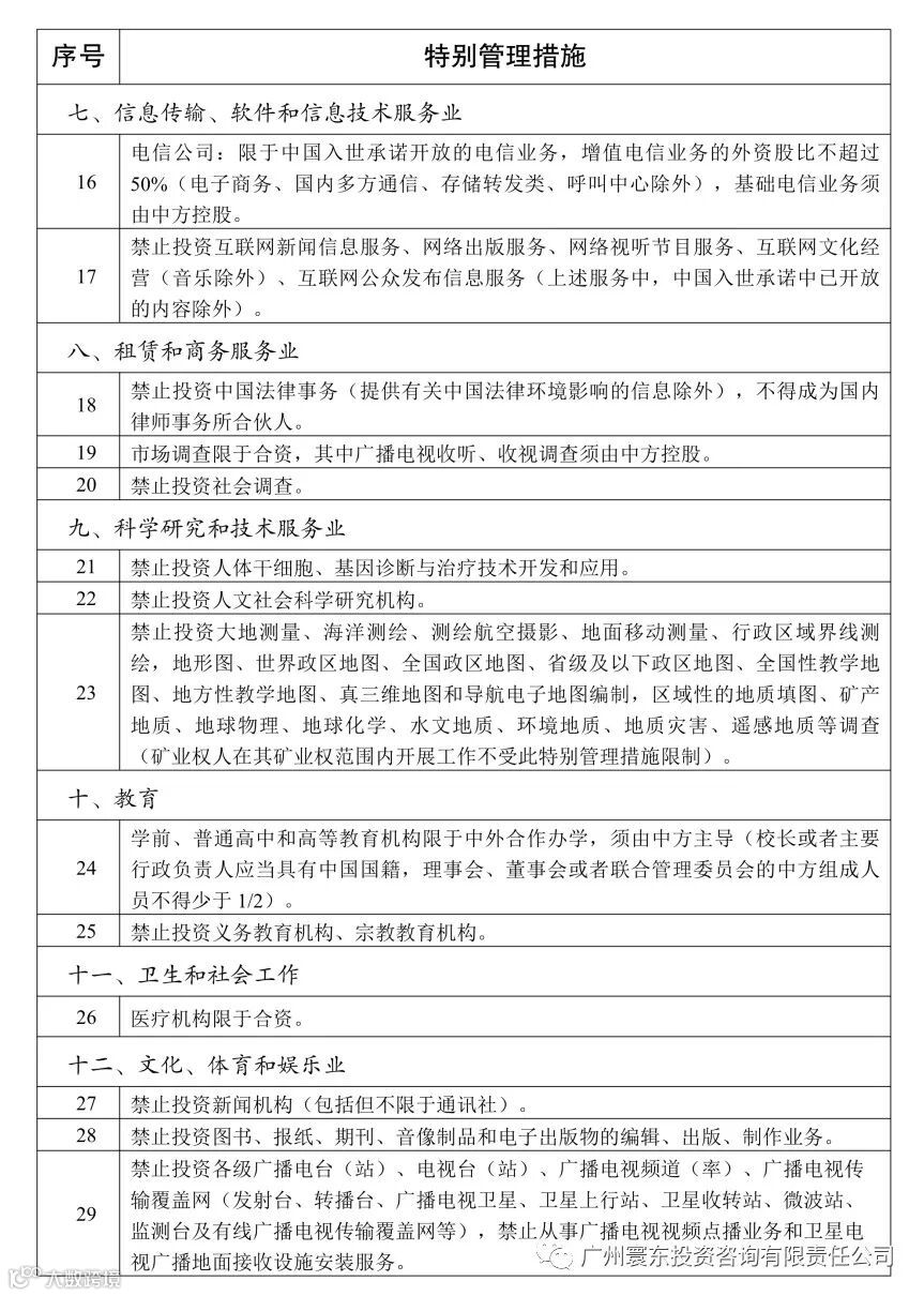
除由国家实行准入管理的领域外,深圳市前海蛇口自贸片区将探索全面放开投资准入,创新提出“非违规不干预”管理模式,对境外投资者逐步放宽或者取消准入限制措施!境外投资者们的机会来啦~
9月1日,全国首部自贸片区立法《深圳经济特区前海蛇口自由贸易试验片区条例》(以下简称“《自贸片区条例》”)和修订后的《深圳经济特区前海深港现代服务业合作区条例》(以下简称“《合作区条例》”)正式发布,均将于10月1日起施行。
接下来看一下此条例的解读吧~
由于自贸片区辖区范围覆盖了前海合作区,《自贸片区条例》在投资贸易便利功能上重点着墨。除前述所称创新外商投资准入模式、降低投资准入门槛外,还将探索对港澳企业在自贸片区内投资取消所有准入限制条件,推动对港澳跨境服务贸易负面清单管理,促进与港澳服务贸易全面自由化。
同时,《自贸片区条例》变通了我国《企业法人登记管理条例》相关规定,允许符合条件的港澳商事主体在自贸片区进行登记后,依法从事相关经营活动。推动重点产业聚集,支持跨国公司总部和国际组织总部落户自贸片区。
《自贸片区条例》还变通了国家法规关于进口药品注册的规定,允许中国香港、中国澳门已依法批准上市但未获境内注册批准且在自贸片区医疗机构临床急需的药品(不含疫苗)、医疗器械在自贸片区指定的医疗机构使用;并规定医疗机构和科研机构可按有关规定开展干细胞、免疫细胞治疗、单抗药物、基因治疗、组织工程等新技术研究和转化应用。
此外,规定具有境外职业资格的金融、会计、设计、专利代理等服务领域专业人才可依法在自贸片区提供服务,其境外从业经历可视同境内从业经历;支持开展技术移民试点,支持自贸片区外籍技术人才申请在华永久居留,吸引境外专业人才参与自贸片区建设和服务。
自2011年颁布施行的《合作区条例》时隔9年首次修订,其中最受坊间关注的是,变通了《中华人民共和国涉外民事关系法律适用法》有关规定,允许前海合作区注册的港资、澳资、台资及外商投资企业协议选择民商事合同适用的法律。
深圳市人大常委会法工委相关负责人表示,由于中国内地是大陆法系,中国香港是英美法系,再加上在前海注册的上述企业已是国内企业,其适用外国法律不符合相关适用法,因此前海此前的探索是采取最低原则,“即必须要有连接点,比如合同一方当事人、标的义务一方或履行义务一方要在境外,才可以选择适用境外法律”。
而此次则是在这一基础上,扩大了范围。“一是取消了连接点;二是不只是选择香港法律,域外的所有法律都可以由商事主体协议选择。”前海管理局法治与社会建设促进处处长宋亮说,前海希望打造大陆法和英美法融合的法治环境,能赋予当事人双方自由选择的权利,让投资者觉得前海有独立的、公正的、与国际通行规则接轨的司法救济环境,增大其投资信心。
来源:南方网

