「寰东投资」为您的企业保驾护航
寰东投资专注外商独资和中外合资公司设立、财税筹划、外国人居留许可和海外公司设立等业务。寰东团队拥有丰富的财税经验,会根据企业的的现状及预期、所在行业和平台的发展趋势,结合最新税法政策,给出最优的财税筹划解决方案,提前帮您做好财税规划。
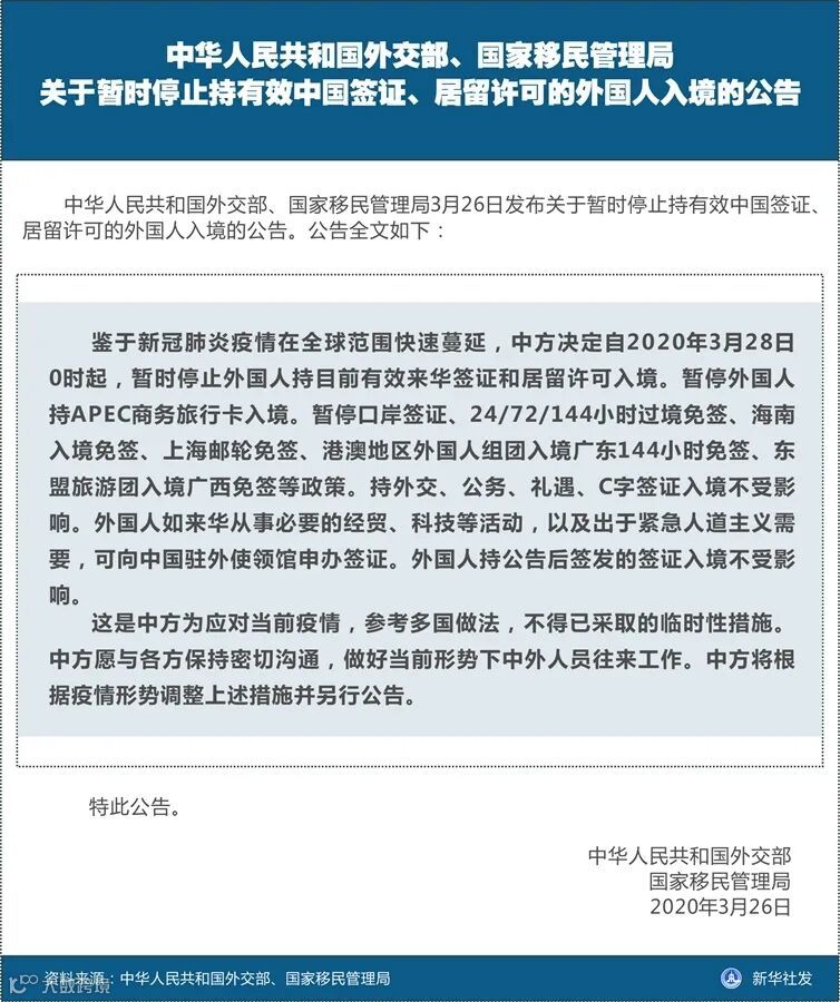
3月份的时候,根据当时新冠肺炎疫情形势和防控的需要,外交部、国家移民管理局联合发布了《关于暂时停止持有效中国签证、居留许可外国人入境的公告》。
中外人员的往来无奈之下受到了阻碍。
一晃眼过去半年了,我国疫情防控举措强而有效、防控形势大好,就在今天早上,关于允许持三类有效居留许可外国人入境的公告发布了!
中华人民共和国外交部、
国家移民管理局
关于允许持三类有效居留许可外国人
入境的公告
根据当前新冠肺炎疫情形势及防控需要,现对2020年3月26日外交部、国家移民管理局联合发布的《关于暂时停止持有效中国签证、居留许可外国人入境的公告》部分措施调整如下:
自2020年9月28日0时起,允许持有效中国工作类、私人事务类和团聚类居留许可的外国人入境,相关人员无需重新申办签证。如外国人持有的上述三类居留许可于2020年3月28日0时后过期,持有人在来华事由不变的情况下,可凭过期居留许可和有关材料向中国驻外使领馆申办相应签证入境。上述人员需严格遵守中方防疫管理规定。
3月26日公告其他措施继续实施。中方将在确保防疫安全前提下,逐步有序恢复中外人员往来。
特此公告。
中华人民共和国外交部
国家移民管理局
2020年9月23日
来源:国家移民局官网

