

近期有计划参加巴西展会、旅游、探亲访友,并有意向办理巴西签证的朋友们,要注意了!
巴西签证,还有少量9月和10月的递交位置。
巴西签证加急:9月23日-10月18日
加急预约可约一周内的号(渠道),很稳没有风险
巴西签证中心有四个:北京巴西签证中心,上海巴西签证中心,广州巴西签证中心,成都巴西签证中心
巴西签证,可跨领区递交资料,审核时间在2周左右
北京领区:出签快,给时间大方(五年多次居多)号预约抢手,可代交
上海领区:出签快,给时间大方(五年多次居多)号难预约抢手,可以免预约递交两周出签,可代交
广州领区:出签慢,大概率批一年多次,需本人递交
成都领区:出签较快,给时间大方(五年多次居多),需本人递交
巴西商务/展会/会议/旅游均可加急
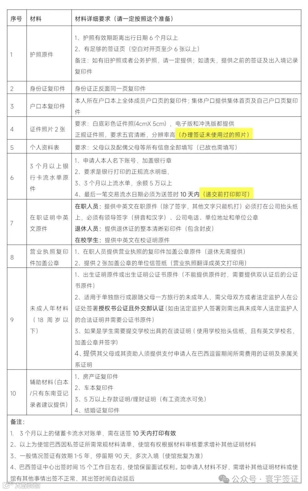
材料清单
申请表
护照原件,6个月有效期以上
照片,近6个月白底彩照3张
近3个月银行流水,余额5w+
☆必须申请人本人名下账号,户名清楚,加盖银行公章
☆最后一笔交易流水日期必须为送签时的10个工作日内(递交前打印即可)
在职人员提供在职证明(中英文)及营业执照复印件
☆除签字外,其他文字只能机打
☆必须打在公司抬头纸上,必须有领导签字、公司电话、单位地址和单位公章
☆营业执照复印件及翻译件均需翻译并加盖公章,翻译件要打印在公司信笺纸上
退休人员提供退休证整本清晰彩色复印件
在校生提供在校证明
酒店订单
机票订单
辅助材料:房车本复印件、其他存款证明或理财证明
商务和探亲材料:
邀请方:经巴西公证及认证的邀请函及邀请人信息
当地公证后邀请函(北京):巴西公司使用公司抬头信纸,盖章签字,致北京大使馆/上海总领事馆/广州总领事馆签证处的一张葡萄牙文或英文邀请函,申请人的姓名和在公司的具体职务,应写清具体商务访问的目的以及在巴西将从事的商务活动(需注明每天的日程活动安排),邀请方的CNPJ号(税务注册码)印章、完整的公司地址和联系电话,且需要在当地公证。
派遣方:派遣信原件,中英文营业执照复印件加盖公章
探亲:经公证的邀请函
如果探访居住在巴西的亲戚或朋友,需提交巴西公民或者在巴西有居留许可的外国人出具的经过公证的邀请函原件,邀请函内容需写明申请人在巴西停留期限、目的,并对其停留期间住宿和相关费用进行担保,且需要在当地公证。
✔提醒1:上海只接受邀请函原件/邀请函公证件原件/邀请函公证件复印件。如果是展会,上海只接受邀请函公证件原件。
✔提醒2:签署邀请函的人的巴西有效身份证件或者护照的复印件,两份文件上的签名必须一致。

代办巴西签证流程
↓沟通评估申请条件情况,并给出专业指导建议
↓缴费并按要求整理好申请材料
↓严格审核整理材料,查缺补漏
↓快速预约递交申请
↓申请人本人根据预约时间到巴西使馆递交材料,无需录指纹
↓领取签证结果,快递寄回
我司代办服务内容
专业签证顾问全程1对1服务+签证方案评估+材料清单+材料审核翻译+快速进入巴西签证系统提交申请预约时间
为您省时省力又省心
只需提供中文材料,就能为您处理一切的签证烦恼,帮助您分析优势以及劣势,在资料上做到扬长避短,不画蛇添足,保障您的签证高通过率
选择寰宇签证的优势
我司从事签证办理15年之久,服务企业客户无数,对每项政策与细节流程了如指掌,凭借多年专业经验,依您具体情况提供精准指导建议,保障您的签证通过率,我司还有众多成功案例为证
微信:HYVISA2018
电话:18925103146
18928804816
(微信同号)
点击下方名片关注我们,及时了解最新的出入境及签证政策,寰宇签证承接各类各国签证代办,欢迎各位私信咨询!

