

在公司里,医保卡虽然人手一张,但却很难得到大家的重视。一是里面的钱不算多,二是大家身强力壮的几乎也用不着。就是家人朋友想买药时,自己慷慨一下医保卡还能刷点存在感。但近两年,保险业一直流传“医保卡借他人使用,所产生记录保险公司拒绝承保或拒绝赔付”的说法,这种说法在法律上站得住脚吗?我们一起来研究一下。

来源:知险而后保、老四看财富管理
作者:姚尧、老四
先说个人结论:
① 不提倡“医保卡”借他人使用,避免在商业保险方面产生不必要保险纠纷麻烦,还有涉及“统筹账户”违规使用问题。
② 投保时,保险公司投保过程中未书面或明确询问到“医保卡”是否借他人使用无需告知。(前提被保险人真实健康或真实情况无借他人使用“医保卡”疾病)。
③ 保存好有利于证明被保险人投保时的健康证据医疗检查资料。
④ 发生保险纠纷时,学会使用法律武器,合情合理的维护自身合法权益。
近两年,保险业一直有个流传“医保卡借他人使用,所产生记录保险公司拒绝承保或拒绝赔付”。很多保险从业者依此借营销点,在客户面前或朋友圈卖力宣传,(此举带有善意,也不失对消费者的误导营销);有消费者听其传言而不配置保险了,担心之前借他人使用的医保卡记录导致今后拒赔,索性不选择用保险未雨绸缪。
2017年就有不少保险从业者和消费者咨询我这方面事宜,每次在接到关于“医保卡”咨询时都是哭笑不得,我们的保险从业者到底是想协助客户配置保险呢?还是不想客户配置保险呢?通常惯例我会询问三点:
一、“医保卡”借谁什么时候使用了?具体怎么用的?
二、“准被保险人”是否真实有相关医保卡记录疾病?
三、“准被保险人”过往与最近体检报告是否存在?
有人就说为什么要问这三点呢?很简单——“寻找证据”,证明我们的消费者自身是健康,无“医保卡”借他人使用时的疾病,协助消费者可保/可赔。
保险本质是保,保障消费者人身风险&财产风险,在公平下让每一位消费者拥有保障,有能力抵御未来可能发生或一定发生的风险。我们也不希望哪位消费者因为“借他人医保卡买药或就医”这种不妥方式而产生的记录,让原本可以买保险或可赔付消费者不能保或不赔。
“告知义务”:我国《保险法》第16条“订立保险合同,保险人就保险标的或者被保险人的有关情况提出询问的,投保人应当如实告知。”——告知的范围和方式,存在询问告知主义和自动申告主义。询问告知主义,又称主观告知主义,是指投保人的告知以保险人提出的询问为限,对保险人提出的询问,投保人必须如实回答,对保险人没有询问的,投保人就没有告知的义务。澳大利亚、俄罗斯《保险法》和我国台湾地区“保险法”均采询问告知主义。
保险合同是射幸合同,“最大诚信”是基本要求,所谓“如实告知”,既是对投保人客户行为的要求,更是对投保人主观状态的要求。在保险合同订立过程中,只要投保人将其主观知晓的情形不加隐瞒地向保险人进行了说明,就没有违反最大诚信原则。以此为前提,只要投保人不是故意隐瞒、恶意欺诈,在主观上没有过错,即使其向保险人告知的情形与客观事实不尽相符,也不宜因此认定投保人的行为属于非诚信的行为。
基于“告知义务”&“最大诚信”原则,“准被保险人”在配置保险时为健康体且无“医保卡”借他人使用时疾病情况下,没有询问到的“准被保险人”无需告知“医保卡”借他人使用情况。
重在被保险人今后发生理赔时,对被保险人的身体健康佐证,佐证被保险人在配置保险时被保险人无不健康情况或影响保险公司承保决定情况,避免保险公司以“医保卡”借他人使用时产生的不实被保险人健康记录而拒绝赔付。
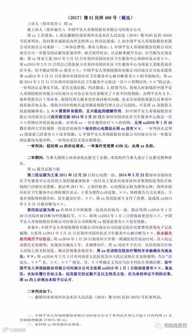
被保险人与保险公司举证时关键,下面看看2份2017年保险纠纷案件涉及“医保卡借他人使用产生不良记录”:


以下原文经授权转载
来源公众号:老四看财富管理
老四笔记‖ 医保卡给家人买药保险就不赔吗?
从2016年开始,老四就陆陆续续听到同行在谈有客户用自己的医保卡给家人买药或者是做体检,在购买保险或者理赔保险的时候遇到了麻烦,于是乎很多销售就提醒客户不要用自己的医保卡给家人看病买药体检。老四听到这些话语的时候,一开始没有当一回事儿,总是觉得一些销售自己不专业,拿这些话语来吓阻客户,但是今天,老四实在是忍不住想写一篇文章,以求正本清源。
结论
首先,老四想说,如果大家不想看干货,只想听结论,那么结论就是:医保卡给家人看病买药体检,到底保险公司会不会因此拒赔,拒保,是有可能的,但是在法律上面保险公司站不站得住,老四认为是站不住的。也就是说从法律层面,保险公司是没有理由因为医保卡借给家人使用,就可以拒赔客户的。下面老四就来谈一下为什么。
分析
关于医保卡老四想首先说清楚一个概念,医保卡分为两个账户,一个是个人账户,另一个是统筹账户。
个人账户就是我们平常经常说的帮家人买药的账户。这个账户实际上不是保险账户,简单来说这相当于我们在社保局存了一笔钱。
统筹账户相当于我们平常所说的保险,简单来说,打个比喻,这好比我们交了只是几百或者一两千元钱,但是理赔的时候我们可以获得远超过我们缴交费用的理赔,这里面明显有杠杆的作用。所以统筹账户才是真正的医保账户。
那么我们平常给家人买药或者体检用的账户都是个人账户,关于个人账户的使用,每个地方有可能不同(但是大同小异),我们这里以深圳举例,下面我们看一下《深圳市社会医疗保险办法》第48条的规定:
大家可以看到,个人账户里面的钱我们是可以用来给配偶或者直系亲属购买药物或者体检,接种疫苗的。那么统筹账户呢,老四不得不说,统筹账户的钱必须专人专款专用,而且你也很难把你自己的统筹账户的钱用到别人身上,如果钻了空子用了,很有可能以及触犯法律。这也就不在我们讨论之列。我们讨论的基本就是个人账户的钱使用的情况。
既然是个人账户的钱也就是自己的钱,想怎么用就怎么用,想给谁用就给谁用,前提是要合法合规。那按照法律规定我把医保卡个人账户的钱给家人购买了药,比如降血压的药,然后我投保保险的时候怎么办,要不要申报?
在这里老四想说,如果在投保的时候保险公司的问卷没有问到这一条,你可以不告诉保险公司。原因如下,中国大陆保险投保采用的是问询式告知,也叫有限义务告知,也就是说保险公司没有问,你可以不说,出了事故,保险公司不得以违法如实告知为由拒赔。
那有些人肯定会说,理赔的时候保险公司查出来我的医保卡买过降血压的药,怀疑我有高血压,不如实申报,拒赔怎么办?这里老四想说,很简单,第一可以在理赔的时候做血压测试证明没有高血压。第二如果购买保险之后得了高血压,那么应该有就医记录,就医记录证明是购买保险之后罹患高血压,那也不存在投保时不如实告知。这两项都不违反保险法和相关规定,保险公司也没有理由不赔。第三有人会担心,保险公司以投保人违反诚实信用原则拒赔,在这里老四就更可以请大家放心,前面说过大陆是采用有限义务告知原则,投保的时候保险公司没有询问我当然可以不告知,并不违法法律,所以也不用担心。
写到这里,大家应该对医保卡给家人买药之后再购买报下有一个清晰的逻辑了。老四还想说,医保卡的使用只要符合当地法律规定,大家就无需担心,保险公司不是立法机构,也不是执法机构,是无权对法律做出挑战的。另外涉及到境外保险,个人认为还是这个逻辑,只不过很多大陆人遇到境外保险公司以使用医保卡没有申报为由拒赔的情况的时候,没有通过法律途径申诉,使得自己合法权利受损,我想在此提醒大家,希望大家遇到投保理赔的情况的时候都要学会使用法律的武器,合法合理合情的保护自己的合法权益。
关于医保卡,我个人的看法,再补充一点:怎么使用医保卡。 只需要合法合规合理,保险公司无权制定医保卡使用规矩,也请保险公司好好学习一下医保卡使用规定 制定更好的投保理赔规矩,减少保险公司自己的法律风。据说某些保险公司花在官司上的钱每年都不少,与其事后打官司败诉、被客户骂、被监管罚,还不如事前改变,这样才是一个保险姓保的市场。

保险是一门专业而精深的学科,想了解更多的保险法律知识,可以扫描二维码抢购一套《私人财富保护与传承——法律风险防范及保险法律实务》,一起来学习私人财富管理界“干货女王”的独门秘籍吧!




