
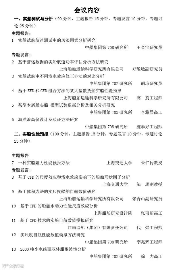
上海市船舶与海洋工程学会流体力学专业委员会定于2022年10月26日(星期三)下午1:00至4:00在上海市南昌路59号科学会堂思南楼902室会议室召开2022年大型综合学术年会流体力学专业委员会学术年会专场。专题是:“实船性能预报及测试技术”。会议将由上海市船舶与海洋工程学会流体力学专业学术委员会主任;中国船舶及海洋工程设计研究院副总工程师范佘明主持。会议将邀请该领域专家学者对实船性能预报方法及测试技术进行交流,探讨新形势下面临的挑战和解决方案。欢迎本专业学组全体成员和业界人士参加会议。

上海市船舶与海洋工程学会
流体力学专业学术委员会
注:1) 为做会务安排和准备工作,请务必于10月24日前点击下方小程序报名。
2) 中午12点30分开始报到,凭会议通知领取会议资料。
3)根据科学会堂新冠疫情防控要求,出席人员必须持有24小时核酸检测阴性报告。
联系人:沈兴荣 电话:63161688-1106,13916351605
地址:中山南一路168号 邮编:200011
传真:63151167
Email:shenxingrong@maric.com.cn


