
剑桥大学荣登榜首,牛津大学紧随其后,LSE、圣安、帝国理工亦表现亮眼,位列前五!
(来源:CUG官网)
CUG与泰晤士报排名(Times)和卫报排名(Guardian )被称为英国本土最具参考价值的大学排名!今天我们就一起来看英国大学的排名表现。
CUG 2025 年排名采用了升级的评估体系,共涵盖10项关键指标,旨在更全面地反映大学的综合实力和学生体验。
这些指标包括本科入学标准、学生满意度、科研质量、科研密集度、就业前景、师生比、人均学术投入、人均设施投入以及大一辍学率。
通过这些指标的综合考量,CUG 排名更能体现学生在大学期间的实际获得感,而非学校的国际声誉,为有意向留学英国的同学们提供更具参考价值的信息。
(来源:CUG官网)
剑桥大学、牛津大学、LSE三所院校连续四年包揽前三!IC反超巴斯大学重新回归前五的行列,巴斯大学则下降三个名次跌至第8;杜伦大学排名英国第6,上升两个名次。
华威大学击败去年前十“守门员”的兰卡斯特大学,上升一个名次,排名英国第10。
本次排名最大的惊喜来自于多所黑马院校的崛起。纽卡斯尔大学、伦敦大学城市学院、赫瑞瓦特大学、奥斯特大学等院校排名均明显上升,展现出强劲的发展势头和潜力。

除了综合排名,CUG还给出了在各项指标中大学的得分情况,展现出大学在各领域的优势,例如:
❀入学标准最高的5所大学:圣安德鲁斯大学、思克莱德大学、格拉斯哥大学、剑桥大学、IC。
❀科研质量最好的5所大学:IC、剑桥、LSE、布里斯托大学、UCL。
❀科研密集度最高的5所大学:剑桥大学、牛津大学、IC、兰卡斯特、爱丁堡大学。
❀就业前景最好的5所大学:IC、剑桥大学、伦敦大学圣乔治学院、牛津大学、LSE。

英国的学校誉满全球,高考后留学英国,也是升学的一个好方向!!同学们可以选择以下三种途径:
下面, 我们来详细了解一下这三种英国本科申请途径。
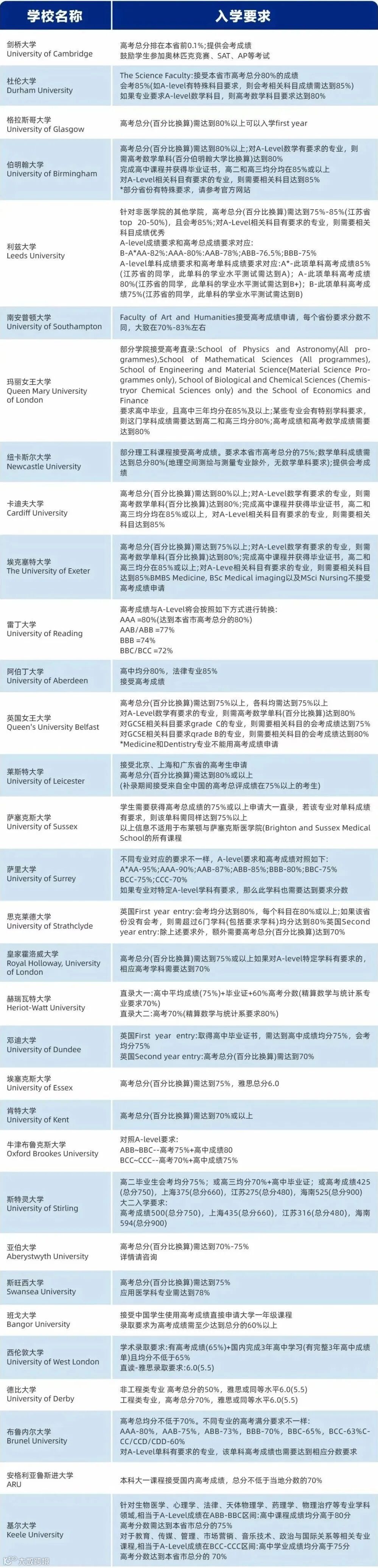
自2019年起,英国部分院校就已经开始承认中国高考成绩!对于高考成绩优秀的学生,可以选择直接使用高考成绩申请英国大学本科课程。
需要注意的是,同一所院校并不是所有专业都接受高考成绩,部分项目对高考单科成绩有一定的分数要求。
(来源:网络)
预科即大学基础课或桥梁课程,属于大学前的预备教育,一般都要求海外高中毕业生读一年左右的预科,以适应国外的学习方式。
英国本科预科主要分为集团预科、校内预科和通用型预科,不同类型的预科都有其独特的优势和局限性。
高考结束后开始准备材料,7月提交申请今年秋季入学;或者10月开始申请,入读次年1月课程。
① 直接升学:一般指在学校读完预科后,可以直接升入本校,不需要再次递交入学申请。
② 申请升学:一般是在学校读完预科后,学校的课程被很多大学承认,通过递交申请入读其它大学的正课。
(来源:网络)
国际大一即Diploma课程。部分英国院校为高三毕业生开设了大一文凭课程,学生凭高中三年成绩单即可申请,其相当于英国的大一。
国际大一实行小班制,一般不超过20人,老师对于每个学生投入更多关注。
完成国际大一课程结束后,若学生的分数达到了升读要求即可直接升入大二课程。
高考结束后开始准备材料,7月提交申请今年秋季入学;或者10月开始申请,入读次年1月课程。
(来源:网络)
英国名校众多,申请方法多样,有需求的同学赶紧和我们联系吧!
(部分文字、图片转载自网络,如有侵权,联系小编删除)
