
最新通知:加拿大签证中心贴签快递费用上调,请您在付款时留意您的支付金额。邮寄申请的提交日期将以签证申请中心收到申请为准,如果您的邮寄申请未按照最新服务费用支付正确的支付金额,中心将会联系申请人支付正确的金额,或将申请退回至申请人。所有支付的费用,包括中心服务费,均不予退还。具体情况如下(该费用使用于2024年5月1日及以后的申请):
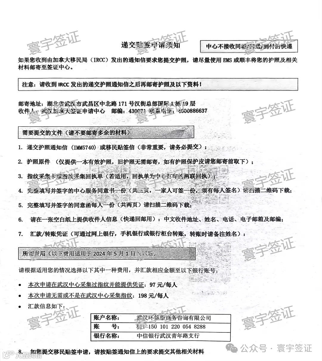
本次申请在武汉中心采集过指纹并能提供凭证:97元/每人
本次申请无需或不是在武汉中心采集指纹:198元/每人
需要提交的文件(请不要邮寄多余的材料)
1. 递交护照通知信(IM5740)或移民贴签信(非常重要,请务必提交):
2. 护照原件(仅提供一本有效护照,旧护照无需邮寄,如有护照保护皮请您邮寄前取下);
3. 指纹采集卡或指纹采集回执单(若适用,回执单为中心打印的两联回执);
4.完壁填写并签字的中心服务同意书一份(共三页,一家人可签一份,须有每人签名)请扫描二维码下载;
5. 完整填写并签字的同意函每人一份(共两页)请扫描二维码下载;
6. 请在一张空白纸上提供收件人信息(快递回邮用),中文收件地址、姓名、电话、电子邮箱及邮编:
7. 汇款/转账凭证(可通过网上银行,手机银行或银行柜台转账,转账时请备注姓名);各地签证中心
下面附各地签证中心账户
请根据使用您的情况选择以下其中一种费用,并汇款相应金额至以下银行账号。
北京银行名称 中国银行北京使馆区支行
账号 342 860 268 969
账户名称 北京双雄对外服务公司签证代理服务中心
沈阳银行名称 中国银行沈阳北站支行
账号 302 556 333 730
账户名称 辽宁澳新咨询顾问有限公司
济南银行名称 中信银行济南分行营业部
账号 8112 5010 1280 0505 566
账户名称 山东意汇实业有限公司
武汉银行名称 招商银行武汉分行
账号 127 908 547 010 504
账户名称 武汉耀飞出入境服务有限公司
上海银行名称 中信银行上海卢湾支行
账号 7313510182600039041
账户名称 上海申慧因私出入境服务有限公司加拿大签证中心
杭州银行名称 兴业银行股份有限公司杭州凤起支行
账号 356 910 100 100 085 928
账户名称 杭州易达行商务咨询有限公司
南京银行名称 北京银行南京分行营业部
账号 200 000 352 892 000 181 21974
账户名称 南京泰斗商务咨询有限公司
广州银行名称 中国工商银行广州第二支行
账号 3602 0005 1920 0501 304
账户名称 广东中旅移民签证顾问有限公司
重庆银行名称 中国银行重庆西湖路支行
账号113 074 372 730
账户名称 重庆泰福出入境服务有限公司
成都银行名称 中国银行四川省分行
账号 1306 5908 9057
账户名称 成都中恒天信出入境服务有限公司
昆明银行名称 中国银行昆明盘龙支行
账号 1356 5222 0266
账户名称 云南德朗商务咨询有限公司
加拿大短期签证(旅游、商务、探亲)签证材料:
基础材料
护照原件(有效期在回程日期算起9个月以上)
2张2寸白色彩照
身份证正反彩色扫描件
户口本正本彩色扫描件
结婚证/离婚证彩色扫描件(如有)
个人资料表
其他辅助材料
在职提供:
在职证明:公司抬头信笺纸打印
营业执照副本扫描件或组织机构代码证复印件加盖公章的扫描件
近半年到一年的工资卡流水对账单,余额5w以上
房产车产扫描件等资产证明
学生提供:
在读证明、学生证扫描件
出生证明扫描件、父母结婚证扫描件
未满18周岁出行无父母陪同或父母有一方不陪同需提供委托书
及父母双方的身份证扫描件、父母资产材料
退休提供:
退休证彩色扫描件
近半年到一年的退休金流水对账单,余额5w以上
存款证明:存入时间建议6个月以上
房产车产扫描件等资产证明
部分人群可以简化签证,简化签证需要满足以下条件:
①在过去10年内去过加拿大
②目前持有有效的美国非移民签证,或者曾在过去10年内去过美国,并可以提供凭证,则可以提供简化材料
注意:只有前往加拿大主要目的为旅游,才属于简化材料范畴,其他如探亲访友、短期学习、从事商务活动等都不能简化材料。
简化材料清单
①护照整本彩色扫描件
②电子版白底照片
③身份证正反扫描件
④户口本整本扫描件
⑤个人信息表
微信:HYVISA2018
电话:18925103146
点击下方名片关注我们,及时了解最新的出入境及签证政策,寰宇签证承接各类各国签证代办,欢迎各位私信咨询!

