
什么?“火箭”奥沙利文也要成为香港优才了?
在中国提起斯诺克这项运动,大家第一时间想到的就是丁俊晖,然后就肯定是奥沙利文了。但实际上奥沙利文在斯诺克这项运动里面是里程碑似的存在,是为数不多从2G网打到5G网的斯诺克球员,他的实力和名气在世界上都是最顶尖的存在。
罗尼·奥沙利文(Ronnie O'Sullivan),1975年12月5日出生于英国艾塞克斯,英国斯诺克运动员,因击球速度快,打法流畅,球迷赠与“The Rocket(火箭)”之称,他是斯诺克运动中罕见的天才型选手。罗尼·奥沙利文第一次参加比赛就打破了世界纪录,自从1992年转为职业选手以来,创下了一系列惊人的记录。15岁时,他就成为世界青年锦标赛的冠军;同年,在参加英国业余锦标赛时,他又成为赢得比赛单杆147满分杆的最年轻球手;1993年英国锦标赛,年仅17岁358天的奥沙利文在决赛中力克亨德利夺冠,成为迄今为止排名赛上最年轻的冠军得主。
2024年1月15日,罗尼·奥沙利文第8次夺得斯诺克大师赛冠军。2024年3月17日,奥沙利文入选首届世界台球名人堂。7月20日,斯诺克上海大师赛半决赛,奥沙利文3-10负于特鲁姆普,对阵特鲁姆普的5连胜、以及在上海大师赛的21连胜记录就此终结。2024年10月,罗尼·奥沙利文申请香港优才计划获批,成为香港居民。
值得一提的是,奥沙利文曾在上海大师赛接受媒体采访的时候,不止一次表达除想要在中国发展的想法,并说“如果不能在中国打球,就将告别斯诺克”。但是外国人想在中国长久发展的手续极为麻烦,所以正当大家都以为奥沙利文只是随口一说的时候,他却在今年十月份通过成为香港优才,从而实现了这一想法。这也不免是一种留在中国发展的另类方法。
什么是香港优才?
香港优秀人才入境计划,简称优才计划,是中国香港特区政府推出的一个计划,目的是为了吸引优秀外地人才来香港定居。计划于2006年2月23日公布,2006年6月正式推出。2015年1月14日香港施政报告公布,香港优秀人才入境计划调整于2015年第二季正式实施。2023年5月16日,香港特区政府公布扩大人才清单,将涵盖专业由原有的13项增至51项,并即时应用于“优秀人才入境计划”“一般就业政策”和“输入内地人才计划”,以吸引更多的高素质人才来香港工作。
该计划是一项设有配额的移民吸纳计划,旨在吸引新入境而不具有进入香港和在香港逗留权利的高技术人才或优才来港定居,藉以提升香港在全球市场的竞争力。获批准的申请人无须在来港定居前先获得本地雇主聘任。所有申请人均必须首先符合基本资格的要求,才可根据计划所设两套计分制度的其中一套获取分数,与其他申请人竞争配额。两套计分制度分别是“综合计分制”和“成就计分制”。获批准的申请人可带同配偶及18岁以下未婚及受养的子女来港,惟其必须能自行负担受养人在香港的生活和住宿,不需依赖公共援助。
成为香港优才的好处有哪些?
1. 不需要长期居住香港
重心在内地也有办法续签,满足“通常性居住”原则即可。可保留内地身份和户籍。对比留学和专才必须留港工作,优才的灵活度高,更适合长期在内地的人士。(奥沙利文便是属于这种类型)
2. 子女教育有保障
有了香港身份,在孩子教育方面有非常多的选择。无论在香港或是内地都可以享受丰富的国际化教育资源,国际学校的门槛几乎不存在,还可以参加香港DSE和华侨生联考,低分录取优势,在社会上的竞争力更强。
3. 一人申请全家受益
一个家庭有一个主申请人,孩子和配偶都可以跟随拿身份,全家移居香港。
4. 多国自由通行
香港护照可免签和落地全球168个国家和地区,其中包括加拿大、芬兰、日本、法国、德国、冰岛、意大利、瑞典等多个国家,真正实现全球自由通行。但是要注意的是拿到优才并不等于拿到护照哦!
5. 税率低资产保值
香港全球税率最低,税制简单,没有五花八门的税费计算,同样的收入在香港能省下更多的钱,资产也更保值。并且香港无遗产税,将来子女过继财产无需缴纳重额的税赋。

成为香港优才的条件和流程
申请香港优才计划不是说特别难,只要满足一些必要条件,准备好所需的材料,就可以顺利完成。
在开始申请之前,要确保自己满足以下基本条件:
1.年龄:18周岁以上(需提供身份证明文件)
2.经济:个人申请需提供15万+的存款证明
3.品格:无犯罪记录和不良入境记录
4.学历:本科学位及以上
评估分数:
香港优才计划有两种计分方式
成就计分制:适用于哪些获得过国家或国际性荣誉的 人士,比如影帝影后,奥运冠军,诺贝尔奖得主等,一旦审核通过,这一类人士可以直接获得8年的有效身份。
综合计分制:适用于大部分普通申请人,满分为245分,只要达到80分即可申请。

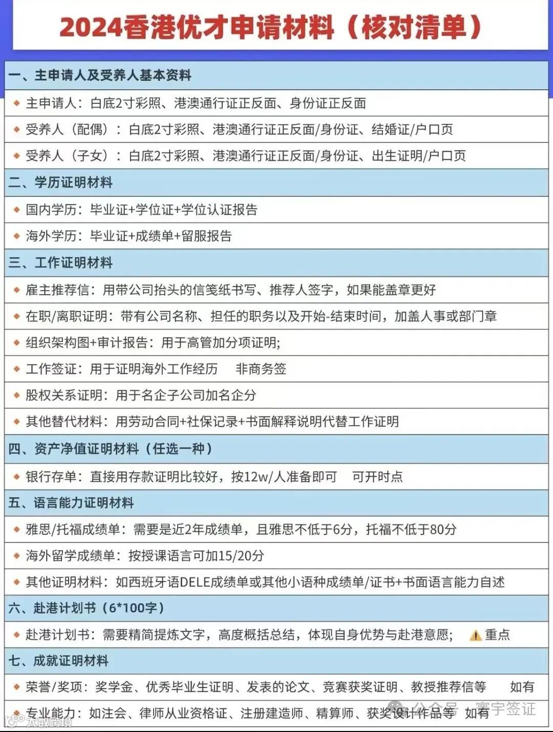
申请材料:

在上述图片中已经详细罗列了优才计划所需的材料申请优才计划不难,唯一的难点可能就是材料的准备和撰写,如果想要高效便捷地申请优才计划,您可以向我们公司的专业团队提出咨询。
微信:A18925103146
HYVISA2018
电话:18925103146
18928804816
Contact Us WeChat: A18925103146
HYVISA2018
Phone: 18925103146 18928804816
点击下方名片关注我们,及时了解最新的出入境及签证政策, 寰宇签证承接各类各国签证代办,欢迎各位私信咨询!

