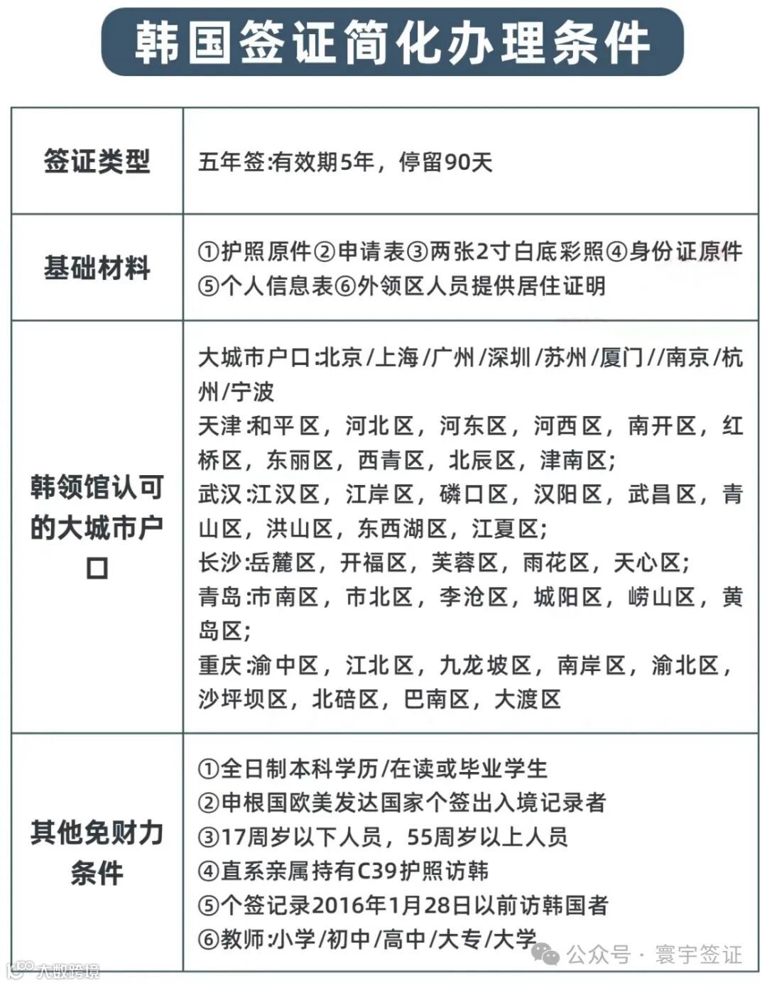
符合左边其中一条条件的申请人,可以简化办理韩国五年多次签证,不同人群对应提供对应的补充材料~
韩国领事馆领区划分准则
签证受理依据申请人长期居住地。户籍与居住地不符时,需提供居住证明。
武汉领区:湖北、湖南、河南、江西
西安领区:陕西、甘肃、宁夏
青岛领区:青岛、山东
如在领区外的人员需提供居住证或社保即可申请!!
微信:HYVISA2018
电话:18925103146
18928804816
(微信同号)
点击下方名片关注我们,及时了解最新的出入境及签证政策,寰宇签证承接各类各国签证代办,欢迎各位私信咨询!

