关注我们 了解更多资讯
美国、日本、加拿大、英国、澳大利亚等多国留学签证,专业护航一步到位!
全程托管,省时省力:
材料定制、面试通关、进度秒查。
多国速通,加急无忧:
加急通道优先处理,快速锁定签证席位!
专注留学签证,让你的申请快人一步,稳稳上岸! 如有需要欢迎后台咨询!
注意啦!2025年爱尔兰学生签证政策迎来一波重要更新,从申请材料到审理周期都有新调整,直接关系到你的留学计划!今天就为大家整理出最关键的政策变化、申请全攻略和避坑要点,赶紧码住这篇干货,让你的签证申请少走弯路!
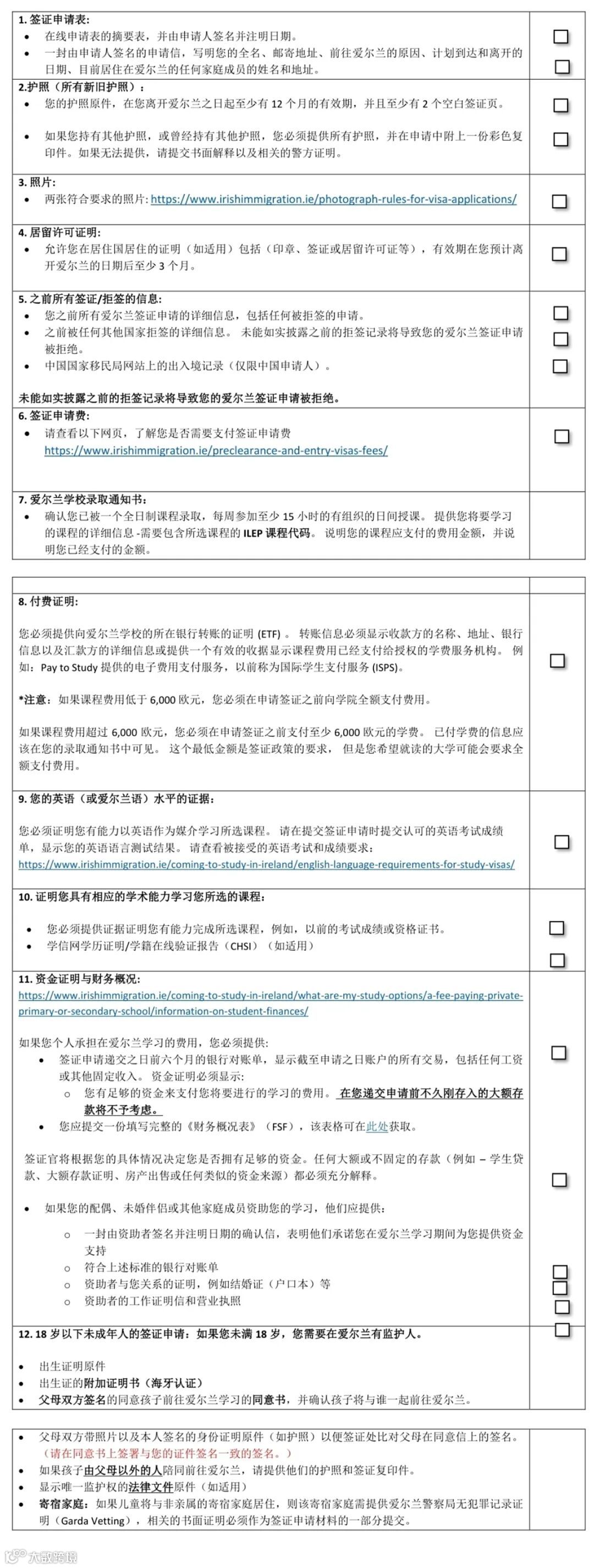
1. ILEP 号码成 "必填项",少了它直接卡壳!
今年起,填写网申表格(AVATS)时必须提交课程的 ILEP 号码(格式为 XXXX/XXXX)。大部分院校会在无条件录取通知书上标注,比如都柏林大学的录取信就清晰列出;但像都柏林圣三一大学这类例外情况,需要手动查询 —— 登录爱尔兰移民局官网,在 "第三级课程" 栏目中搜索课程名称即可获取。
划重点:ILEP 号码是课程合法性的 "身份证",没它会直接导致申请被拒,拿到录取信后第一时间核对!
2. VFS 账号激活 "倒计时",2 天内必须搞定!
注册 VFS Global 账号后,你会收到一封含激活链接的邮件,注意这个链接仅 2 天有效!建议注册后立刻转发给需要操作的人(比如代办人),错过时效就得重新注册,白白耽误时间。激活后才能预约递签日期,别让这一步拖慢进度!
3. 出入境记录要 "双语版",近十年记录都得交!
新增要求:必须提供国家移民管理局出具的中英文版出入境记录,建议覆盖近十年。
查询流程超简单:登录移民局官网,实名认证后即可下载,记得同时保存中文原版和英文翻译件(官网可直接生成双语报告)。
注意:隐瞒过往拒签记录(包括其他国家)会直接导致爱尔兰签证被拒,务必如实申报!
4. 审理周期拉长,高峰期要等 40 天!
今年签证审理速度明显放缓:非高峰期(如 5 月)需要 30 个工作日,高峰期(7-9 月)则要 40 个工作日,比往年足足翻倍!计划 9 月入学的同学,建议最晚 5 月就提交申请,别等截止日期前扎堆,以免耽误开学。
5. 语言成绩更灵活,在线考试也认可!
好消息是,在线英语成绩依然有效!雅思、托福家庭版、多邻国(Duolingo)、PTE 学术英语等都被接受,但要注意成绩有效期为 2 年,过期前务必提交申请。
在线填表:登录 AVATS 系统(https://www.visas.inis.gov.ie/avats/)填写基本信息,重点核对 ILEP 号码和院校信息。
注册 VFS 账号:完成表格后,在 VFS 官网(https://visa.vfsglobal.com/chn/en/irl/)注册,及时激活账号并预约递签日期。
准备材料:按清单整理(后文附详细清单),所有中文材料需附英文翻译,且证明信开具日期需在申请前 4 周内。缴费:签证费需在线缴纳,华南地区申请量同比增长 10%,建议提前完成支付避免系统拥堵。
*以上信息为2025年7月更新,请以官网为准
Q:签证有效期多久?需要尽快入境吗?
A:获批后有效期为3个月,务必在到期前入境爱尔兰,逾期需重新申请。
Q:未成年人申请有特殊要求吗?
A:以入境当日年龄为准,未满18岁需额外提供监护人同意函等材料。
Q:可以加急办理吗?
A:目前爱尔兰签证暂不支持加急,只能提前规划,预留充足时间!学习签证建议至少提前三个月申请。
2025年爱尔兰留学竞争加剧,签证政策的每一处变化都可能影响最终结果。希望这篇攻略能帮你理清思路,提前准备好材料,顺利拿到签证,开启在翡翠岛的精彩旅程!如果还有疑问,欢迎留言讨论,祝大家都能offer+签证双丰收!需要办理签证,欢迎联系我们!
关于我们
我司代办服务内容
专业签证顾问全程1对1服务+签证方案评估+材料清单+材料审核翻译+快速进入签证系统提交申请预约时间;
为您省时省力又省心
只需提供中文材料,就能为您处理一切的签证烦恼,帮助您分析优势以及劣势,在资料上做到扬长避短,不画蛇添足,保障您的签证高通过率;
选择寰宇签证的优势
我司从事签证办理15年之久,服务企业客户无数,对每项政策与细节流程了如指掌,凭借多年专业经验,依您具体情况提供精准指导建议,保障您的签证通过率,我司还有众多成功案例为证。
联系我们
微信:HYVISA2018(何小姐)/hyvisa2015(周小姐)
电话:18925103146/ 18928804816(微信同号)
美国F1签证预约重启!申请全攻略:抢号技巧+审查避雷+check 应对指南

