关注我们了解更多资讯
美国、日本、加拿大、英国、澳大利亚等多国出国签证,专业护航一步到位!
全程托管,省时省力:
材料定制、面试通关、进度秒查。
多国速通,加急无忧:
加急通道优先处理,快速锁定签证席位!
专注出国签证,让你的申请快人一步,稳稳上岸!如有需要欢迎后台咨询!
在欧洲心脏地带,北濒波罗的海和北海、南接阿尔卑斯山脉,有“欧洲十字路口”之称的德国,是欧盟人口最多的国家之一,长期为欧洲第一大经济体,全球排第四,仅次于美、中、日。
德国经济发展如史诗般波澜壮阔。19世纪末超英法,20世纪战后迅速复苏,如今在全球经济格局中地位重要,发展韧性惊人。强大工业基础与卓越科技创新能力是其经济腾飞双翼。机床和汽车产业是工业标杆,奔驰等汽车品牌享誉全球,在机械、电子、化工制药等领域也长期领先。
图源网络
这样一个经济强国,也吸引着世界各地人才前往追寻职业发展机会。如果你也向往在德国开启职业生涯,办理工作签证是关键的第一步。
一、种类简介
1.普通工作签证
适用对象:已获得德国雇主聘用合同的员工
首次有效期:通常与劳动合同期限一致,最长4年
是否可续签:可以续签,若长期在德工作,可申请转为长期居留许可
2.欧盟蓝卡
适用对象:高学历、高收入人才,2025年年薪门槛约48,300欧元,紧缺职业约43,759.8欧元,员工可以在满足条件下向欧盟新国家申请蓝卡,手续简化
首次有效期:一般为4年;若劳动合同少于4年,则居留许可在合同期基础上加3个月
是否可续签:可续签,且在满足一定条件后,可申请永久居留许可(通常33个月,若德语达到B1水平则缩短至21个月)
3.跨国公司内部调动签证
适用对象:跨国企业将中国总部或其他国家的员工派往德国子公司
首次有效期:通常为1-3年(依据派驻合同)
是否可续签:可续签,但一般不超过3年(高管可至5年)
4.研究人员/自雇类签证
适用对象:科研人员、自由职业者、创业者
首次有效期:通常为1-3年
是否可续签:可续签,若创业成功或科研项目长期持续,可转长期居留
图源网络
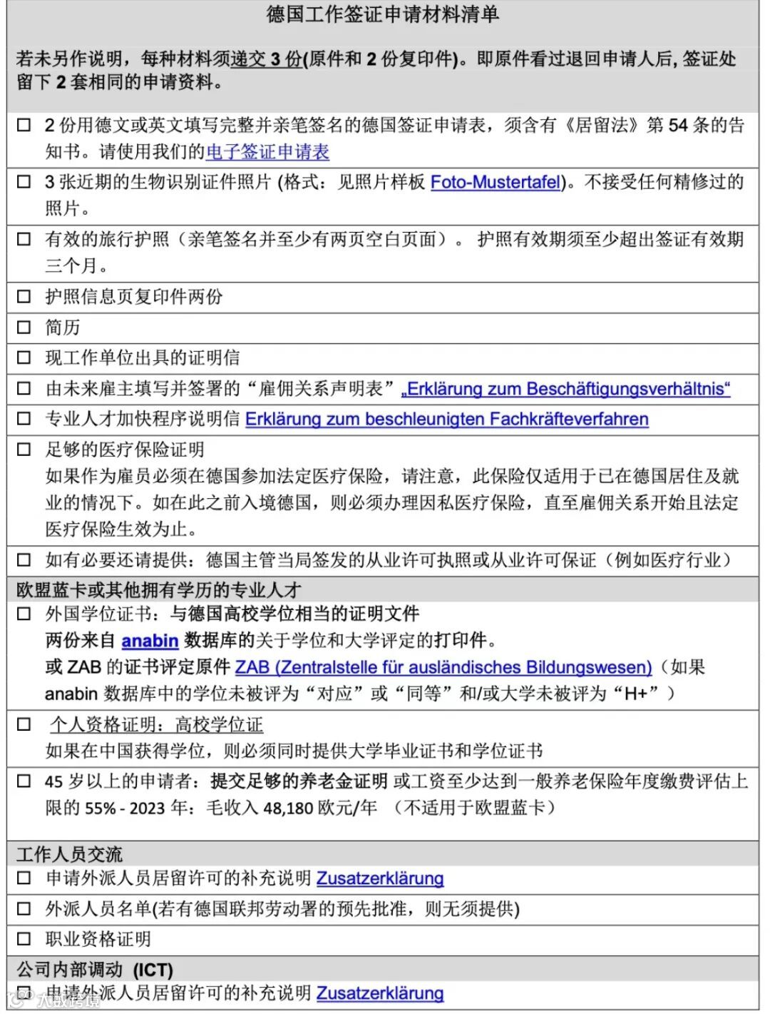
二、工签申请材料
若未另作说明,每种材料须递交3份(原件和2份复印件)。即原件看过退回申请人后,签证处留下2套相同的申请资料。
通常需要
德国签证申请表,须含有《居留法》第54条的告知书
证件照片
有效的旅行护照,护照有效期须至少超出签证有效期三个月
护照信息页
简历
现工作单位出具的证明
由未来雇主填写并签署的“雇佣关系声明表”
专业人才加快程序说明信
医疗保险证明
欧盟蓝卡或其他拥有学历的专业人才
外国学位证书:与德国高校学位相当的证明文件
两份来自anabin数据库的关于学位和大学评定的打印件。或ZAB(德国学历认证中心)的证书评定原件ZAB。
个人资格证明:高校学位证如果在中国获得学位,则必须同时提供大学毕业证书和学位证书
45岁以上的申请者:提交足够的养老金证明或工资至少达到一般养老保险年度缴费评估上限的55%-2023年:毛收入48,180欧元/年(不适用于欧盟蓝卡)
工作人员交流
申请外派人员居留许可的补充说明
外派人员名单
职业资格证明
公司内部调动
申请外派人员居留许可的补充说明
图源网络
三、办理流程(普通工作签证/蓝卡)
第一步:学历认证
若员工的学历非德国本地颁发,则需进行学历认证:在Anabin数据库查找是否被认可;
若数据库无结果,则需向ZAB申请认证,中国的985高校以及大部分211高校几乎都在清单中。
认证时间:约8-12周
第二步:雇主申请劳工局审批
雇主需向德国联邦劳动局提交申请,确认该岗位符合当地劳动市场要求。材料包括:
劳动合同副本
岗位说明书
员工学历证明
员工英文简历
薪资证明
审批时间:约2-6周
第三步:预约贴签和获得入境签证
员工需在签证中心预约贴签,并准备以下材料:
签证申请表(D类长期签证)
护照(有效期6个月以上)
照片
德国劳动合同
劳动局审批证明
学历证明
英文简历
医疗保险证明
个人声明(说明赴德目的)
注:材料需德文或英文翻译,并公证+认证。
办理时间:约4-12周
第四步:申请居留许可/蓝卡
抵达德国后,需在14天内到当地居民登记处登记住址,然后到外国人管理局申请居留许可或蓝卡,所需材料:
护照原件
劳工局批准函
德国劳动合同
学历证明
医疗保险证明
住址登记
预约办理:2-6周
审核发卡:2-4周
图源网络
德国这片充满机遇与挑战的土地,凭借强大的经济实力和多元的产业结构,为全球人才提供了广阔的职业发展空间。
希望有意前往德国工作的你,通过以上介绍,希望你能够顺利迈出在德国职场的第一步,需要办理签证可以随时找到我们,帮助你少走弯路!
关于我们
我司代办服务内容
专业签证顾问全程1对1服务+签证方案评估+材料清单+材料审核翻译+快速进入签证系统提交申请预约时间;
为您省时省力又省心
只需提供中文材料,就能为您处理一切的签证烦恼,帮助您分析优势以及劣势,在资料上做到扬长避短,不画蛇添足,保障您的签证高通过率;
选择寰宇签证的优势
我司从事签证办理15年之久,服务企业客户无数,对每项政策与细节流程了如指掌,凭借多年专业经验,依您具体情况提供精准指导建议,保障您的签证通过率,我司还有众多成功案例为证。
联系我们
微信:HYVISA2018(何小姐)/hyvisa2015(周小姐)
电话:18925103146/ 18928804816(微信同号)

