关注我们 了解更多资讯
随着中日旅游交流的日益频繁,日本三年/五年多次往返旅游签证成为许多游客的首选。为了帮助申请人更高效地准备材料并顺利办理签证,小编基于最新政策,为您梳理了全国各地日本三年/五年多次旅游签证办理的流程及注意事项,文章还附有各类材料模板以及纳税步骤等详细指南,希望对您的申请有所帮助。
【广州领区申请指南】
一、受理范围、停留限制
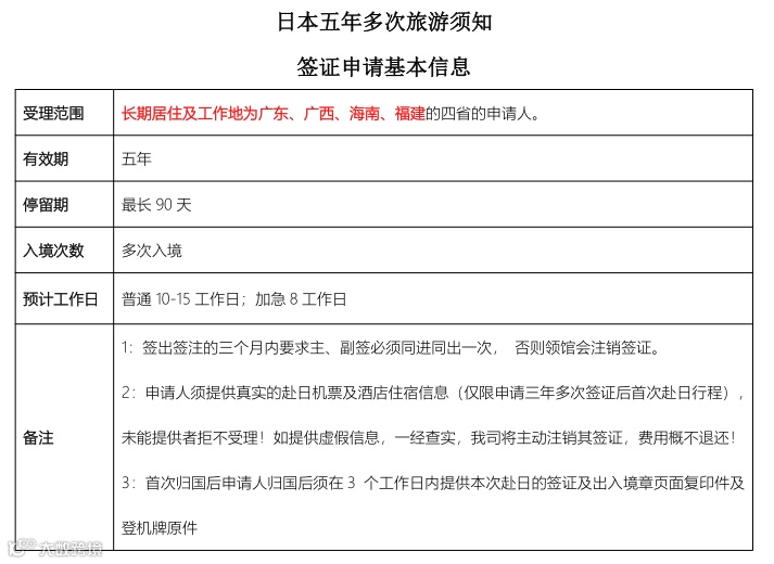
受理范围:长期居住及工作地为广东、广西、海南、福建四省的申请人。
有效期:五年
停留期:每次入境最长90天
入境次数:多次
办理时间:普通10-15个工作日;加急8个工作日
二、核心申请条件(四选一)
申请人需满足以下任一条件:
高纳税证明:上一年度个人纳税总额达7.8万元以上(月薪约6500元,年薪50万元以上),需提供纳税记录。
高收入银行流水:近半年银行流水显示月均工资稳定,上一年度工资总额达50万元以上,余额需保持3万元以上。
房产+存款组合:拥有本领区内市价200万元以上房产,并保持3万元以上银行余额(每增加一名附属申请人,余额需增加1万元)。
高额银行流水:近半年银行流水余额持续保持在50万元以上。
三、必备申请材料清单
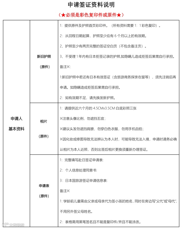
护照:原件及首页彩印件,有效期需超过6个月,至少有两页空白签证页。
旧护照(如有)需一并提供,若含有效日本签证需先注销。
照片:近六个月4.5CMx3.5CM白底彩照三张,注意五官清晰、无遮挡,建议着深色衣物。
申请表格:完整填写赴日签证申请表、个人信息处理同意书、日本国旅游签证申请信息表。
学龄前儿童由父母代签,注明“父代”或“母代”。
身份证明:身份证正反面彩色复印件(16岁以下可提供户口本及出生证)。
全本户口本彩色复印件,集体户口提供地段页和本人页。
结婚证/离婚证彩色复印件(如适用)。
居住证明:非本领区户籍但长期居住者,需提供居住证及6个月以上医保、社保记录。
在读学生提供学校盖章的在读证明原件。
财务证明:根据所选申请条件,提供纳税记录、银行流水、房产证及不动产登记信息查询表等。
附属申请人材料:主申请人父母、配偶、子女可作为附属申请人,需提供亲属关系证明(户口本、公证书、出生证、结婚证等)。
四、特别注意事项
首次行程要求:签证签发后三个月内,主、副签需同进同出一次,否则签证可能被注销。
首次赴日需提供真实机票及酒店预订信息,如提供虚假信息,签证将被注销且费用不退。
归国报告:首次归国后3个工作日内,需提供签证及出入境章复印件、登机牌原件。
材料真实性:申请人必须确保所有提交的材料真实有效,提供虚假材料将被列入永久拒签名单。
签证结果:签证申请是否成功取决于使领馆审核结果,若发生拒签,申请人需自然接受。
签证有效期及停留天数以签证官签发内容为准,取得签证并不保证入境。
【上海领区申请指南】
一、适用范围
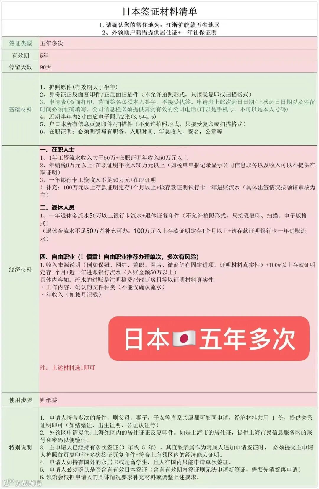
常住地要求:申请人常住地为上海、江苏、浙江、安徽、江西五省(外领区户籍需提供上海领区居住证及社保记录)。
签证类型:五年多次往返签证,单次停留≤90天,5年内累计停留≤180天。
提交申请:通过上海领区指定旅行社代办(不接受个人申请),提交材料并支付费用。
审核时间普通办理:7-10个工作日;加急办理:5-7个工作日(高峰期可能延迟)。
出签后五年多次签证首次入境无强制时间要求,但需合理规划行程。
二、材料清单
基础材料:
护照原件有效期需覆盖行程结束后至少6个月,至少2页空白签证页。
身份证正反面复印件或扫描件(禁止拍照形式,需清晰可辨)。
签证申请表双面打印,背面签名需本人手写(不可代签)。
需准确填写赴日日期、停留时间、公司信息(公司电话需真实有效,可留手机号但非本人号码)。
照片近6个月内2寸白底彩照2张(3.5cm×4.5cm),头部占比70%-80%,禁止佩戴眼镜、首饰。
户口本整本复印件或扫描件(含所有信息页,禁止拍照形式)。
经济能力证明材料(根据申请人类型选择其一):
(一)在职人士
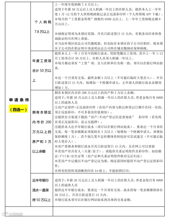
高收入流水+在职证明近1年工资卡流水显示年收入≥50万元(需含“工资”字样,银行盖章)+在职证明(需注明职务、入职时间、年收入≥50万元,加盖公章)。
高纳税+在职证明近1年个人所得税纳税总额≥8万元(提供税单原件)+在职证明(年收入≥50万元)。
豁免在职证明:若税单已显示公司名称、职务及收入,可免交在职证明。
存款+流水补充近1年工资流水不足50万元时,需补充:100万元以上存款证明(定存1个月以上)+该存款账户近1年流水(需体现资金来源)。
(二)退休人员
高退休金流水近1年退休金流水≥50万元(银行卡流水)+退休证复印件(禁止拍照,需扫描或复印)。
存款+流水补充退休金流水不足50万元时,需补充:100万元以上存款证明(定存1个月以上)+该存款账户近1年流水(需体现资金来源)。
(三)自由职业者(慎选多次签证,推荐单次)
收入来源说明+存款+流水收入来源说明(如稿费、分红、房租等,需附证明材料,如合同、平台截图等)+100万元以上存款证明(定存1个月以上)+近1年银行流水(入账金额≥50万元,需标注收入类型)。
三、其他补充材料及注意事项
外领区户籍:提供上海领区居住证原件及复印件(上海市居住证需提供“上海市民信息服务网”账号密码以便验证)+近1年社保缴纳记录。
直系亲属随行:主申请人符合多次签证条件,配偶、父母、子女可共用经济材料,需提供关系证明(结婚证、出生证、亲属关系公证等)。
附属申请人追加主申请人已持有效多次签证(3年/5年),直系亲属追加申请时需提供:主申请人护照首页复印件+多次签证页复印件+符合上海领区的经济能力证明。
特殊身份限制:持有国外永居卡或留学生身份且人在国内者,仅可申请单次签证。
【北京领区申请指南】
一、北京领区范围
北京市、天津市、陕西省、山西省、甘肃省、河南省、河北省、湖北省、湖南省、青海省、新疆维吾尔自治区、宁夏回族自治区、西藏自治区、内蒙古自治区。
二、基础材料清单
护照原件:有效期需覆盖行程结束后至少6个月,旧护照(如有)需一并提供(五年签证需提供近五年换发旧护照)。
护照首页彩色复印件:清晰复印护照首页信息页。
照片:近六个月内拍摄的4.5cm×3.5cm白底彩照2张(纸质版+电子版),需未出现在过往签证页上。
户口本复印件:提供户口本首页、户主页、本人页的正反面彩色复印件。
三、核心申请条件(分三年/五年签证)
(一)三年多次签证
纳税条件
近一年个人所得税纳税总额达3.5万元以上,提供纳税记录正反面复印件。
存款条件(不满足纳税时)
提供近一年任意纳税记录(金额不限),并提交至少50万元人民币的存款证明,存款需冻结一周以上(推荐银行:建设、交通、民生、广发、招行、中信、华夏、光大、平安等)。
(二)五年多次签证
纳税条件
近一年个人所得税纳税总额达8万元以上,提供纳税记录正反面复印件。
存款条件(不满足纳税时)
提供近一年任意纳税记录(金额不限),并提交至少100万元人民币的存款证明,存款需冻结一周以上(推荐银行同上)。
四、特殊人群补充材料
退休人员无论是否为主申请人,均需提供退休证原件及复印件。
无业/家庭主妇需提供收入来源说明(如配偶资助、投资收益等),并附相关证明材料(如配偶在职证明、银行流水等)。
非北京领区户籍需提供北京领区居住证或暂住证原件及复印件,并附6个月以上社保缴纳记录。
-
纳税步骤(个人所得税app)
目前办理日本签证客人,使用存款证明作为资质的建议使用:建设、交通、民生、广发主卡、招行(电子银行)、中信(电子银行)、华夏(电子银行)、光大(电子银行)、平安(电子银行),
个别银行需要冻结,时点的不能验证。建议所有存款自收到资料时有一周以上的冻结时间。
温馨提示:
1、以上签证须知仅供参考,使领馆在审理申请的过程中有可能根据申请人个人实际情况要求补充其他证明材料;
2、签证申请是否可以成功,取决于使领馆签证官的直接审核结果,若最终发生拒签的情况, 申请人应自然接受此结果;
3、申请人必须确保提交的资料是真实有效的。提供虚假签证材料的,有可能被相关使领馆列 入永久拒绝申请
的名单;
4、 “预计办理时间”是使领馆签发签证时,正常情况下的处理时间,若遇到特殊原因如假期, 使领馆内部人员调整,签证打印机故障等,则有可能会产生延迟出签证的情况;
5、具体的签证有效期及停留天数须以签证官签发的内容为准。
6、根据日本的入管法规定,外国人能否被允许进入日本,最终的判断是由机场等各出入境口岸的入境审查官判断,取得签证并不等于是可以进入日本的保证。因此,“签证”只能说是外国人被允许进入日本的前提条件,并不是入国许可。
结语
日本五年多次旅游签证为频繁往返两国的申请人提供了极大便利,但大家要注意材料准备及流程细节,全程应严格遵循使领馆要求。建议申请人提前规划行程,确保材料真实完整,以顺利获得签证。我司有相关代办服务,如有需要欢迎咨询!祝您签证顺利,旅途愉快!
关于我们
我司代办服务内容
专业签证顾问全程1对1服务+签证方案评估+材料清单+材料审核翻译+快速进入签证系统提交申请预约时间;
为您省时省力又省心
只需提供中文材料,就能为您处理一切的签证烦恼,帮助您分析优势以及劣势,在资料上做到扬长避短,不画蛇添足,保障您的签证高通过率;
选择寰宇签证的优势
我司从事签证办理15年之久,服务企业客户无数,对每项政策与细节流程了如指掌,凭借多年专业经验,依您具体情况提供精准指导建议,保障您的签证通过率,我司还有众多成功案例为证。
微信:HYVISA2018(何小姐)/hyvisa2015(周小姐)
电话:18925103146/ 18928804816(微信同号)

