关注我们 了解更多资讯
美国、日本、加拿大、英国、澳大利亚等多国留学签证,专业护航一步到位!
全程托管,省时省力:
材料定制、面试通关、进度秒查。
多国速通,加急无忧:
加急通道优先处理,快速锁定签证席位!
专注留学签证,让你的申请快人一步,稳稳上岸! 如有需要欢迎后台咨询!
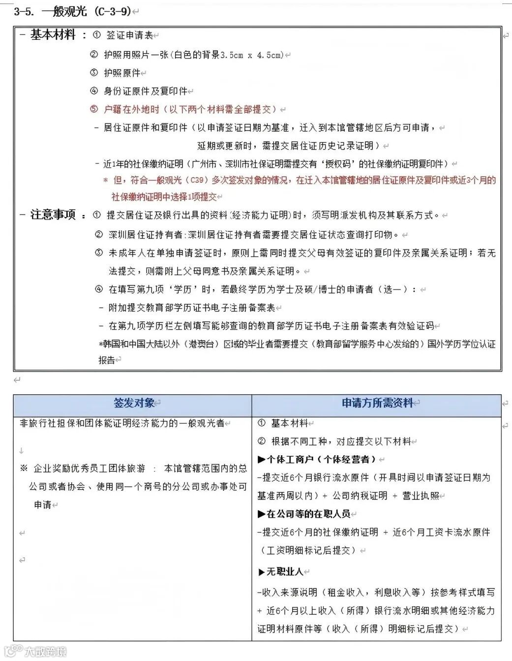
符合左边其中一条条件的申请人,可以简化办理韩国五年多次签证,不同人群对应提供对应的补充材料。
签证受理依据申请人长期居住地。户籍与居住地不符时,需提供居住证明。
如在领区外的人员需提供居住证或社保即可申请!!
我司代办服务内容
专业签证顾问全程1对1服务+签证方案评估+材料清单+材料审核翻译+快速进入签证系统提交申请预约时间;
为您省时省力又省心
只需提供中文材料,就能为您处理一切的签证烦恼,帮助您分析优势以及劣势,在资料上做到扬长避短,不画蛇添足,保障您的签证高通过率;
选择寰宇签证的优势
我司从事签证办理15年之久,服务企业客户无数,对每项政策与细节流程了如指掌,凭借多年专业经验,依您具体情况提供精准指导建议,保障您的签证通过率,我司还有众多成功案例为证。
微信:HYVISA2018(何小姐)/hyvisa2015(周小姐)
电话:18925103146/ 18928804816(微信同号)

