最近,不少在边境做生意的小伙伴感慨:“现在想从中国往其他国家汇钱是越来越难了!”不管是做生意、留学还是购置房产,汇款都成了头等大事!
现在想从中国往国外汇钱越来越难了!

为了这件事发愁的,可不仅仅是做跨境贸易的人,中国的银行业最近也是愁云密布、瑟瑟发抖!这到底怎么回事呢?
中国外汇管制动真格的了!
10月22号,对于中国的银行界来说,可谓是悲伤的一天!中国7大银行纷纷没有逃过被罚款的命运!

到底是因为啥呢?这么说吧,如果你在银行办理过外汇业务,未曾被要求填写用户外汇用途,也未被要求填写及时核实外汇使用时间,那么他们的罚款也有你的一份“功劳”!
其实中国对于外汇的管制规定很早就出台了,但是不管是普通群众的我们,还是银行,大家都没当真……认为国家执行力不会那么强!

但是直到各大银行被罚款,建设银行被下令严整银行建设,交通银行则赶紧把罚款通交,中国银行发起了深刻的反省……这时我们才知道,这次是动真格的了!
不光是银行要老老实实,如果你是“侥幸”逃过追踪的外汇者,在接下来的一段时间里可能被追查。
为打击跨境逃避税,今年9月起,中国首次启动交换非居民金融帐户涉税资讯(CRS),日前已有澳洲、新西兰等地区数千个华人帐户被封,超过21兆美元隐密资产曝光。“隐形资产”无处遁形!

中国外汇局为什么要严查?
这几年来,中国人利用换外汇全世界到处买房已经成为一种流行。随着缅甸允许外国人买房,在许多楼盘开盘的展厅里,都可以看到不同性别、不同年龄段的中国人在了解情况。

看到这个景象,很多人就奇怪了!禁止购置海外房产早就出台了,为什么还有人可以拿着这么多钱在国外肆无忌惮地买房子?难道国外的房子都这么便宜?就连中国外汇局也很奇怪,这政策都实施了一年多了,说好了不能用外汇购置海外房产,怎么总有那么多人不听话呢?

于是,中国外汇局决定,再次安排人手,开始严打外汇海外购房现象!国家外汇管理局相关负责人表示,个人购汇不得用于海外购房,因为个人海外购房及投资属于尚未开放的资本项目,并且强调:“一直以来都不能做。”
中国的外汇政策中明确提到:
购汇不得用于境外买房、证券投资、购买人寿保险和投资性返还分红类保险等尚未开放的资本项目。

当然,这并不是说,完全禁止中国公民对外汇款。除规定的渠道外,中国居民个人购汇只限用于经常项下的对外支付,包括因私旅游、境外留学、公务及商务出国、探亲、境外就医、货物贸易、购买非投资类保险以及咨询服务等。

所以,要是想用外汇进行海外投资,首先投资项目得符合规定,但是房产并不在规定范围内,但是却有越来越多的人拿着外汇在海外买房。
外汇局表示实在看不下去了,严打!必须严打!

于是,就出现文章开头的那一幕,许多银行根本没有按规定弄清楚外汇的走向,就给办理了汇款业务。既然这样,只能罚款了!

同时,外汇局表示,下一步,就是严罚违规使用外汇的个人!
划重点!通过地下钱庄、“蚂蚁搬家”等行为进行外汇违规操作,是央行、外汇局等此次打击的重点。
外汇局将继续保持检查和处罚力度不变,并持续对外汇违法违规行为进行高压打击。接下来还将严厉打击构造虚假交易、欺骗交易以及逃骗汇、非法套汇行为。
也就是说,外汇局将即日起,在查处、通报违规案例方面却越来越频繁,并且打击手段更具现代化、信息化,惩罚手段也将越来越严厉。

互联网外汇将受到管控
很多人看到这里要说了,不能通过银行汇款,那通过网络平台是不是就不受到监管了?可千万别刷这种小聪明,你能想到的,人家外汇局能想不到?
就在最近,中国外汇局也把互联网金融彻查了一番,并下达了《互联网金融从业机构反洗钱和反恐怖融资管理办法(试行)》这一新规!

规定中明确写道,客户当日单笔或者累计交易人民币5万元以上(含5万元)、外币等值1万美元以上(含1万美元)的现金收支,金融机构、非银行支付机构以外的从业机构应当在交易发生后的5个工作日内提交大额交易报告。
对于在缅甸经商和留学的中国人来说,这可是件大事!
从2019年1月1日开始,只要是单笔或累计交易超过5万人民币,或者新元等值1万美元以上。交易后5个工作日内都需要机构报告。
如果违规,会被追究刑事责任!

对在缅甸边境经商的商人来说,交易时,图方便和省手续费,很多人都会选择使用第三方平台进行转账,然后再拿着钱,在缅甸兑换缅币或者美元。

但是小编在这里提醒大家!这项规定出台之后,大家还是让自己的父母乖乖去银行汇款吧!因为如果还继续用第三方平台汇款,外汇局完全有理由相信,你们在洗钱!
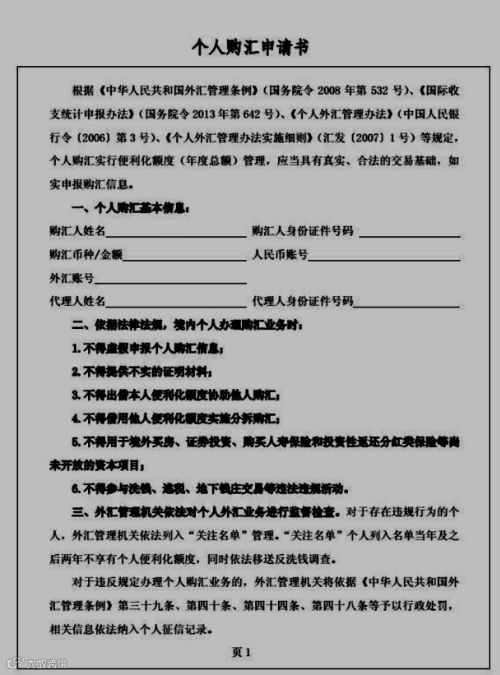
个人购汇全攻略
看到这里,大家肯定都在心里打鼓,我们都是遵纪守法的人,但是在不知情的情况下,一不小心违反了中国的外汇管制规定可咋办?
小编这里就给大家科普一下中国外汇管制的规定,手把手教你们填写《个人购汇申请书》。
每人每年只有5万美元的外汇额度!并且从2017年1月1日起,无论你是在银行柜面还是通过网银、手机银行等电子渠道办理购汇,均需要填写《个人购汇申请书》,明确填写购汇用途。

申报单上对个人购汇用途做出了详细分类,每个大项后有三四个小项均需要填写!

比如,因私旅游,要填写预计停留期限,目的地国家,预计进外停留期限,目的地国家、地区。境外留学,要填写学校名称、留学的国家、年学费金额和年生活费币种、金额。探亲,需要填写包括预计境外停留时间、目的地国家、境外亲属姓名、与境外亲属关系四项。境外就医,要填写停留期限和境外医院名称。

如果你的个人实际用途不在《申请书》明确列明的八项购汇用途项目之内的,要勾选“其他”项,并详细说明交易对方名称、具体购汇项目、交易所需金额/币种等事项。
下面重点来了,要是不想“惹祸上身”,下面这购汇“六不得”一定要熟练阅读并背下来~!
“6不得”:
1. 不得虚假申报个人购汇信息;
2. 不得提供不实的证明材料;
3. 不得出借本人便利化额度协助他人购汇;
4. 不得借用他人便利化额度实施分拆购汇;
5. 不得用于境外买房、证券投资、购买人寿保险和投资性返还分红类保险等尚未开放的资本项目;
6.不得参与洗钱、逃税、地下钱庄交易等违法违规活动。
对于存在违规行为的个人,外汇管理机关依法列入“关注名单”管理。而如果被列入“关注名单”,个人当年及之后两年不享有个人便利化额度。

发现以欺骗手段将境内资本转移的,由外汇管理机构调回外汇,并处以逃汇金额30%以下罚款,严重者处逃汇金额30%以上等值以下的罚款!
汇款不好汇?干脆自己带?大家再看第42条规定,违反规定携带外汇出入境的,由外汇管理机构给予警告,可以处违法金额20%以下的罚款,法律、行政法规规定由海关予以处罚的,从其规定!同时依法移送反洗钱调查。
如果违反规定办理个人购汇业务的,相关信息将依法被纳入个人征信记录……
文章来源:网络综合(侵删)
欧盟中部国家“斯洛伐克”
北约+欧盟+申根+欧元
“一带一路”最有优势的沿线国家之一
投资斯洛伐克企业永居项目
全家一步到位获永久居留身份
可自由工作和经商,无移民监
微信:iicctzym
网站:http://iincc.com


