
根据此前大陆央行发布的《关于非银行支付机构开展大额交易报告工作有关要求的通知》,2019年元旦之后,个人使用第三方支付机构单日现金收支达到5万元(人民币,下同)以上,或境内转账50万元,亦或跨境转账20万元以上,支付机构都要向央行提交大额交易报告。同时,互联网金融机构也要上报5万元以上的大额现金交易。

第三方支付机构需报告大额交易
今年6月,大陆央行发布了《中国人民银行关于非银行支付机构开展大额交易报告工作有关要求的通知》(下称《通知》),文件明确规定自2019年1月1日起,非银行第三方支付机构(比如支付宝、微信等)对于用户涉及大额交易的,必须上报央行。




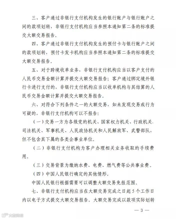
《北京青年报》报道,根据要求,非银行第三方支付机构开展以下四类交易必须上报:当日单笔或者累计交易人民币5万元以上(含5万元)、外币等值1万美元以上(含1万美元)的现金收支;2.非自然人客户支付账户与其他账户发生当日单笔或者累计交易人民币200万元以上(含200万元)、外币等值20万美元以上(含20万美元)的款项划转;自然人客户支付账户与其他账户发生当日单笔或者累计交易人民币50万元以上(含50万元)、外币等值10万美元以上(含10万美元)的境内款项划转;自然人客户支付账户与其他的银行账户发生当日单笔或者累计交易人民币20万元以上(含20万元)、外币等值1万美元以上(含1万美元)的跨境款项划转。
大陆央行此前发通知规定,明年1月1日起第三方支付和互联网金融机构大额交易要上报央行。(图片来源:中新社)
互联网金融反洗钱升级
除了第三方支付机构,所有从事互联网金融业务的机构都将纳入反洗钱和反恐融资统一监管框架。
北京《新京报》报道,值得留意的是,10月10日,大陆央行、银保监会、证监会又联合发布《互联网金融从业机构反洗钱和反恐怖融资管理办法(试行)》,该办法也自2019年1月1日起施行。办法明确,互联网金融机构包括但不限于网络支付、网络借贷、网络借贷信息中介、股权众筹融资、互联网基金销售、互联网保险、互联网信托和互联网消费金融等。
该办法还规定,客户当日单笔或者累计交易人民币5万元以上(含5万元)、外币等值1万美元以上(含1万美元)的现金收支,金融机构、非银行支付机构以外的从业机构应当在交易发生后的5个工作日内提交大额交易报告。
苏宁金融研究院互联网金融中心主任薛洪言指出,金融机构和非银行第三方支付机构一直在执行反洗钱相关监管规定,这次意在把更多的互联网金融业态纳入反洗钱和反恐融资统一监管框架,消除监管空白地带,这在某种意义上也是互联网金融逐步融入主流金融监管体系的一种标志。
今年10月,央行、银保监会、证监会、外汇局在京召开金融系统反洗钱工作会议。会议认为,当前反洗钱工作面临的国际国内形势依然严峻,国际反洗钱标准趋严,国际反洗钱互评估工作进入攻坚阶段,同时,扩大金融业双向开放和防控金融风险攻坚战都要求将反洗钱和反恐怖融资作为风险管控的重要举措,反洗钱监管已成为金融监管的重要内容。
新规不会影响个人客户正常交易
一些民众担心,这两个新规实施后,个人用第三方支付转账或消费都将受限制。事实上,从新规条文来看,主要是对机构的规定和要求,并没有让企业和个人履行报告义务,因此大家只要进行正常交易,都不会有感知。
“其实央行对于银行等金融机构早就提出了上报大额交易的要求,而且还必须报送可疑交易报告,可普通人这么多年使用银行卡并没感到有什么障碍,所以大家不必担心第三方支付机构和互联网金融机构纳入监管体系后,自己会有什么不便。”某银行资深人士张先生指出,这个规定并不是为了限制大家正常的大额消费和支付,而是为了打击洗钱、恐怖等相关非法活动。平时大家正常消费、转账、取现,没有涉及相关违法活动,就不会受影响。当然,如果异常交易被认定为可疑交易,将被冻结账户甚至要受到相关处罚。
还有业内人士指出,支付宝、微信等大家常用的第三方支付机构不可能涉及现金收支,所以对于第三方支付机构而言,最大可能需要报送的是境内每日50万元、跨境每日20万元的交易,而绝大部分客户账户应该都达不到这个标准。
支付宝辟谣:
针对1月起第三方支付个人交易5万、转账20万以上或受可疑监控的消息,支付宝方面发布微博称,这个5万的信息是谣言,请大家不要惊慌。
昨日有消息称,明年1月1日起,央行关于非银支付机构开展大额交易报告的新规施行,支付宝、微信支付这些账户5万元以上的大额交易要上报了。
对此,支付宝表示,这个文件是针对反洗钱的,一天内现金交易超5万才要报备,交易特别大额的(1天50万)才要事后报告,“这个在银行体系已实行多年,是为了更好保护资金安全。”
以下为支付宝微博全文:
这个5万的信息是谣言,请大家不要惊慌。我了解了下,这个文件是针对反洗钱的,一天内现金交易超5万才要报备(支付宝哪有啥现金交易[允悲] ),交易特别大额的(1天50万)才要事后报告,这个在银行体系已实行多年,是为了更好保护资金安全。btw,每天个人转账超50万?亲娘叻,谁能先给我发个50万?


这里是海外华人共同的家
在这里,可以吐槽,可以爆料,
你觉得有趣有料的事情,直接发到后台,
工作人员将对其进行筛选,
被选中的将获得一定的资金鼓励!



