随着全球化的加速和国际交流的不断增多,越来越多的家庭选择将孩子送到国外留学。但是在这个过程中,孩子们也面临着各种各样的风险。
我国作为全球重要的留学生源国,留学目的地遍及全球100多个国家。
为了更好的保障海外留学生的安全,海邦汇主动适应国内外留学服务工作新形势,努力构建覆盖138个国家全链条救援服务管理体系,研发出更适合留学生的【安全保障卡】,帮助留学生在国外顺利留学,让家长更加放心。
海邦汇的【安全保障卡】可以为孩子提供全面的保障。不同于国内医保的限制和不足,海邦汇的【安全保障卡】覆盖范围广泛,包括紧急医疗转运、医疗送返、照顾未成年子女等。
一旦发生意外情况,海邦汇会及时提供必要的帮助和服务,从而减轻家长和孩子的经济和精神压力。
出国留学的学生们一般不了解当地的人文环境及文化差异,如果出现证件丢失是一件很麻烦的事情,海邦汇的【安全保障卡】拥有专属双语星使服务一项。
星使由生活在海外、熟悉当地人文环境、熟练掌握中文以及当地语言的华人群体组成,可以为用户提供陪同就医、陪同翻译、接送机等服务,解决留学生因语言不同、文化差异带来的诸多不便。
海邦汇的【安全保障卡】可以为家长和孩子带来更多的信心和安心。留学生活中,孩子需要面对许多陌生的环境和挑战,如语言、文化、学业等方面的压力。
如果孩子同时还要担心意外情况带来的经济和身体压力,那么他们的心理压力将会更大。
拥有海邦汇的【安全保障卡】可以为孩子和家长带来更多的信心和安心,让他们更加专注于学业和成长。
海邦汇的【安全保障卡】服务由遍布全球的救援公司、安保公司、包机公司、华人旅行社和律师事务所等机构组成,并于2016年成立全球性救援服务组织,服务能力可触达战乱及经济制裁国家。
2023年8月8日——2023年12月8日,在【海邦汇科技小程序】成功缴纳学费(留学缴费缴纳金额大于10万),即可免费获得【安全保障卡】
海邦汇为留学生提供了方便快捷的留学缴费方式,让学生摆脱繁琐的流程,享受更便捷的服务。
1V1专属客服,随时在线解答学生问题,帮助学生轻松完成留学缴费。
海邦汇【留学缴费】四大优势:
1、快速到账:与两大机构合作,通过到账期限评估支付渠道在不同国家和交易方式下的到账速度,利用大数据筛选最优渠道,选择速度较快的方式为学生进行留学缴费。
2、支付安全:采用三种支付途径,确保资金在跨境支付中足额到账,保障支付过程的安全可靠。
3、1V1专属服务:拥有经验丰富的服务团队,团队成员都具备专业知识并熟悉各种服务流程,为客户提供个性化的服务。
在服务过程中,主动及时地提醒用户,确保他们的问题得到及时解决,提供卓越的服务体验。
4、操作简单:为了提高用户支付的便利性,海邦汇提供简单便捷的支付流程,并支持国内大部分银行卡支付。
海邦汇的全球救援是什么?
海邦汇在全球138个国家地区签约了3276名双语星使,这些星使经过专业的培训和考核,具备中文和本地语言沟通能力,能够提供一系列服务。
海邦汇救援团队以“有求必救”的理念,用专业的团队提供最有效、最及时、最妥善的救援服务,为海外华人提供全球一键救援服务,提高海外华人的生活安全和保障,帮助客户在海外遇险渡过难关,一旦遇到紧急情况能够得到有效的帮助和支持。
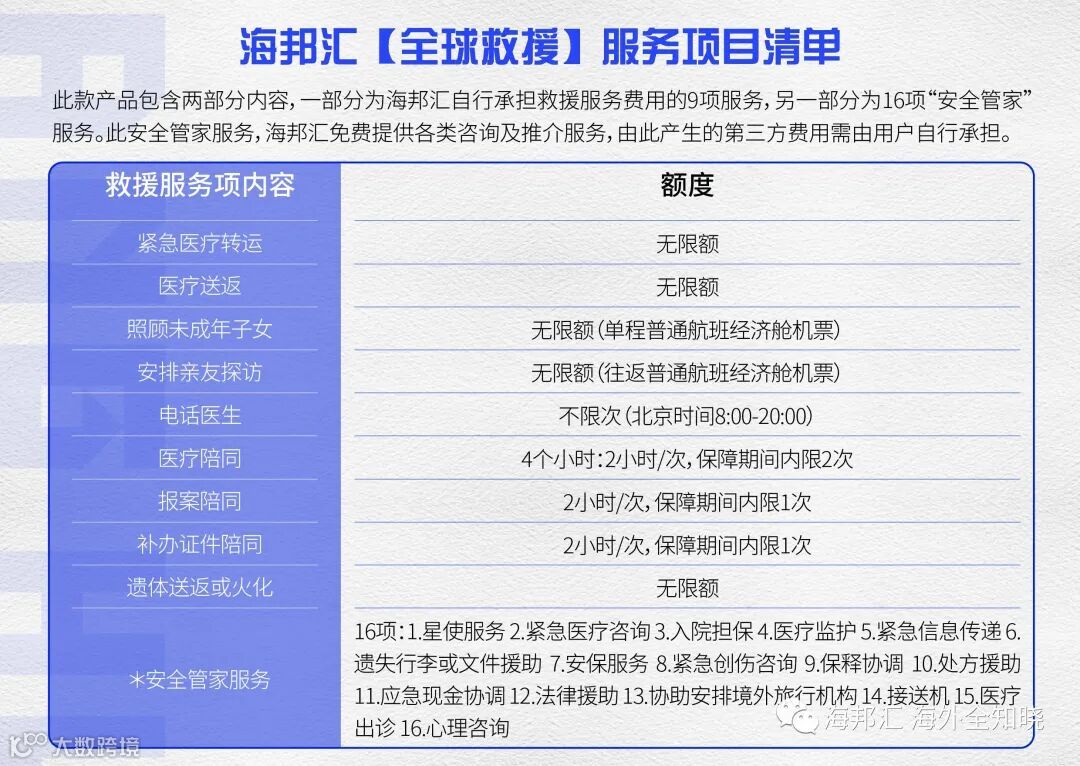
海邦汇【全球救援】服务项目清单:
此款产品包含两部分内容,一部分为海邦汇自行承担救援服务费用的9项服务,另一部分为16项“安全管家”服务。
此安全管家服务,海邦汇免费提供各类咨询及推介服务,由此产生的第三方费用需由用户自行承担。
1、服务能力全面综合:提供集医疗健康、安保、法律商务、生活旅行等,24小时在线全球救援及风险管理服务
2、双语“星使”贴心服务:提供陪同、代办等各类贴心服务
3、六大无限制:服务无地理区域、无既往病史、无救援次数、无救援金额、无高危运动、无年龄
4、可视化的救援流程:提供实时的全程可视可监控救援服务
海邦汇的业务旨在为全球华人提供更多一站式的海外生活服务和保障,让您的全球生活更加轻松自在,如有任何需求,都可以随时联系我们的团队。
海邦汇将继续多措并举,坚持跟随党和政府的步伐,保障广大留学人员的安全。
我们希望广大留学人员能够在海外安全留学,实现自己的梦想,与时代奋进、与祖国共发展,为实现中华民族伟大复兴的中国梦贡献力量。

▼ 点击下方链接查看更多信息 ▼
关于我们 | About us
企业介绍|海邦汇—24h海外服务保障平台
平台介绍|打破信息壁垒,轻松出行海外
创始人访谈|以“帮”为初心,为海外华人保驾护航
留学专栏 | Study Abroad Column
留学专栏|留学生回国就业已成发展趋势
留学专栏|打破时空限制,“云”留学引领新时代
如何选择适合自己的留学机构
海帮汇美高专栏|个性化定制专属升学方案
行业专栏 | Industry Column
行业专栏|揭示中国留学现状
企业宣传片 | Corporate Video
