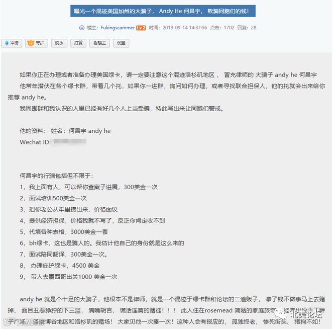
洛杉矶“著名”移民中介认罪伏法!被国土安全部套抓或获5年有期徒刑!
今年3月,国土安全部调查局逮捕洛杉矶一“著名”的移民中介何昌宇(Andy He),其被以涉嫌移民欺诈等罪名,移交加州中区联邦检察官起诉。
11月4日,何昌宇承认其收取6万美金,策划假结婚,帮助中国公民获取美国绿卡的串谋,和检方达成认婚姻欺诈罪协议。这项罪名最高刑期为5年,但是如果达成认罪协议的话,刑罚会减轻许多。
检方的起诉书表明,何昌宇经营着一家“平价移民服务”(Fair Price Immigration Service)公司,借助这个公司,在2018年1月至2019年11月间,他招募美国公民与中国公民假结婚,从而帮助中国公民获得绿卡。
2017年3月,国土安全部调查局从中文媒体上获知了这样的“业务”,便派了一名是美国公民的卧底探员,果不其然,他在何昌宇的介绍下和吴焕章认识,给吴焕章办理假结婚,从而顺理成章的获得美国绿卡。
何昌宇认罪时说:表面上,他们拥有共同的银行账户以及共同的租赁公寓,可事实上他们并没有在公寓里居住,而是存放些衣服和生活物资,一周去公寓几次,让邻居们相信他们是住在一起的。
“红娘”何昌宇还指导双方在美国一家购物中心的爱情教堂内举办结婚仪式,并且立下了象征着美好和幸福的结婚誓言。婚礼结束后,何昌宇便付给这名卧底探员1万美元的“演出费”,之后,卧底探员和吴焕章便向县书记官处递交了结婚证书。
不仅如此,为了通过假结婚帮助居住在尔湾的中国居民韩小军获得美国绿卡,何昌宇还将另一名卧底探员介绍她。何昌宇先向卧底探员支付1万美金,还承诺在韩小君成功获得绿卡后,将给卧底探员支付剩下的3万美元报酬。
截止目前,何昌宇和吴焕章两人都签署了认罪协议,吴焕章被判缓刑一年,吊销其绿卡后驱逐出境。
其实,何昌宇的大名在洛杉矶的华人圈非常“出名”,除了帮人非法获得美国“绿卡”外,他曾经在天涯论坛发表长篇小说《老李的希望》,这篇小说一度很火,描述了华人移民美国后的悲惨遭遇,也有描写遇到骗子的无奈和心酸,可没想到的是,作者本人就是赤裸裸的诈骗分子。

