搜索
首页
大数快讯
大数活动
服务超市
文章专题
出海平台
流量密码
出海蓝图
产业赛道
物流仓储
跨境支付
选品策略
实操手册
报告
跨企查
百科
导航
知识体系
工具箱
更多
找货源
跨境招聘
DeepSeek
首页
>
一图读懂2023年公司质量月
>
0
0
一图读懂2023年公司质量月
沪东中华造船
2023-09-01
2
图文/韦静
0
1
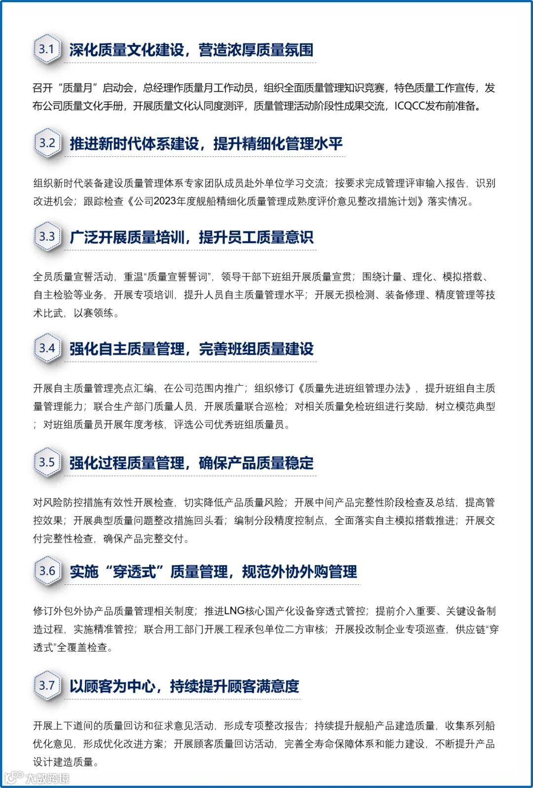
活 动 背 景
0
2
活 动 要 求
0
3
活 动 内 容
0
4
总 结
评 比
【声明】内容源于网络
0
0
沪东中华造船
中国船舶集团有限公司所属沪东中华造船(集团)有限公司官方订阅号
内容
2859
粉丝
0
关注
在线咨询
沪东中华造船
中国船舶集团有限公司所属沪东中华造船(集团)有限公司官方订阅号
总阅读
11
粉丝
0
内容
2.9k
在线咨询
关注