为满足社会经济迅速发展对消防救援力量的需求,镇江市消防救援支队面向社会公开招录政府专职消防员(含专职消防队员和消防文员)。现将有关事项公告如下:
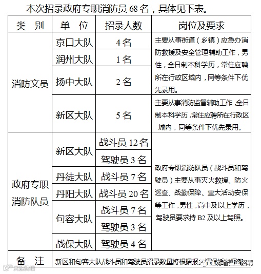
征 召 计 划

招 录 条 件
(一)拥护中国共产党的基本路线、方针和政策,忠于祖国、热爱人民。政治素质高,遵守宪法和法律,具有较强的事业心和责任心。热爱消防事业,自愿参加招录。
(二)政府专职消防队员中战斗员岗位年龄为18-26周岁(1997年11月1日-2005年10月31日出生),驾驶员岗位(持B2驾驶证)年龄为18-28周岁(1995年11月1日-2005年10月31日出生)。战保大队对于持A1驾照者,年龄放宽至35周岁(1988年11月1日-2005年10月31日出生)。
消防文员年龄为18-26周岁(1997年11月1日-2005年10月31日之间出生)。
(三)政府专职消防队员符合《应征公民体格检查标准》要求。其中,身高160CM以上,17.5≦BMI﹤30,裸眼视力均不低于4.5,心理素质好。
消防文员符合《应征公民体格检查标准》要求。其中,身高160CM以上,17.5≦BMI﹤30,双眼矫正视力均不低于5.0,心理素质好。
(四)政府专职队员要求是镇江市户籍适龄人员或在镇江本地有固定住所能提供暂住证(含县区)。
(五)体育特长生、汽车技工(须持等级证书)、退出国家综合性消防救援队伍的指战员、退役士兵以及其他消防工作急需人才,年龄可放宽2岁。
(六)有下列情形之一的,不予招录。
1、曾受过治安、刑事处罚的;
2、有犯罪嫌疑或违法劣迹尚未查清的;
3、在党纪政纪处分期内的;
4、已评定残疾等级、有严重伤病治疗史;
5、违反道路交通安全法发生重大交通事故的;
6、有其他不良行为,不宜从事消防救援工作的。
招 录 程 序
(一)网上报名
应聘者将以下电子版报名材料,发送到发至732630261@qq.com邮箱,同时加入QQ群920569472。
1、《政府专职消防员招录报名表》(附件1);
2、驾驶员需提供B2及以上驾驶证照片;
3、消防文员提供本科毕业证书照片及教育部学历证书电子注册备案表。
4、有专业特长的提供等级证书或其他证明材料照片。
报名时间:2023年10月13日-2023年11月12日,逾期不予受理。报名咨询电话:0511-88056151。
(二)资格初审
根据网上报名信息进行审核,确定进入资格复审人选。
(三)资格复审
逐一对通过资格初审人员进行现场资格复审。资格复审时携带以下资料。
1、近期免冠1寸证件照1张;
2、身份证原件及复印件1份;
3、学历证书原件及复印件1份;
4、户口簿原件及复印件一份1份;
5、驾驶员需提供B2及以上驾驶证;退役士兵、消防救援队伍退出人员等符合放宽条件人员需提供《退伍证》等证明材料原件及复印件;
6、公安派出所出具的《无违法犯罪记录证明》。公安派出所要求有介绍信才可出具《无违法犯罪记录证明》的,可待录用后由我单位开具介绍信后再到派出所开取证明。
(四)心理测试
资格复审合格人员参与,不合格予以淘汰。
(五)体能测试
政府专职消防队员体能测试分为100米跑、1500米跑、立定跳远、引体向上4个项目,每个项目15分,体能测试总成绩最高60分。任两项达不到最低标准(附件2)的为“不合格”,予以淘汰。
消防文员体能测试为合格性考试,设置800米跑和仰卧起坐两个项目,体能考试成绩不计入总分,但两个项目成绩均为合格以上(附件3),方能进入下一轮考试。
(六)笔试
心理测试、体能测试均合格的消防文员进行笔试,政府专职消防队员不设笔试项目。笔试内容为公共基础知识、申论,采取闭卷形式考核,成绩最高50分。
(七)面试
政府专职消防队员按照体能测试成绩、消防文员按照笔试成绩从高到低并按照计划招聘人数1:2的比例确定入围面试人员。入围面试人员与招聘计划数之比不足2:1的,按实际进入人数参加面试。
面试参考事业单位公开招聘人员做法实施,实行量化评分。政府专职队员面试总分为40分,消防文员面试总分为50分。
(八)体格检查
根据总成绩,按照计划招聘数1:1的比例确定体检人员。体检由镇江市消防救援支队统一组织,在指定医疗机构进行。对体检结果有异议,在体检结论公布之日起1日内提出复检申请,可复检一次。体检有淘汰者,根据总成绩递补人员参加体检。
(九)政审考察
对通过心理测试、体能测试、笔试和面试、体格检查、的人员进行政审考察,考察不合格人员不予录用。
(十)录用
政府专职消防队员总成绩为100分(体能测试60分、面试40分),依据总成绩从高到低择优录用。消防文员总成绩为100分(笔试50分、面试50分),60分为合格,依据总成绩从高到低,择优录用。对有严重问题并查有实据的,不予录用;对反映有严重问题,但一时难以查实的,暂缓录用,待查实并作出结论后再决定是否录用。
(十一)岗前培训
政府专职消防队员录用后,由镇江市消防救援支队组织进行岗前培训,岗前培训结束前,考核不达标人员予以淘汰。消防文员录用后,由用人单位进行3个月实习考察,工作表现良好,由用人单位组织签订劳动合同。岗前培训和实习考察期间,发放基本工资。
薪 资 待 遇
(一)工资保险。岗前培训和实习考察期间基本工资3200-4500元/月。政府专职消防队员转正后,战保大队6000元/月起,新区、丹阳、丹徒大队5800元/月起,句容大队4800元/月起,驾驶员等技术岗位享受300元-500元/月岗位津贴。消防文员转正后4200-4700元/月。上述工资标准均含个人应缴纳社会保险及公积金金额(约700元/月)。
根据考核情况,政府专职消防队员及消防文员均享受年终绩效奖励。按照国家的有关政策规定,统一缴纳社保(养老、医疗、失业、工伤、生育、意外伤害)和住房公积金。
(二)休息休假。政府专职消防队员每月享受10天左右休息时间(正常情况下,上两天班休息一天),工作期间实行24小时驻勤制度。消防文员实行8小时工作制、每周双休制度,如有加班按相关规定发放加班费。工作满一年,依法享受带薪休假1次/年(根据工作年限, 5至15天不等)。
(三)专职队员提供工作期间的食宿、服装、被装等。
(四)每年享受一次单位组织的免费体检。
(五)优秀政府专职消防员设立奖励、学历提升、技术培训、入团入党、推荐参加国家综合性消防救援队伍消防员招录、推荐参加国家综合性消防救援队伍干部和政府专职消防队管理岗位人员选拔等待遇。
招 录 提 示
此次招录工作由镇江市消防救援支队组织,报名人员如提供虚假资料或故意隐瞒事实,伪造、编造证书、材料等骗取应聘资格的,一经查实,取消聘用资格。
本次招录不委托任何单位,不收取任何报名费用,请广大应聘人员在报名过程中,注意防范不法分子的诈骗行为,以免上当受骗。通过中介组织报名一律不予录用,因报考人员自身原因未能按时参加招录工作的视为自动放弃。
如遇中介机构收取报名费用,请直接拨打报警电话。
镇江市消防救援支队纪委对本次招录进行全程监督,严格查处招录过程中出现的不廉不公行为。监督电话:见原文。
本公告由镇江消防救援支队负责解释说明。
加好友请务必备注【江苏找工作】,邀您进群

转发,点赞,在看,安排一下!

