点击上方蓝字
关注我们
12 月 24 日,证监会官网公示显示,杭州云深处科技股份有限公司(简称 “云深处科技”)正式向浙江证监局提交 IPO 辅导备案,辅导券商确定为中信建投证券,标志着这家具身智能领域龙头企业正式踏上资本市场征程。
上市进程:股改铺路 + 阵营联动,IPO 动作落地预期
云深处科技的 IPO 推进早有铺垫。今年 11 月 3 日,公司完成关键股改,名称从 “杭州云深处科技有限公司” 变更为 “杭州云深处科技股份有限公司”,企业类型同步调整为 “其他股份有限公司(非上市)”,为资本化进程奠定基础。
作为 “杭州六小龙”(含宇树科技、游戏科学、强脑科技等六家企业)成员,云深处科技是该阵营中第三家启动 IPO 流程的企业,紧跟群核科技、宇树科技之后。目前阵营内上市进程各有进展:宇树科技于今年 7 月开启辅导并在 11 月完成,群核科技则历经美股冲刺未果、港股招股书失效等波折后,于今年 8 月第二次向港交所递表。根据辅导规划,云深处科技的上市辅导期为 2025 年 12 月至 2026 年 6 月,计划 2026 年 4-6 月提交辅导验收申请。

业务布局:从四足到人形,聚焦行业实用型机器人
成立于 2017 年的云深处科技,以四足机器人为起点,现已形成 “四足 + 人形 + 轮足” 多元产品矩阵,专注于核心零部件与运动控制算法全栈自研,核心优势在于机器人 “干活” 的实用能力。
辅导备案文件显示,其行业分类为 C34 通用设备制造业,与同属 “杭州六小龙” 的宇树科技(跨 C39 电子设备制造业与 C34 通用设备制造业)形成差异化定位。公司深耕 B 端市场,在电力巡检、应急救援等领域处于行业前列,产品已实现规模化商业落地。
核心产品:两大新品亮相,突破行业应用局限
2025 年是云深处科技的产品爆发年,两款重磅产品相继推出:
-
今年 4 月发布山猫 M20,作为全球首款行业应用轮足机器人,融合轮式速度与足式灵活性,自重 33kg,专为复杂地形和危险环境设计; -
今年 10 月推出全球首款行业级全天候人形机器人 DR02,具备 IP66 防护等级,可在 - 20℃至 55℃宽温环境稳定运行,打破了人形机器人仅能在受控环境使用的行业瓶颈。
场景落地:从电力运维到无人区科考,多领域验证价值
云深处科技的产品已在多个关键场景实现深度应用:
-
电力领域,机器人产品进驻南方电网近 30 个变电站,覆盖人工难以触及的高危区域,帮助电站节约运维成本约 70%,提升运行效率 50% 以上; -
特种场景,机器狗化身 “全球首只机器藏羚羊”,成功潜入海拔 4600 米的可可西里无人区,突破人类观测野生动物的常规距离限制,为科研提供精准数据; -
目前产品已广泛应用于电力巡检、安防巡逻、应急救援等多个领域,实用价值获得市场验证。
资本动态:C 轮融资超 5 亿,股东阵营星光熠熠
资本市场对云深处科技的前景高度看好。12 月 9 日,公司刚完成超 5 亿元 C 轮融资,由招银国际和华夏基金联合领投,中国电信、中国联通旗下基金参与战略投资,云晖资本、中芯聚源等多家机构跟投,达晨财智、央视融媒体基金等老股东持续加持。
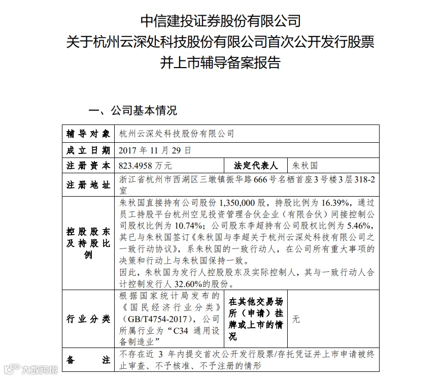
股权结构方面,创始人朱秋国为公司控股股东及实际控制人,直接持股 16.39%,通过员工持股平台间接控制 10.74% 股权,与一致行动人李超(持股 5.46%)合计控制公司 32.60% 的股份,股权结构稳定。此外,A 股多家上市公司与云深处科技深度绑定,瑞芯微、当虹科技等为业务合作伙伴,兆丰股份、中新集团等通过间接持股参与发展。
行业背景:量产元年临近,政策技术需求三重驱动
当前人形机器人行业正迎来发展关键期,2026 年被业内视为量产元年,开启从 0 到 1 的产业爆发期。政策层面,国家出台《人形机器人创新发展指导意见》,明确 2025 年实现批量生产并在制造场景示范应用;技术层面,AI 大模型与核心零部件国产化突破,推动机器人从实验室走向产业一线;需求层面,制造业升级与老龄化带来明确替代需求,为行业提供广阔市场空间。
云深处科技的 IPO 进程,不仅将加速自身规模化发展,更有望借助资本市场力量,在人形机器人商业化浪潮中抢占先机,为具身智能产业的资本化树立标杆。
联系我们
18502929927(微信同号)赵老师
Bp投递:Bp@hjy.net.cn
公司地址:上海市奉贤区金海公路6055号11幢5层
IPO上市辅导
股权市值管理


