点击上方
蓝色字体关注中海合创科技办公设备耗材

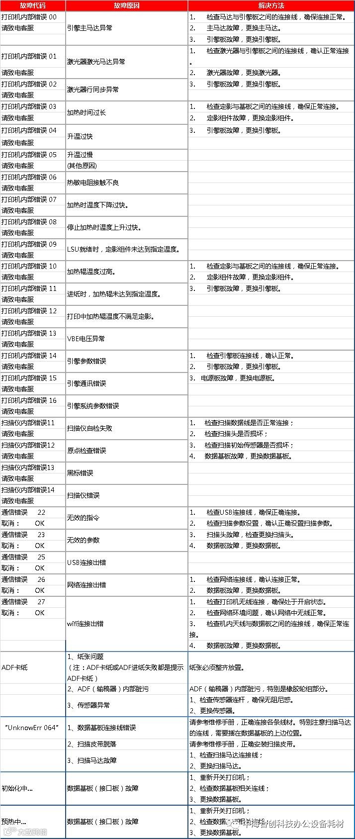
以下是奔图打印机各系列故障代码对照表:
P1000-2000系列:

P2200-2500系列:

P3000系列:

M5000-6000系列:

M6200-6500-6600系列:

P3500系列:

P3010-3060、3300系列:

M6700-6800、7100-7200系列:


奔图全系打印机 复印机 原装耗材配件+信创系列产品 扫描仪供应~支持一键代发落地安装服务!欢迎致电咨询下单 029-81127580 18791860425
中海合创科技办公设备耗材点击上方
蓝色字体关注中海合创科技办公设备耗材

以下是奔图打印机各系列故障代码对照表:
P1000-2000系列:

P2200-2500系列:

P3000系列:

M5000-6000系列:

M6200-6500-6600系列:

P3500系列:

P3010-3060、3300系列:

M6700-6800、7100-7200系列:


奔图全系打印机 复印机 原装耗材配件+信创系列产品 扫描仪供应~支持一键代发落地安装服务!欢迎致电咨询下单 029-81127580 18791860425