
2023年,财税行业迎来了深度的变革与协同共治,为市场营造了法治、公平的营商环境。
2023年,税务部门在打击涉税违法犯罪方面取得了显著成果,与多部门共同建立了常态化打击机制,精准锁定重点领域,利用税收大数据技术提升税收监管水平,为我国现代化的税收治理奠定了坚实基础。
对于纳税人和纳税企业而言,税务合规已成为不可忽视的重要环节。在日益严格的监管环境下,企业和个人都应紧绷合规意识,从严管理涉税事项,将其视为一项长期而持续的工作。
2024年,随着“十四五”规划的深入实施,新一轮财税体制改革将提上日程。在新的发展阶段,企业更应关注政策动向,加强自身财税能力建设,创新业务模式,以适应不断变化的市场环境。
值此2024年开年之际,智多薪税为您精心梳理了2023年财税行业的十大热点事件。





05 《中华人民共和国发票管理办法》部分条款修改,电子发票与纸质发票具有同等法律效力
2023年8月,《国务院关于修改和废止部分行政法规的决定》公布,对《中华人民共和国发票管理办法》等14部行政法规的部分条款予以修改。本次修订主要为进一步取消和调整不合理罚款,推进严格规范公正文明执法,推动政府职能转变,优化法治化营商环境。
根据《决定》,《中华人民共和国发票管理办法》第三条增加一款,作为第二款:“发票包括纸质发票和电子发票。电子发票与纸质发票具有同等法律效力。国家积极推广使用电子发票。”


最新消息显示,2024年1月2日,证监会国际合作部发布关于百望股份有限公司境外发行上市及境内未上市股份“全流通”备案通知书,百望股份拟发售不超过2463.99万股境外上市普通股并在香港联合交易所上市。同时,百望股份50名股东拟将所持合计8158.0048万股境内未上市股份转为境外上市股份,并在香港联合交易所上市流通。
2023年6月28日,百望股份有限公司(下称"百望股份")向港交所主板提交上市申请,海通国际为独家保荐人。
资料显示,百望股份是中国一家综合企业数字化解决方案提供商,专注于通过百望云平台提供财税数字化及数据驱动的智能解决方案。该公司处理各种交易凭证,包括但并不限于发票、收据、单据及其他会计凭证,这些交易凭证准确反映了企业交易的关键业务流程。凭借对大量交易数据有价值的业务洞察并配备先进的大数据分析能力,促进金融服务提供商及其他企业客户实现自动化、数字化业务决策。
百望股份主要通过以下方式产生收益:就云化财税数字化解决方案收取经常性订阅费及使用费,就数据驱动的智能解决方案收取销售费、使用费及年度订阅费,及就本地部署财税数字化解决方案收取软件许可费、一次性实施费及年度维护费。百望云的智能供应链协同解决方案,包括对账结算管理服务及灵活用工管理服务,以促进客户与企业和个人业务协同伙伴的交易。

2023年,人民法院加入到联合打击涉税违法犯罪工作机制中,进一步拓展了联合打击机制下的部门协作广度和深度。至此,税务、公安、检察、法院、海关、银行、外汇七部门构建了从行政执法到刑事司法全链条打击虚开骗税违法犯罪的新格局。
一年来,税务部门继续坚决贯彻落实党中央、国务院决策部署,持续加大税收监管力度,聚焦高风险重点行业、重点领域涉税违法犯罪行为,坚持重拳出击、露头就打,并不间断曝光加油站偷税案件、涉税中介违法违规案件、演艺明星及网络主播偷逃税案件等重点领域、重点行业、重点人群案件,有效发挥“查处一起、震慑一片”的警示教育作用,释放了“偷骗税必严打”“违法者必严惩”的强烈信号。



09 央行王静:金税四期下公私账户间的资金交易、大额现金收付等更加透明
11月17日,中国人民银行反洗钱局副局长王静在第十三届中国反洗钱高峰论坛暨第三届陆家嘴国家金融安全峰会上表示,反洗钱是维护国家安全和金融安全的重要手段,做好今后一段时期我国反洗钱工作,一定要认真落实中央金融工作会议精神,充分发挥反洗钱强监管、防风险、促发展的积极作用和职能优势,为维护国家安全和金融安全提供可靠保障。
当前,反洗钱应立足国内实际,不断深化和扩展反洗钱的内涵与外延,更好地适应国家治理体系和治理能力现代化需要。一方面,随着受益所有人备案制度建立和金融机构广泛深入开展尽职调查工作,反洗钱机制可以协助市场监管部门健全和深化对各类经营主体的监管体系,在防范空壳公司、虚假注资和嵌套持股,遏制经济金融乱象、净化市场环境方面发挥积极作用。另一方面,在国家税务机关推进金税四期、加强所得税监管的背景下,大数据系统将使市场主体及个人的信息更加透明化,公私账户间的资金交易、大额现金收付等更加透明,反洗钱部门可以加强与税务部门的合作,共同监管和利用好金融体系的数据资源,进一步释放反洗钱在国家治理中的潜能。

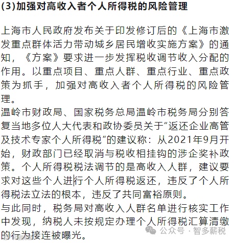
10 多个部门发声!不得变相返还税收、违法给予税收优惠
审计署审计长侯凯向十四届全国人大常委会第三次会议作《国务院关于2022年度中央预算执行和其他财政收支的审计工作报告》。报告中显示,审计发现一些问题:地方财政管理不够严格。存在违规组织和返还财政收入的现象。70个地区通过“自卖自买”国有资产、虚构土地交易等方式虚增财政收入861.3 亿元,其中 67.5%发生在县级。41个地区向亏损企业征收国有资本收益、征收过头税费或直接乱罚款乱摊派等,违规组织财政收入77.5亿元。还有55个地区违规或变相返还税收或土地出让金等225.08亿元。
湖南省委书记沈晓明在湘潭调研经济社会发展情况并主持召开座谈会,沈晓明不打招呼暗访了湘乡经开区招商引资工作不实、通过税收返还方式虚增财政收入的问题,要求深刻汲取教训,实事求是推动问题整改,举一反三不断提升园区发展质效。
国家税务总局深圳市税务局发布2022年法治政府建设情况报告,报告显示,对高风险群体采取“精准评估+分类处置”的方式开展风险应对。强化对平台企业、MCN公司的纳税辅导,遏制利用外地“税收洼地”偷逃税款行为。
市场监管总局发布《公平竞争审查条例(征求意见稿)》(下称《条例》)。《条例》指出,政策制定机关没有法律、行政法规或者国务院规定依据,不得给予特定经营主体税收优惠政策;不得对特定经营主体实施选择性、差异化的财政奖励或者补贴政策;不得安排财政支出与经营主体缴纳的税收、非税收入等挂钩或者变相挂钩等。
国家市场监管总局 国家发展改革委 财政部 商务部联合发布《关于开展妨碍统一市场和公平竞争的政策措施清理工作的通知》。其中对影响生产经营行为等妨碍建设全国统一大市场和公平竞争的规定和做法进行重点清理。包括但不限于:违法给予特定经营者优惠政策,如违法给予税收优惠、通过违法转换经营者组织形式不缴或者少缴税款、违法违规安排财政支出与企业缴纳的税收或非税收入挂钩、妨碍全国统一大市场建设的招商引资恶性竞争行为等。
深圳市智薪科技服务有限公司,拥有“智能薪税”灵活用工互联网平台,为企业及自由职业者、灵活用工人员、兼职人员搭建众工众包平台,提供共享员工、共享经济综合服务。承揽外包业务包括向企业提供需求调研、现状诊断与适用性评估,进行方案设计,对组织体系、用工模式、交易流程、结算支付进行必要改造与调整,并可为企业提供互联网+业务外包配套服务。
版权免责申明:转载的稿件图片版权归原作者和机构所有,感谢原作者的辛苦创作,如转载涉及版权等问题,烦请添加下方二维码,我们会在第一时间处理,谢谢!
内容来源:公开网络
图片来源:公开网络
◆ 更多咨询请扫下方二维码 ◆
叶老师
