来到一个陌生的国度,无论是旅游还是工作,你都想以最快的方式了解最多的咨询,越简洁越好。今天要推荐一本电子书,是由我驻斯里兰卡使馆编写的,书名叫做《中国公民赴斯里兰卡领事保护与协助指南》。
电子书有哪些内容呢?我们一起看看电子书的目录截图:

既有入境时的注意事项,也有尊重本地文化的提示,更有诸如出行、银行、购物、医疗、通信等生活实用信息的发布。对于第三部分——领事保护部分,更是增强了我们国民在海外的安全感,要为使馆人员和领保人员的辛勤付出点个赞!
你们需要的入境卡填写的翻译内容,电子书里都写得很明白:

再比如大家关心的宝石携带出境的问题:

iLanka后台有很多粉丝问过,国内的移动、联通和电信的手机,在兰卡兼容不兼容的问题;另外,还有斯里兰卡电源插头和插座的照片,在电子书里都有介绍:

如果你在旅行途中出现交通事故或者出现纠纷时,应该怎么做:

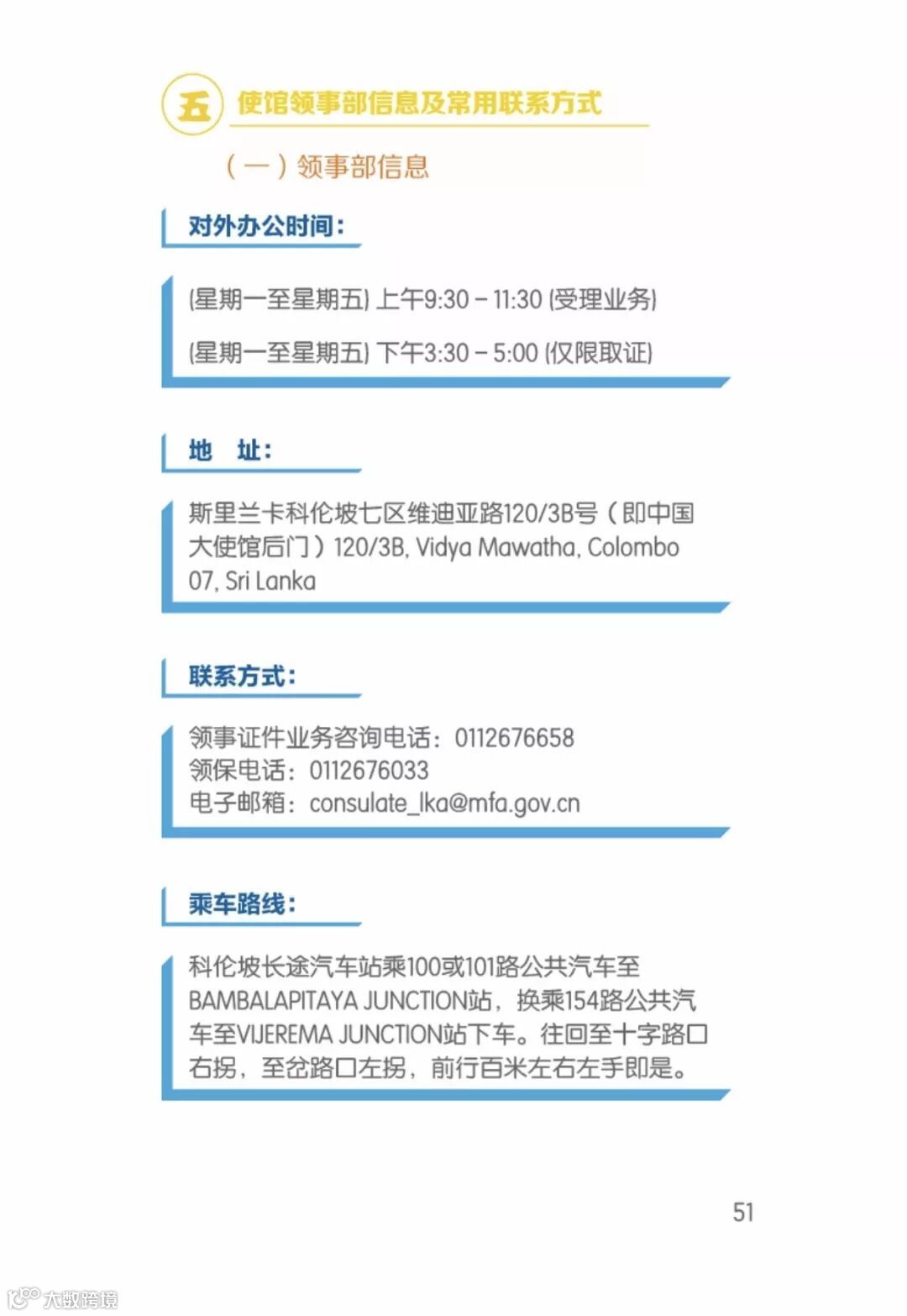
我使馆领事部信息和常用联系方式,也在电子书里有写:

电子书加载方式,请长按识别图中二维码,即可获取到哦,足足58页,都是干货!


小编祝大家,
在斯里兰卡出入平安!
通过iLanka后台,
输入“美食”、“购物”、“旅游”、“酒店”、“福利”等关键词,
就会有惊喜哦!
内容不定期更新,欢迎随时骚扰!


