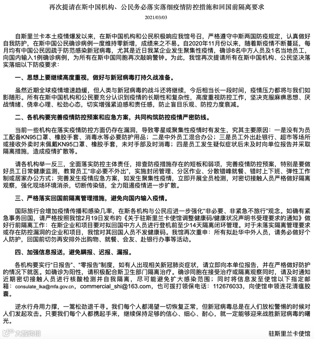
新闻
原汁原味
截止今日(3月11日),确诊的新冠感染者为86843例(截止兰卡时间昨晚为86643例);治愈出院83561例;死亡新增9例,达到520例。
3月8日,中国版“国际旅行健康证明”微信小程序已正式上线,欢迎中国公民使用。关于“国际旅行健康证明”详情,请链接:🔽
斯陆军司令兼国家新冠防疫行动中心负责人Shavendra Silva已发出请求,让卫生部门将接种疫苗后入境的兰卡人和游客从隔离中心中释放出来。
陆军司令说,他的请求会由斯卫生部技术委员会做出最终决定。
接种疫苗后入境的人,应向卫生部门提交在抵达前48小时内获得的PCR检测报告。
陆军司令表示,尽管接种了疫苗,但那些在48小时内没有PCR报告的人入境后,仍将被送往隔离中心。
斯里兰卡总统首席顾问兼新冠疫苗采购总统特别工作组组长Lalith Weeratunga今日表示,印度血清研究所的第二批50万支新冠疫苗预计将在未来两周内运抵兰卡。目前,兰卡已支付了150万剂新冠疫苗的款项。
斯电力部长Dullas Alahapperuma会见土耳其大使时表示说,斯政府正计划到2030年完全停止使用柴油发电。
"到2025年,绿色和可再生能源对国家发电的贡献率将提高到70%,柴油发电的比例将降低到5%。"部长说。
在讨论中,土耳其大使同意提供开发可再生能源所需的技术援助。
斯里兰卡已邀请缅甸军政府的一名代表参加亚洲外长会议,但昨日否认其认可缅甸的军事政变。
"抗议斯里兰卡"(ProtestSriLanka)在缅甸的Twitter上开始成为政变反对者的趋势。因为网上流传着一封信,信中科伦坡邀请军方外交部长Wunna Maung Lwin参加3月底在科伦坡举行的孟加拉湾多部门技术和经济合作倡议(BIMSTEC)会议。
缅甸军队在2月1日的政变中夺取了政权,拘留了昂山素季及其大部分内阁成员。全国范围内的大规模抗议活动遭到了镇压,根据 "政治犯援助协会 "组织的数据,至少有60人被杀。
斯里兰卡外交部秘书Jayanath Colombage通过电话告诉路透社,缅甸 "现任外长 "之所以受到邀请,是因为该国是BIMSTEC的成员国,并没有被撤职或暂停。
"这并不意味着我们已接受了缅甸军政府,"他说。"我们还没有对此采取立场。"
缅甸抗议者呼吁世界各国拒绝军方领导层,并与被赶下台的立法者成立的文职委员会代表Pyidaungsu Hluttaw的委员会(CRPH)打交道。


请点击我驻斯使馆和中资企业商会的其他通知:🔽
持居住签(Residence Visa)的亲们注意啦,现可通过预定兰卡旅游局指定名单里的酒店(包含14天隔离费用、3次核酸测试费用、新冠保险、机场接至酒店的包车费用;可由酒店一并协助购买),就可以找航空公司购买入境兰卡的机票了。
这种方式有两个优势,一是酒店可在名单里自选,二是不需要提交外交部民航局去审批了。
Entry visa入境签(入境后办理Residence visa)、Landing endorsement签证上visa type:Residence visa ,均可参照上述方法执行。
待14天隔离结束后,如果核酸检测都是阴性的,就可以正常进入公共区域了。
酒店选择,请登录 www.srilanka.travel/helloagain/:(或点击文末的“阅读原文”,寻找“Safe & Secure Level 1 Hotels”,如下图)




