
短暂告别国民老公宋仲基之后,《欢乐颂》又成了最新神剧。成熟女强人Andy,知性魅力的胜美,天真活泼的小邱,认真努力的关关,义气善良的筱绡。五个女人性格分明,住在同一层楼,上演邻居间“相亲相爱”的美好故事。网传一个笑话,某网友为了看《欢乐颂》连新闻联播都看了,可见现在《欢乐颂》的火爆程度!每逢神剧必有广告,虽然《欢乐颂》没有智能家居的广告,但是却也给智能门锁火了一把,我们一起来看看!
剧情当中,海归安迪家的智能锁不知道怎么原因打不开,胜美正在给她网上百度

智能锁打不开的原因,原来是安迪太忙,忘记充电了,或者她不知道要充电了。电池没电,没锁就无法响应了。

没办法,电池得在里面换。看起来是进不了门了。

胜美百度到此款门锁有个外接插孔,可以连接充电宝供电,即可开门。

胜美从家里拿来充电宝,立刻就可以使用了。果然高科技就是方便。

然而,就在胜美给安迪拿充电宝的时候,胜美自家的门被她顺手带上,而胜美的家是机械锁,只能用钥匙开门,钥匙在房里,现在轮到胜美进不去家了。(一脸尴尬)

胜美进不了屋,只能等同住的人回家开门了,也没带钱包。不过,幸好有个好邻居。

同样的场景还出现在三十集当中 ……

关雎尔和邱莹莹出门都忘了带钥匙


结果双方都没有带钥匙,门自动关上了,这种情况很尴尬啊!


没办法只能电话通知胜美,希望她早点回来了

现实生活当中总会遇到没带钥匙的情况,这种情况下只能通过备用钥匙来打开大门,但是这种开门方式所付出的时间成本往往是很高的。当然现在有了智能门锁,即使忘带钥匙的情况下也能打开门锁,“妈妈再也不用担心我没带钥匙啦”。
市场上做智能门锁的企业很多,也有多种开锁方式,今天中海小编就给大家推荐一下中海智能代理的智能门锁---豪利士智能门锁,仅供参考,具体细节数据自己了解……




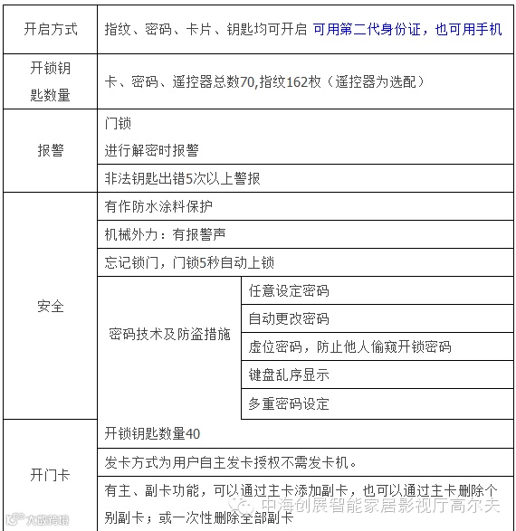
豪利士智能门锁简介


选择豪利士智能防盗锁的八大理由
1.智能感应卡随我行
手机、交通、门禁等常用芯片卡经过设置都能成为开锁卡,真正实现生活一卡通,从此不再带钥匙。
2.多组密码交叉锁定
可设定多组密码、主副密码,交叉组合使用,输入正确密码前任意按键防泄露保护功能。
3.声音提示警报蜂鸣
通过不正当途径开门或在锁定状态下物理撬门时,智能锁将发出极其响亮的警报蜂鸣声。
4.轻松解决换锁之忧
密码、遥控、感应卡的设定、删除,轻松解决因公司员工、家庭保姆、出租人员变动、房屋装修、而需换锁的烦恼。
5.手机防盗报警系统
通过不正当途径开门或在锁定状态下物理撬门时,智能门锁将电话通知主人,可同时设定多部手机。
6.无线遥控远程开锁
可选配无线遥控器,遥控范围达到30m以上。
7节能环保时尚美观
欧美工业设计理念,美观时尚。碱性电池供电,数十万次无间断测试,电力持久,外接电源接口应急供电。
8.无孔可入坚固防盗
密封舱式防盗设计,采用新型合金材料,坚固耐用,无孔可入,让再万能的传统钥匙也将“望锁兴叹”。

江苏中海智能业务范围
智能家居,家庭影院
背景音乐,家庭安防
客厅影院,家庭娱乐
江苏中海创展智能科技有限公司是一家致力于高品质家居智能研发及销售的大型高新技术企业。公司主打的品牌---新加坡NICO以及星网锐捷,产品成熟全面,定位中高端,技术娴熟,能满足不同客户的各种需求。目前公司拥有一支专业的技术、设计以及销售团队,工程师经过专业培训和业界认证。只有你想不到,没有我们做不到。中海智能欢迎您的到来!


