
珠海领航劳务每天为内地求职者提供最新澳门招聘信息,马上关注我们获取澳门高薪职位!澳门劳工招聘网:www.linghang-macau.com

采访、整理:周路平
口述:雷厚义(悟空单车创始人)
来源:创业家(ID:chuangyejia)
一
一年前,我有了做共享单车的想法。
彼时,我是受到了两点启发:一是之前的项目资金链断裂,没钱打车,于是经常步行跑业务,但效率很低,浪费时间。
二是在网上看到ofo的报道,觉得这是刚需,正好解决了三公里内出行的需求。
之前,我做过消费金融领域的小额现金贷。这个项目后来无疾而终,问题出在资金上,没找到放款资金,也没融到资。我找了几家投资机构,他们的评价很简单:消费金融领域没问题,但这个事情不是你们能做的,因为你们专业能力不强。
后来,我们转型做贷款流量分发。这个转型总算让我们重新活过来,口袋里有点钱。但流量分发也存在问题,拿不到用户数据,无黏性,基本盘不稳定,顶多做一两年时间。
于是,我们启动了共享单车项目。启动前,有人劝我说,摩拜和ofo的风头正劲,你做成的概率很小。还有人建议我做垂直领域,比如山地自行车或者景区单车。
但我喜欢赌,而且只赌大的。我自认为,既然能让一个公司起死回生,就有能力做好共享单车。
二
2016年下半年,共享单车行业的融资极疯狂,摩拜和ofo的架势真是不让后来者活。不过,我在战场上没时间去考虑这些,能想到的就是尽快投产,拿到一张“门票”。
12月9日,我们开始做APP,并用20天时间完成了开发。我们第一站选在了重庆,为什么在重庆?
一是大家都认为重庆是山城,不可能做共享单车。如果我们做的话,就很具传播点。
二是重庆是我们的大本营,战略意义大于实际意义,总不至于连大本营都不投放车辆。
我们的单车投放分两批。第一批是试探市场,第二批是让市场知道悟空单车,占领用户的心智,拿到门票。
第一批是在今年1月5日,投放了两三百辆,每辆车加运费大约250元,总计花费5万元左右。
第二批是在2月底,我们投放了一千辆单车。我们向天津的一个厂家下了一万辆订单,交了30%的定金。这批车成本高很多,每辆约750元,再加上锁和物流成本,总计800万元左右。后来因为没有拿到投资,实际上只拿到1000辆单车,定金也打了水漂。
单车主要投放在大学城和白领聚集的写字楼,但这不是封闭环境,投放不久后就分散了。因为我们用的是机械锁,到后面车也不见了踪迹。
我们也开车去找,把车调配到人流量大的地方,但没用,第二天又散开了。这样反复几次,人工搬运维持了两周时间,发现效率太低,干脆放弃,打算下一批单车全部换上智能锁。
计划赶不上变化。我们的核心问题是供应链和融资,如果这些解决不了,就没资格去考虑运营问题。四月中旬,我判断这件事情做不成,一是融资没成功,二是合伙人模式也垮了。而后智能锁的研发,以及单车的投放就再无推进。当时担心引起动荡,投下去的单车还一直在运营,直到把合伙人的钱还完。
6月,处理完各项事情后,我们发布了一个停止运营的通告。

来源:新浪微博
悟空单车前后运营的四个月里,累积一万多用户,收了一百万押金。最高的时候,每天日活两三千。期初用户也付费,收了四五万元,后来就免费骑了。截止项目关闭,我们总计亏损300万左右。
我们投放了一千多辆,最后只找回几十辆。我们也没有再去找,项目都停了,找回来干吗,就当做公益了。(大笑)
三
对于小公司而言,共享单车行业很残酷,头部集中效应太严重,资金集中,资源集中,比如供应链资源、媒体资源。摩拜和ofo等形成了巨大黑洞,后起的单车品牌成长空间并不大,只能做一些小城市。然而,如果做不大,你也就没有存在的意义。
想打这场仗,首先得有钱。我当时在网上给真格基金等投资机构都发了BP,基本上无下文,有好几家也回了,但都觉得我们做成的希望渺茫。
当时,我们想到了一个解决方法,借鉴修高速公路的套路。过去,没钱修路就把路分成一段一段,让私人出钱修,然后让TA收10年的过路费。

(*悟空单车合伙人计划截图)
于是,我们计划通过合伙人的方式来撬动市场,合伙人投入资金获得单车所有权。这也是我们和其他公司不一样的地方。
当时,我还很乐观,目标几十亿,甚至也想过上百亿。但最终,意向投资金额只有三千万元,真正投进来的资金不到六十万。
合伙人模式之所以失败,关键问题在于,共享单车是个新事物,这相当于合伙人加盟,他们没信心。他们挣的都是辛苦钱,安全意识非常浓。你自己验证不了的东西,他们肯定也在观望。而没有资金,我们也无法验证这个模式。
除了资金链,供应链也存在问题。共享单车到后期拼的是运营和产品,拿不到顶级的供应链资源,就意味着产品体验很难做好。摩拜和ofo都在与顶级的供应链资源合作。我们拿不到,所以产品与摩拜的差距越来越大。
摩拜和ofo抢占了大部分的单车供应链。我们去找过飞鸽(创业家&i黑马注:飞鸽为ofo供应商),他们合作的准入条件是10万辆起。我们只能在天津找一家小厂。
智能锁供应链也是个坑。重庆大多时候是阴雨天,智能锁电池最多能撑二十天。我们计划去研发智能锁,找了个研发团队,还开了场产品发布会。
然而,还没等到换锁,项目就停了。
四
这次创业经历给了我几个血淋淋的教训。
第一,不要去追风口,追了也没用,小公司追不到。风口是等出来的。
第二,项目一定要能盈利。共享单车短时间内一定亏损,但你做一个项目,无论是拿投资也好,还是自己出钱,从模型上一定要跑得通,这很重要。
第三,你要有相应基因。比如做共享单车,你要有供应链的人加入,否则自己去搞,问题非常大。
第四,小公司还是适合小切口,形成独特价值。就像我们做共享单车,搞到最后连被收购的价值都没有。我们也去找过ofo,希望被并购,但他们没意向。
你建了个碉堡,人家打不下来,才可能花钱并购你。人家如果打得下来,还并购你干吗?或者,这个行业发展迅速,老大老二势均力敌,你的选择成了决定性力量,这才有被收购的价值。但现在看来,两者都不沾。
愿赌服输,人要向前看。
延伸阅读:
上线仅5个月,“悟空单车”宣布退出市场,它为什么失败了?
作者:鞭哥
来源:BiaNews(bianews8)
最近,共享单车市场可谓冰火两重天。
摩拜刚刚宣布其完成了新一轮6亿美元的融资,ofo小黄车目前总融资金额达到了40亿元,正在以30亿美元的估值寻求5亿美元的新一轮融资。
此外,还有众多新选手入场,比如凑齐了彩虹里所有可见色的“七彩单车”,还最近亮瞎2k钛合金祖母绿狗眼的“圣斗士版”共享单车。
整个市场被入局者搅得好不热闹,但热闹背后,已开始有玩家黯然离场。
Bianews发现,6月13日,上线仅5个月的共享单车品牌“悟空单车”通过官方微博宣布退出市场,原因是公司战略发生调整。
自声明发布之日起30天内,将继续为APP账户内存有余额(含押金)的用户办理退款,用户可联系客服处理。

据悉,6月初,悟空方面成立善后工作小组,在与投资人进行充分沟通后,全额退还一切投资款;对市场上留存的单车,已派出工作人员进行回收,基本回收完毕。
这个起源于重庆的共享单车项目为什么会失败?难道跟地域有关?
据悉,悟空单车属于重庆战国科技有限公司旗下产品,成立于2016年9月,注册资本10万人民币。

从工商信息来看,只有创始人雷厚义和刘科两个个人股东,并没有投资机构进来。
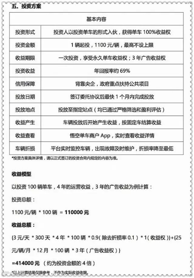
悟空单车也没有透露运营数据,只是在年初的“合伙人计划”(社会资本认筹,最低1100元/辆起投,投资者可以根据自身情况,选择投资车辆的数量)中,宣布在将于2017年内布局334座城市,快速布局覆盖全国的共享单车网络,实现整体性盈利。
关于失败的原因,90后创始人雷厚义其实早在6月初就对《腾讯创业》进行了失败复盘。
认为重庆是处女地
但地头蛇无用
这估计是很多创业者的想法,摩拜和ofo发迹于北京,但在很多二三四线城市还未进驻,这些地方是不是大市场呢?
雷厚义决定在ofo进入重庆市场前1个月动手开干,同时停止手里已经开始盈利的金融项目。
但紧接着,ofo与重庆市沙坪坝区人民政府签订战略合作协议,沙坪坝区代区长站台,ofo表示将在2017年5月之前投入2万辆单车。
雷厚义逐渐发现,对共享单车来说,其实全国一盘棋,并不存在区域间的差异。比的就是谁投放的车子数量多,谁的效率更好。
而政府只关心解决问题的能力,谁实力强、有能力解决问题,就支持谁。
一辆自行车讲什么本土优势?
合伙人计划没走通
小商家不会陪你冒险
悟空单车为了减少平台压力,想采用合伙人计划,众筹单车解决资金和区域运营问题,借别人的钱实现扩张。
个人或商家投资每辆单车价值1100元,便可以获得单车运营收益的70%。
但是小商家都会担心倒闭,关心能否赚到钱,没人会陪创业者冒险,计划失败。
没有进入风投圈子
无法cover维护、供应链成本
风投界对内部非常开放,但对外封闭。雷厚义认为自己并没有进入风投圈子,加上项目本身没有太大说服力,无法获得机构融资。
第一代单车没有智能锁,所以使用效率低下。 加上重庆雨季来临,第一批单车开始生锈,每辆维护成本到20元。
在供应链管控上,ofo和摩拜已经高度控制,也就导致供应链无法给悟空单车规模化数量,无法做大做强,最后被淹没。
冰火两重天
马太效应明显
该企业是目前共享单车行业第一家宣布退出的企业。
每个新兴行业在经过一段增长之后都会迎来震荡期,之前的网约车因为烧钱和政策的双重挤压能留下的只有少数。
4月21日,北京出台了共享单车的指导意见,着重强调要控制单车的投放数量,在平衡机动车和非机动车的同时,也会对整个市场造成挤压。此外,对车锁、停放位置也做了说明,这无疑提高了进入行业的门槛。

而且,虽然摩拜、ofo小黄车都在争行业第一,但不可否认,二者占据了行业的头部位置,甚至几乎抢占了大部分市场。
政策监管、较为明显的头部效应,为这个行业创业公司的生存增加了不小的难度。

关注我们获取每天新鲜的澳门招聘信息!

