搜索
首页
大数快讯
大数活动
服务超市
文章专题
出海平台
流量密码
出海蓝图
产业赛道
物流仓储
跨境支付
选品策略
实操手册
报告
跨企查
百科
导航
知识体系
工具箱
更多
找货源
跨境招聘
DeepSeek
首页
>
富士施乐2110/2011/2520系列复印机卡纸故障代码和用户故障代码查询方法
>
0
0
富士施乐2110/2011/2520系列复印机卡纸故障代码和用户故障代码查询方法
中海合创科技办公设备耗材
2023-03-28
0
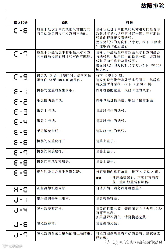
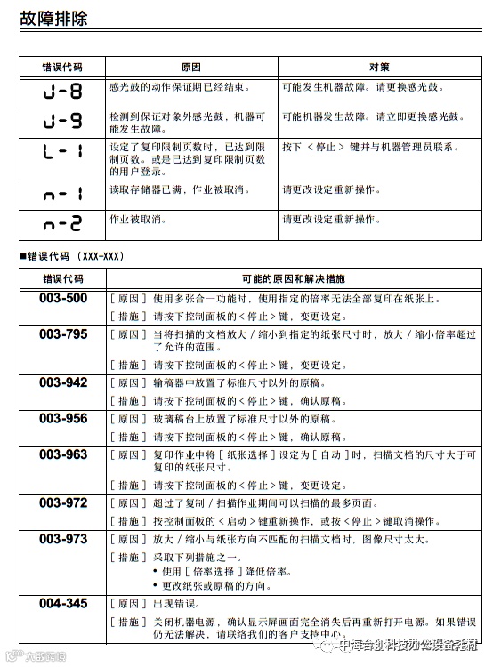
导读:点击上方蓝色字体关注 中海合创科技办公设备耗材1, E代码故障分析2. 原稿卡纸代码用户操作代码查询
点击上方
蓝色字体关注 中海合创科技办公设备耗材
1,
E代码故障分析
2. 原稿卡纸代码
用户操作代码查询
打印机、复印机、速印机、原装耗材、配件现货供应~质优价廉!欢迎致电询价订购
【声明】内容源于网络
0
0
中海合创科技办公设备耗材
西北专业IT数码渠道批发~打印机、复印机、速印机、电脑、平板、扫描仪、显示器投影、原装耗材与配件等~携手陕西中海合创科技把握技术与财富!
内容
44
粉丝
0
关注
在线咨询
中海合创科技办公设备耗材
西北专业IT数码渠道批发~打印机、复印机、速印机、电脑、平板、扫描仪、显示器投影、原装耗材与配件等~携手陕西中海合创科技把握技术与财富!
总阅读
0
粉丝
0
内容
44
在线咨询
关注