

这也是收购万达百货之后,苏宁易购再次收购线下零售品牌。

编辑丨Jarvan
家乐福中国终究还是卖了。
6月23日消息,苏宁易购公告称,公司全资子公司苏宁国际拟出资48亿元收购家乐福中国80%股份。
本次交易完成后,苏宁易购将成为家乐福中国控股股东,家乐福集团持股比例降至20%。
据了解,家乐福目前在国内开设有210家大型综合超市以及24家便利店,2018年,家乐福中国营业收入接近300亿元。
陷入危机的家乐福
家乐福(Carrefour)成立于1959年,是大型综合超市概念的创始者。而家乐福在1995正式进入中国市场,也是最早一批在中国大陆开展业务的外资零售企业。
凭借成熟的商业模式,家乐福在短短几年内就在中国多个城市开店。
在2006年的时候,家乐福在中国门店数突破100家。坐拥广阔的市场,鲜有竞争对手的冲击,家乐福中国尽享先驱者带来的红利。
不过好景不长,在激烈的商业圈中,家乐福中国却渐渐失去了竞争力。
从2009年开始,家乐福中国开始走了下坡路,2010年起陆续在中国关店。2010年,家乐福在华门店数被沃尔玛反超。
据资料查询,2017年,家乐福在中国的营业额480亿元,净利润却只有3200万元,落后大润发、沃尔玛、永辉超市等竞争对手。
战略决策的失误和内部管理的问题,让家乐福中国的业绩连年下滑,这些都使得家乐福不得不退出中国。虽然家乐福中国在此后做出调整和改变,但依然没能阻止下滑的颓势。
除了在中国失利外,家乐福其他地区市场也遭遇不顺。
近几年家乐福先后退出日本、俄罗斯、马来西亚、新加坡等市场,目前家乐福的经营中心主要是法国本土市场,然而在去年,家乐福法国总部也裁员上千人。
收购万达百货后,
苏宁又拿下家乐福中国
家乐福出售中国业务的消息很早都有流传,腾讯阿里都有意收购家乐福中国。
此前有媒体报道称,家乐福的谈判对象是阿里,家乐福中国想整体出售给阿里,但最终双方没能谈拢。随后,家乐福便启动和腾讯的谈判,并达成了合作协议。
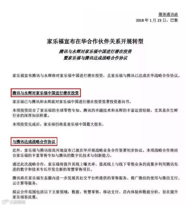
2018年1月23日,家乐福宣布腾讯与永辉将对家乐福中国进行潜在投资,且家乐福与腾讯已达成在华战略合作协议。

当时的公告中称,腾讯与永辉对家乐福中国进行潜在投资;与腾讯达成战略合作协议。腾讯与永辉对家乐福中国的投资基于腾讯的技术和永辉丰富的生鲜运营经验。本次投资完成后,家乐福依然是家乐福中国的大股东。
然而当大家认为家乐福中国会站队腾讯系后,苏宁易购却完成了最后的收购。这也是继年初收购万达百货之后,苏宁易购再次收购线下零售品牌。
对于这次收购,苏宁表示,在锁定国内优质大型综合超市资源的同时,还将加速推进大快消品类扩展与专业化、精细化运营,更为旗下多种业态融合创新带来全新探索。
近两年,线上流量红利的衰减与各种成本的居高不下,越来越多巨头开始发力线下门店。腾讯入股永辉,阿里收购高鑫,苏宁收购万达百货和家乐福中国,如今巨头们的新零售大战也越来越激烈。
Your Workforce Solution Partner
关于我们
ONE-HR
One-hr公司是一家综合人力资源服务公司,起源于2011年,专为大型内,外企业及高速发展中企业提供猎头招聘服务。专注以下领域:广告传媒、消费品、教育、地产、大健康、制造业、信息高科技等。公司与行业内的多家标杆客户均有合作,拥有丰富的客户资源和成功案例。
长按下方二维码关注我们,获取更多资讯




