1 专业的医疗器械临床服务提供商
2 从设计到统计一站式技术服务商
3 网络化临床试验技术服务提供商
1、西格玛医学与数据管理部
2、西格玛医学器械稽查部
【分享篇】
1、医疗器械CRO发展概述
2、作为医疗器械生产企业,如何选择临床试验CRO公司?
3、申办方(Sponsor)与CRO如何更好地愉快地相处
【其它干货】
见本文底部
美国 FDA《使用真实世界证据支持医疗器械的监管决策指南》对我国真实世界数据适用性评估标准建立的启示
本文旨在为我国制定合适标准来评估真实世界数据( RWD) 适应性,助力医疗器械审批和监管决策相关制度建立提供参考。通过深入剖析美国 FDA《使用真实世界证据支持医疗器械的监管决策指南》中对 RWD 适用性评估的系列要素,寻求评估 RWD 适应性,使 RWD 转化为真实可用的真实世界证据( RWE) 的相关标准。我国 RWD 适应性评估可以从相关性和可靠性 2 个层面进行,RWD 相关性评估可从数据来源及选取范围、数据有效性、监管要求、伦理问题和可操作性 5 个方面设计评估标准。在 RWD 可靠性方面可从管理流程规范性、数据标准化、数据质量控制三方面设计评估标准。
真实世界数据; 医疗器械; 监管决策; 适用性评估标准
真实世界研究( real-word study) 概念由 Kaplan等[1]在 1993 年提出,2016 年美国国会公布的《21世纪治愈法案》[2]后在世界范围内引起广泛重视,在我国也同样日益受到关注。2019 年 4 月底国家药品监督管理局发布了“实施中国药品监管科学行动计划”,把“将真实世界数据用于医疗器械临床评价的方法学研究”列为首批 9 个行动计划项目中的一项,该计划的发布标志着中国药品监管部门正式启动将真实世界数据( real-world data,RWD) 和真实世界证据( real-word evidence,RWE) 用于审评审批方面的探索与研究。本文将通过分析 2017 年美国FDA 发布的《使用真实世界证据支持医疗器械的监管决策指南》( 以下简称《指南》) ,寻求评估 RWD适应性,使 RWD 转化为真实可用的 RWE 的相关标准,为我国制定合适标准来评估 RWD 适应性,助力医疗器械审批和监管决策提供思路和建议。
FDA 通过发布《指南》,来阐述如何评价 RWD是否能够成为适合在为医疗器械作出法规决策时被采用的数据类型。该《指南》可以适用于联邦食品、药品和化妆品法案( FD&C 法案) 第 201( h) 章项下定义的全部医疗器械,包括符合器械定义的软件。《指南》中将 RWD 定义为定期从不同来源收集的患者健康状况和/或提供的保健服务相关的数据[3]。RWE 是指从 RWD 分析中所获得的与医疗产品的应用、潜在利益或风险相关的临床证据。在适当的条件下,RWD 和相关的 RWE 可以根据数据的特征构成有效的科学证据,用于支持医疗器械监管决策[3]。
内容由凡默谷小编查阅文献选取,排版与编辑为原创。如转载,请尊重劳动成果,注明来源于凡默谷公众号。
《指南》中提出 RWD 来源包括但不限于如下来源: ① 电子健康档案的数据( electronic health records,EHRs) 、索赔数据、计费数据、产品和疾病登记数据、患者产生的数据( 包括家庭环境) 以及能够告知健康情况的其他来源数据( 如来自移动设备记录的数据) 。② 可将 RWD 作为数据采集和分析基础结构,以支持多种类型的试验设计,包括但不限于诸如治疗意向试验等随机化试验、使用临床试验和观察性研究( 前瞻性或回顾性) [3]。
上文中提到在适当的条件下,RWD 和相关的RWE 可以根据数据的特征构成有效的科学证据,用于支持医疗器械监管决策[3]。因此判断在什么条件下,可将不同来源的 RWD 转化为可支持监管决策的 RWE,即建立合适的 RWE 评估标准是本文对于《指南》研究关注点。《指南》中规定,可以通过评估 RWD 的相关性和可靠性来评估 RWD 在医疗器械监管决策中的适用性。
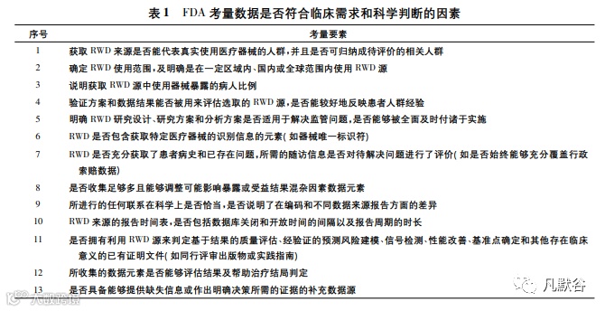
FDA《指南》中评价 RWD 相关性指标包括 3点: ① RWD 是否获取足够的数据,用于解决现有问题,这些数据是否能够包括使用医疗器械合理人群、暴露和收益效果等详细的信息。② 所获取的 RWD是否能够解决规定问题,并经得起临床和统计学分析。③ 利用所了解的临床/科学判断能够对所提供的 RWD 和 RWE 作出科学的解释,评估 RWE 科学性时应重点考量 13 条要素,见表 1。

RWE 可靠性,FDA《指南》中从数据积累和数据质量控制两方面进行考量。
《指南》从 9 个方面来考量数据可靠性,具体包括: ① 是否拥有完整和准确收集RWD 所需要的独立网站或场地,例如是否具备明确定义的规程、现场培训和支持、合格人员。② 是否使用可通用的数据采集表。③ 是否使用像数据字典等明确的通用的框架。④ 是否有遵守用于采集关键数据点的通用的临时框架。⑤ 是否能够明确RWD 采集或检索的相关的研究计划、方案和/或分析方案的时间。⑥ 是否有用于采集数据元素的数据源和技术方法,包括提取的图标、输入定点监护的数据、HER 整合、唯一器械标识采集( unique deviceidentification,UDI) 、医疗器械的数据记录及相关的索赔数据等。⑦ 患者选择和招募标准是否代表真实人群,能够保证偏倚最小化。⑧ 数据输入、传递和获得的实效性是否有保障。⑨ 患者保护措施是否必要且足够,是否有保护患者隐私的方法及可用于伦理审查委员会( institutional review board,IRB)审核和符合 FDA 的法规判定知情同意要求。
《指南》主要从如下 7 个方面考量数据的可靠性: ① 人口数据元素的质量。② 数据确认程序、数据采集和记录程序是否具备完整性和一致性。③ 特定分析所需数据的完整性,包括混杂因素的调整。④ 网站搜集数据及可持续获取的数据是否具备一致性。⑤ 为培训数据采集和数据字典使用而进行的培训项目的评价是否完备。⑥ 现场和数据监控实践活动的评价是否完备。⑦ 是否具备数据质量审计项目的使用程序。通常情况下,RWE 来源于多个 RWD,为保证RWD 的相关性和可靠性,可以先单独评价每个RWD 来源后,再进行整体评价。当医疗器械监管决策要开发新的 RWD 来源时,在使用信赖数据源前需咨询 FDA 和其他利益相关者,以保证在初步设计中能够解决相关性和可靠性问题。
根据 FDA《指南》中对于 RWD 适应性评估的指导原则,本文从 RWD 适应性评估标准指标选取、RWD 相关性评价、RWD 可靠性评价 3 个方面得到启示。
根据 FDA《指南》中对于数据适应性评估指标的指示,我国在制定 RWD 适应性评估标准时也可考虑将 RWD 相关性和可靠性作为一级指标进行评价。在相关性方面,可从数据来源及选取范围、数据有效性、监管要求、伦理问题和可操作性等 5 个方面设计二级评估指标。在数据可靠性方面,可从管理流程规范性、数据标准化处理、质量控制等 3 个方面设计二级评估指标,以保证 RWD 的完整性、准确性和透明性。
本文认为针对 FDA《指南》中提到的 RWE 获取范围,暂时不能全部适用于中国,目前我国对于 RWD 的搜集主要来源仍集中在临床试验、随机化试验中,在获取医疗器械RWD 的数据库建设还有待完善,针对 FDA《指南》中提到的数据搜集来源可以作为我国进一步完善真实世界数据库的努力方向。首先我国应逐步完善已有的医疗器械审评审批材料数据库、医院信息系统或医疗机构系统中的器械数据信息、区域电子健康档案系统数据、医院药物警戒系统( 哨点) 数据、企业收集的居民使用器械( 移动设备) 数据等。其次在逐步完善现有数据库基础上,设计索赔数据、计费数据、产品和疾病登记数据、观察性研究结果的收集和管理数据库。再次通过设计通用的数据标准化框架,促进我国医疗器械审评审批系统与如上数据库数据对接和兼容,以便能从更广泛的来源搜集 RWD,并将其转化为可应用的 RWE。
《指南》中指出采用 RWD 前,应评估 RWE 是否能对需要解决的临床问题提供足够的支撑,在评估 RWD 科学有效性方面,可考虑从RWD 使用区域范围、选取的真实世界来源的患者能否代表或接近真实世界情况、使用医疗器械暴露病人比例、结局变量、可识别信息及信息来源差异性等方面设定评估标准。
在监管要求方面要说明采集的RWD 是否适用于解决现有监管问题,是否与现有的其他监管法律法规要求产生冲突、是否存在特殊疾病领域的监管要求等[4]。
依照《指南》规定,在采用和收集 RWD 时,应建立明确的患者隐私保护流程和方法,我国在设计伦理和隐私方面的评估指标时需根据中国法律法规要求及中国实际情况,设计完善的保护措施及方法,制定规范的知情同意及签署书面同意书的流程和规范。
可从采集数据是否有合适的对照、有统一的评价分析方法能够使偏倚最小化、对于缺失数据有合理的处置方法、数据来源透明度等方面设定评估标准。
RWD 管理流程,需事先明确数据采集时间、观察结局时间范围,评估 RWD 可被其他来源数据补充或确认的可能,数据管理的流程规范化主要包括但不限于:① 明确数据管理相关人员的责任。② 建立临床试验数据管理系统。③ 数据的标准化。④ 数据的接收与录入。⑤ 数据的清理。⑥ 数据的核查。⑦ 数据库的锁定。⑧ 数据的备份与恢复。⑨ 数据的修改和纠正。⑩ 数据的保存。
本文认为 FDA 中关于数据积累的 9 条标准均可作为我国对医疗器械真实数据标准化的评估标准,根据具体产品和注册要求,明确规范 RWD 收集范围、数据格式与标准,建立数据通用框架,促使采集的真实数据可转化为可用计算机系统或信息技术进行自动或半自动处理的标准化数据[5],以保证能够对医疗器械真实数据源进行溯源核查。
FDA《指南》中针对质量控制 7 条评估要素均可在中国采用,在我国针对 RWD质量评估时可从数据来源及数据的完备性、一致性、完整性、可追溯性、可延展性,数据采集培训流程规范化、数据监控及质量审计程序等方面来设计评估标准。
长按识别二维码 添加西格玛医学
获取更多器械资源

长按关注
解锁更多精彩内容
西格玛医学提供医疗器械临床研究、医学撰写、临床监查、数据管理、统计分析、器械SMO、受试者招募、第三方稽查等临床试验专项服务和器械产品注册体系的整体解决方案。
