1 专业的医疗器械临床服务提供商
2 从设计到统计一站式技术服务商
3 网络化临床试验技术服务提供商

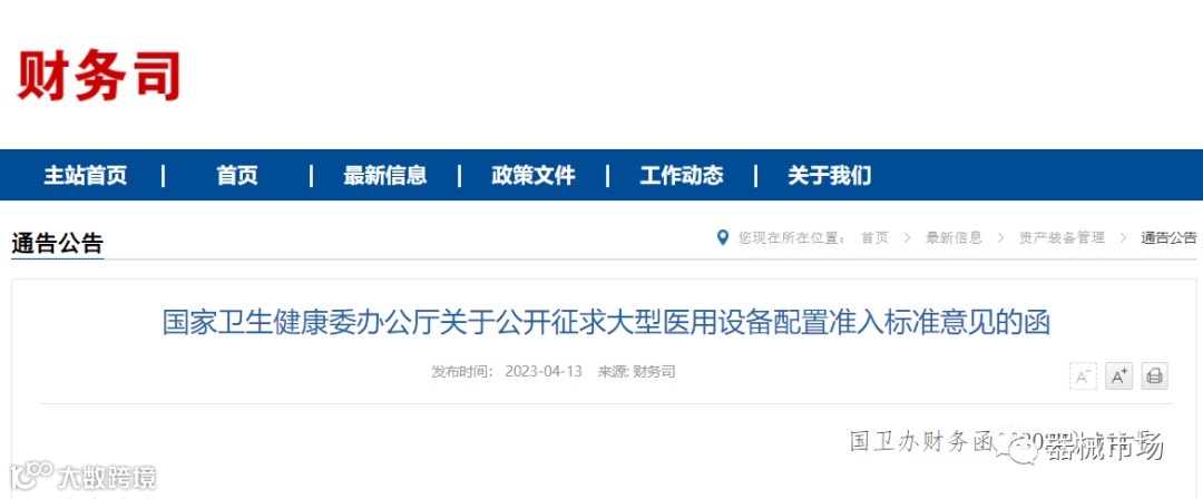
2023年4月13日(今日),中国政府网发布《国家卫生健康委办公厅关于公开征求大型医用设备配置准入标准意见的函》(以下简称《征求意见函》)
官网通知链接如下:http://www.nhc.gov.cn/caiwusi/s10743/202304/cb4c9557d9204fff81a5c849d5d04720.shtml
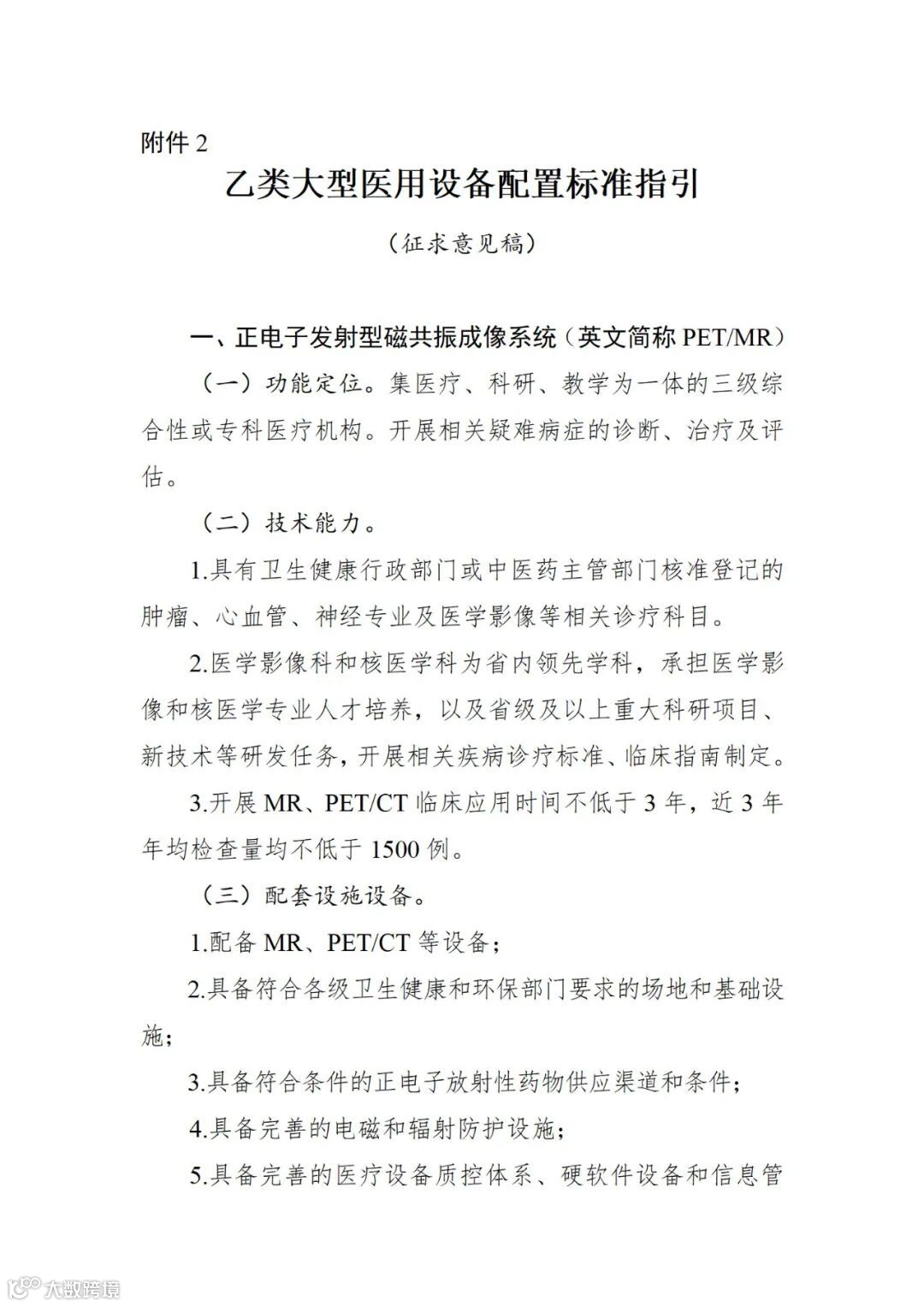
《征求意见函》中,国家卫健委正组织专家对大型医用设备配置标准进行修订,并起草了《甲类大型医用设备配置准入标准(征求意见稿)》《乙类大型医用设备配置标准指引(征求意见稿)》,现面向社会公开征求意见。
根据《甲类大型医用设备配置准入标准(征求意见稿)》,此次修订集中在重离子质子放射治疗系统和高端放射治疗类设备这两部分。
根据文件,乙类大型医用设备配置标准集中在正电子发射型磁共振成像系统、X线正电子发射断层扫描仪、腹腔内窥镜手术系统、常规放射治疗类设备这四部分。
最新版《征求意见函》的发布,对于后续大型医用设备后续进院指导意义非凡。
3月21日,国家卫健委发布《大型医用设备配置许可管理目录(2023年)》和《大型医用设备配置许可管理目录(2023年)政策解读》文件,官网链接:http://www.gov.cn/zhengce/2023-03/21/content_5747685.htm。
其中指出,本次调整系积极落实“放管服”改革要求,对技术成熟、性能稳定、应用规范的设备,积极推动由甲类改为乙类或由乙类调出目录。
伴随着新版目录调整,医疗机构配置大型医用设备的难度进一步降低。未来基层医疗机构在购置相应医用设备时可免于繁复的审批程序,大型医用设备的需求将进一步释放。
财政部《关于2022年中央和地方预算执行情况与2023年中央和地方预算草案的报告》明确提出,2023年要支持提高医疗卫生服务能力。通过一般性转移支付安排财力补助资金1700亿元、使用2022年权责发生制结转资金300亿元,支持地方做好疫情防控等工作,重点向县级财政倾斜。
3月23日,中共中央办公厅、国务院办公厅印发《关于进一步完善医疗卫生服务体系的意见》,也指出要加强乡镇卫生院和社区卫生服务中心规范化建设,发展社区医院,健全临床科室设置和设备配备。
“大型医用设备配置许可管理目录”调整后,将进一步满足临床需求,优化医疗卫生资源布局,促进优质医疗资源扩容下沉。政策利好基层医疗的进一步发展,同时也给大型医用设备的相关企业带来了许多机遇。
《征求意见函》附件全文如下:











【临床试验软件管理系统:β-CTMS】
欢迎新老朋友体验、使用西格玛医学基于SaaS(Software-as-a-service,软件即服务)模式的β-临床试验管理系统,该系统面向企业(申办方)、医院(研究方)等行业组织,同时也面向PM、CRA、CRC等行业从业人员,做好大家临床试验的得力助手。

【医疗器械产品查询数据库】
欢迎新老朋友体验、使用西格玛医学开发的单维度、多维度、复合维度查询产品器械产品;全生命周期的产品信息展示/智能化同类产品比对/高水平的认领互动;全面的企业产品追踪/智能延续注册提醒,该系统面向企业(申办方)、医院(研究方)等行业组织,同时也面向PM、CRA、CRC等行业从业人员,做好大家临床试验的得力助手。

长按识别二维码 添加西格玛医学
获取更多器械资源

南京西格玛医学(证券代码:873450)是创新型医疗器械CRO,提供医疗器械临床研究、方案撰写、临床监查、数据管理、统计分析、器械SMO、受试者招募、第三方稽查等临床试验专项服务和器械产品注册体系的整体解决方案。