
来源:浙江人事考试网、住建部、中国建设工程造价管理协会、人事考试网
2018年8月1日,住房城乡建设部、交通运输部、水利部、人力资源社会保障部于印发《造价工程师职业资格制度规定》《造价工程师职业资格考试办法》的通知(建人〔2018〕67号)。通知明确,造价工程师分为一级造价工程师和二级造价工程师。其中,二级造价工程师职业资格考试全国统一大纲,各省、自治区、直辖市自主命题并组织实施。
2018年12月29日,住建部官网正式发布2019年《全国一、二级造价工程师职业资格考试大纲》,自2019年1月1日起施行。
近日,众考生翘首以盼的二级造价工程师,终于露出庐山真面目,浙江省率先公布考试时间!2019年11月9日!


而今年初,中国建设工程造价管理协会也出台了二级造价师官方教材的编写通知。预计3月份将正式出版2019年二级造价师教材。


有计划参加2019年二级造价师的考生可以开启备考模式了!
下面小编整理了二级造价工程师的相关内容,希望能对大家有所帮助。
由住房城乡建设部标准定额司关于全国建设工程造价员有关事项的复函得知:
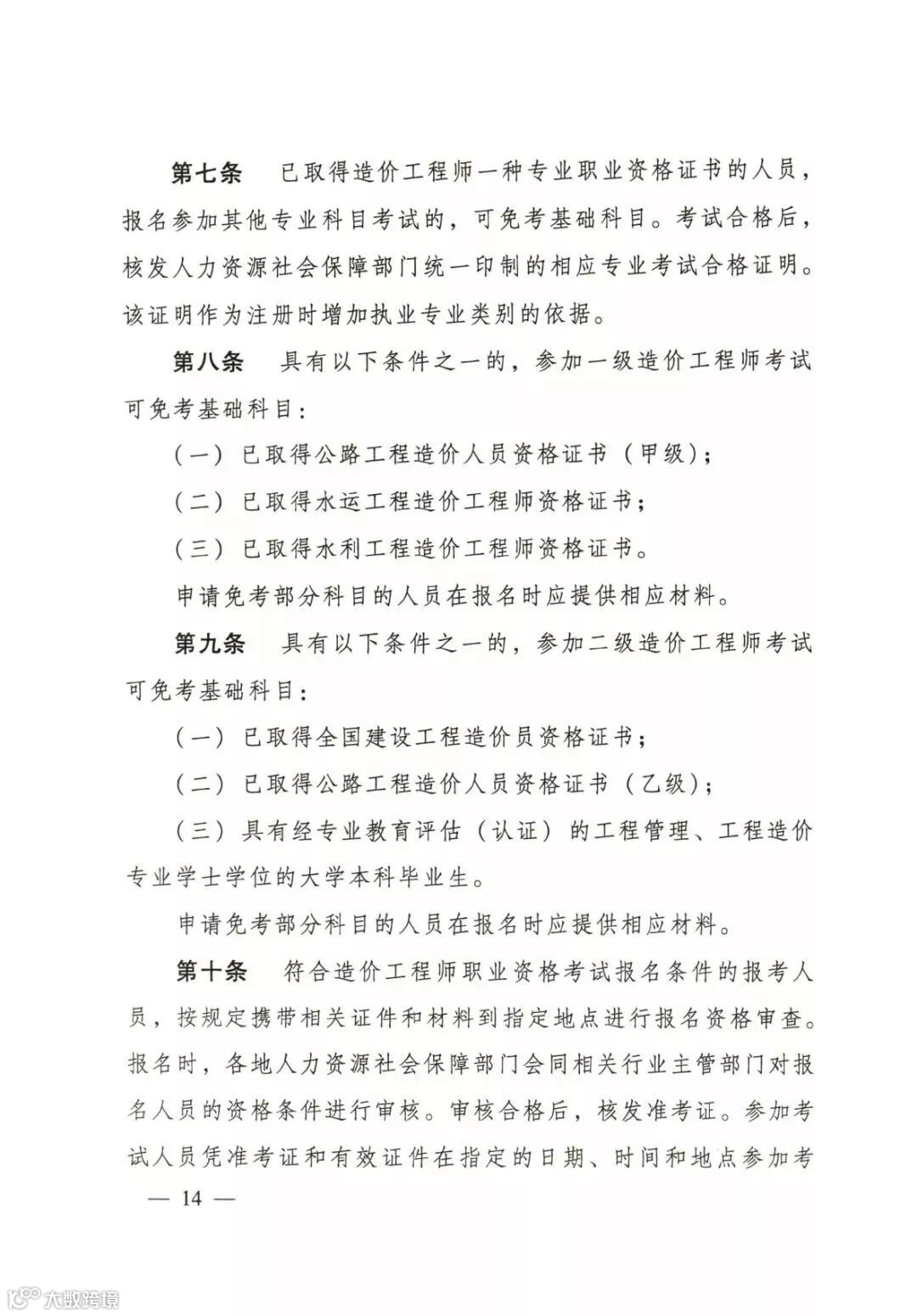
(一)已取得造价员资格证书的证书效用不变,作为水平能力的证明,参加二级造价工程师考试可免考基础科目。
(二)停止开展与造价员职业资格相关的评价、认定、发证等工作,也不得以造价员职业资格名义开展培训活动。
(三)造价员也不再进行继续教育、延续及变更登记工作。
简单的说,造价员资格证书并不等同于二级造价工程师,所以那些已经考到造价员资格证书的小伙伴,要赶紧参与二级造价工程师考试,可以免考基础科目。
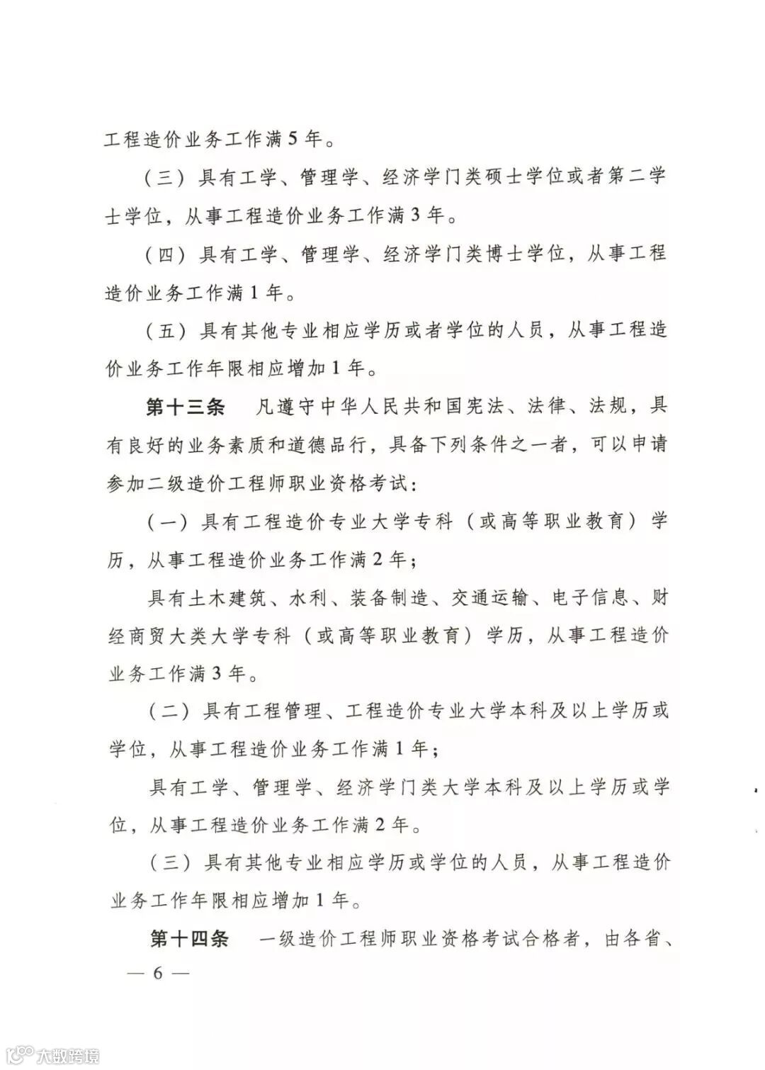
二级造价工程师职业资格考试拟从2019年起开考,由全国统一大纲,各省、自治区、直辖市自主命题并组织实施。
考试设《建设工程造价管理基础知识》、《建设工程计量与计价实务》2个科目。其中《建设工程造价管理基础知识》为基础科目,《建设工程计量与计价实务》为专业科目。
造价工程师职业资格考试的专业科目分为土木建筑、交通运输工程、水利工程和安装工程4个专业类别,考生在报考时可根据实际工作需要选择其中一项专业考试。
考试成绩实行2年为一个周期的滚动管理办法参加全部2个科目考试的人员必须在连续的2个考试年度内通过全部科目,方可取得二级造价工程师职业资格证书。
(一)具有工程造价专业大学专科(或高等职业教育)学历,从事工程造价业务工作满2年;
具有土木建筑、水利、装备制造、交通运输、电子信息、财经商贸大类大学专科(或高等职业教育)学历,从事工程造价业务工作满3年。
(二)具有工程管理、工程造价专业大学本科及以上学历或学位,从事工程造价业务工作满1年;
具有工学、管理学、经济学门类大学本科及以上学历或学位,从事工程造价业务工作满2年。
(三)具有其他专业相应学历或学位的人员,从事工程造价业务工作年限相应增加1年。
具有以下条件之一的,参加二级造价工程师考试可免考基础科目:
(一)已取得全国建设工程造价员资格证书;
(二)已取得公路工程造价人员资格证书(乙级);
(三)具有经专业教育评估(认证)的工程管理、工程造价专业学士学位的大学本科毕业生。
各省、自治区、直辖市住房城乡建设、交通运输、水利行政主管部门按专业类别分别负责二级造价工程师注册及相关工作。
经批准注册的申请人,由各省、自治区、直辖市住房城乡建设、交通运输、水利行政主管部门核发《中华人民共和国二级造价工程师注册证》(或电子证书)。
二级造价工程师主要协助一级造价工程师开展相关工作,可独立开展以下具体工作:
(一)建设工程工料分析、计划、组织与成本管理,施工图预算、设计概算编制;
(二)建设工程量清单、最高投标限价、投标报价编制;
(三)建设工程合同价款、结算价款和竣工决算价款的编制。
根据目前的市场情况来看,
如果你没什么工作经验的话,一般能拿到3500-6000的工资。
如果你有1-3年的工作经验的话,能够拿到6000-8000的工资。
如果你有3-5年的工作经验的话,薪资一般是在8000-10000。
如果你的工作经验更高的话,也可以拿到15000-20000的月薪。
小编把二级造价的基本情况给大家介绍了一遍,相信大家已经有所了解。其实,想要拿高薪就不要在入行的初级阶段把薪资看得太重要,先锻炼自己的工作能力,有了足够的资本证明自己,才有资格拿到更高的薪资。
另外,建议大家可以把二级造价工程师证书作为一个跳板。在当前工作年限较少的情形下,先考一个二级造价工程师证书。等到工作年限达到一级造价工程师考试的报考条件要求时,再考取一级造价工程师证书。毕竟一级造价工程师证书考试难度更大、含金量也更高。拿到该证书后,也能在工作中承担更重要的工作,拿到更高的薪酬。
附住建部文件原文:


















住房城乡建设部标准定额司关于印发造价工程师职业资格考试大纲的通知
建标造函〔2018〕265号
各省、自治区、直辖市住房城乡建设厅(委),国务院有关部门工程造价管理机构,各有关单位:
根据《造价工程师职业资格制度规定》《造价工程师职业资格考试实施办法》(建人〔2018〕67号),我们会同有关部门组织编制了《全国一级造价工程师职业资格考试大纲》《全国二级造价工程师职业资格考试大纲》,经人力资源社会保障部审定,现予印发,自2019年1月1日起施行。考试大纲可以从住房城乡建设部网站政策发布栏目下载。
请各地和有关单位按照《全国一级造价工程师职业资格考试大纲》《全国二级造价工程师职业资格考试大纲》,抓紧组织开展造价工程师职业资格考试培训教材编写和考试命题准备工作,并配合相关部门做好造价工程师职业资格考试的相关工作,确保考试平稳顺利进行。
附件:
1.全国一级造价工程师职业资格考试大纲
2.全国二级造价工程师职业资格考试大纲
中华人民共和国住房和城乡建设部标准定额司
2018年12月28日


