
来源:广东省建设行业数据开放平台、广东省住建厅网站、建筑榜
近日,广东省建设行业数据开放平台公示了“挂证”名单,据悉总人数约有3万多人!

网站链接:
http://113.108.219.52/Dop/Search/RegDupPublicList.aspx
该系统目前仅支持“人员姓名+身份证号码”、企业名称、组织机构代码、社会统一信用代码等4种查询方式,不支持模糊查询。
注:挂证行为公示主体将被列入建筑市场主体“黑名单”,并上报住建部。按《粤建市函〔2019〕754号》规定,被列入建筑市场主体“黑名单”,在市场准入、资质资格管理、招标投标等方面给予限制。
目前,官网仅显示前300名信息,具体总人数未全部公开。

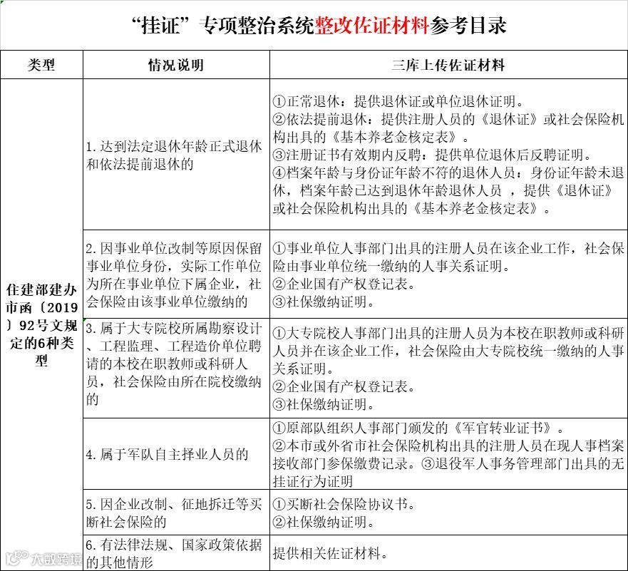
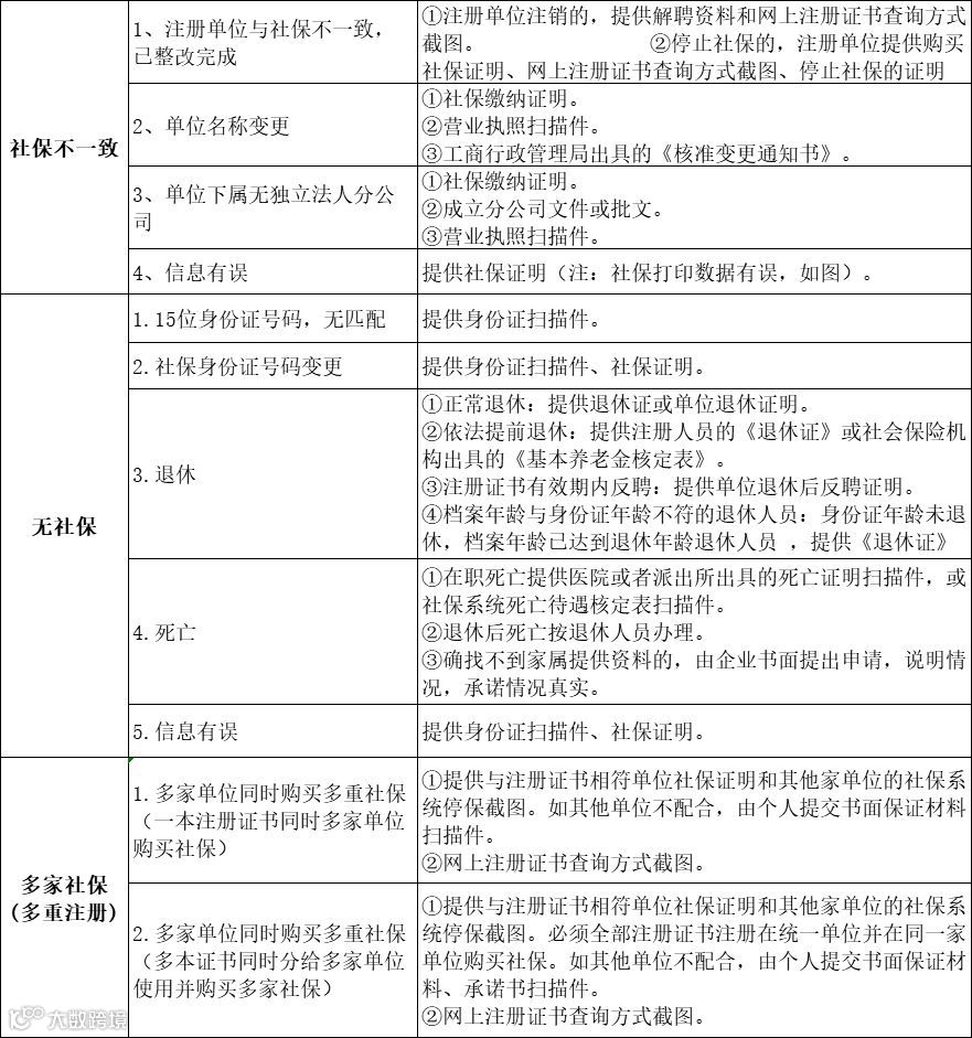
根据系统显示,被列为“挂证”的原因有:
(1)无社保
(2)社保不一致
(3)重复注册
(4)投诉注册人员
此次公示是预处罚,可以整改!
广东这次直接公布了处罚名单,但是按照之前发布的处理流程,在公示阶段还可以整改(被公示人按要求整改到位的,取消公示),见下图:

“已整改,名字还在名单上”怎么办?
据网友说,此次广东发短信通知了个人和企业,如下图:

不少朋友反映,自己早就注销了或者转注册了,结果还在名单上。
有朋友咨询了广东住建厅,官方给出意见:已经注销或者转注册的,联系企业,让企业在系统里上传“整改证据”即可。
广东对“挂证”,处罚更严!
根据《广东省住房和城乡建设厅关于全面排查处理工程建设领域专业技术人员违法违规“挂证”行为的通知》(粤建市函〔2019〕754号)规定,
对拒不整改的违规“挂证”人员,提出暂扣、吊销个人执业资格证书的建议;
对拒不整改的企业,根据其不符合资质标准的情况,提出暂扣、吊销资质证书的建议,由资质资格发证机关实施行政处罚。
此前,在七部委《关于开展工程建设领域专业技术人员职业资格“挂证”等违法违规行为专项整治的通知》(建办市〔2018〕57号)中,
对违规的专业技术人员撤销其注册许可,自撤销注册之日起3年内不得再次申请注册,记入不良行为记录并列入建筑市场主体“黑名单”,向社会公布;
对违规使用“挂证”人员的单位予以通报,记入不良行为记录,并列入建筑市场主体“黑名单”,向社会公布。
很明显,广东省对“挂证”人员和企业的处罚,尤为严格!可直接暂扣、吊销资质/资格证书!
附:


原文链接:
http://zfcxjst.gd.gov.cn/xwzx/rdgz/content/post_2283071.html




