
海量工程资料免费下载
http://down.gmz100.com
来源:建筑工程那些事儿
版权归原作者所有
图纸会审,九大专业,100+常见问题,仅供参考!
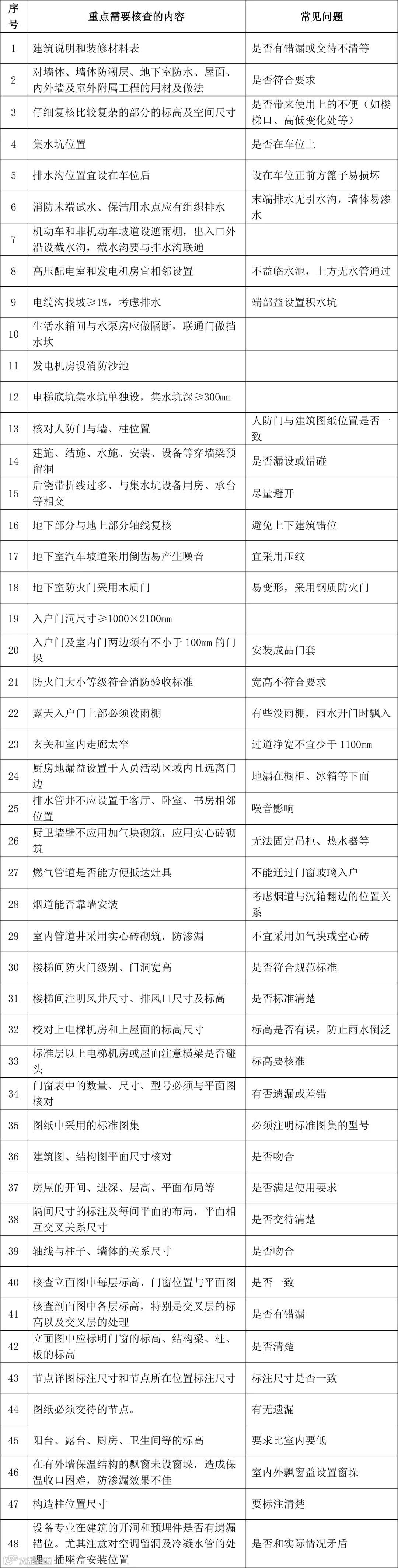
一、建筑专业

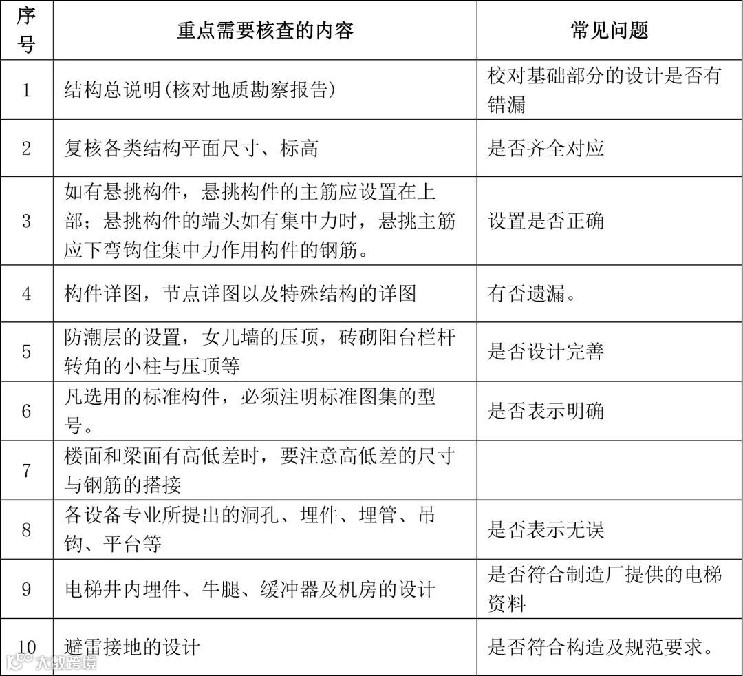
二、结构专业
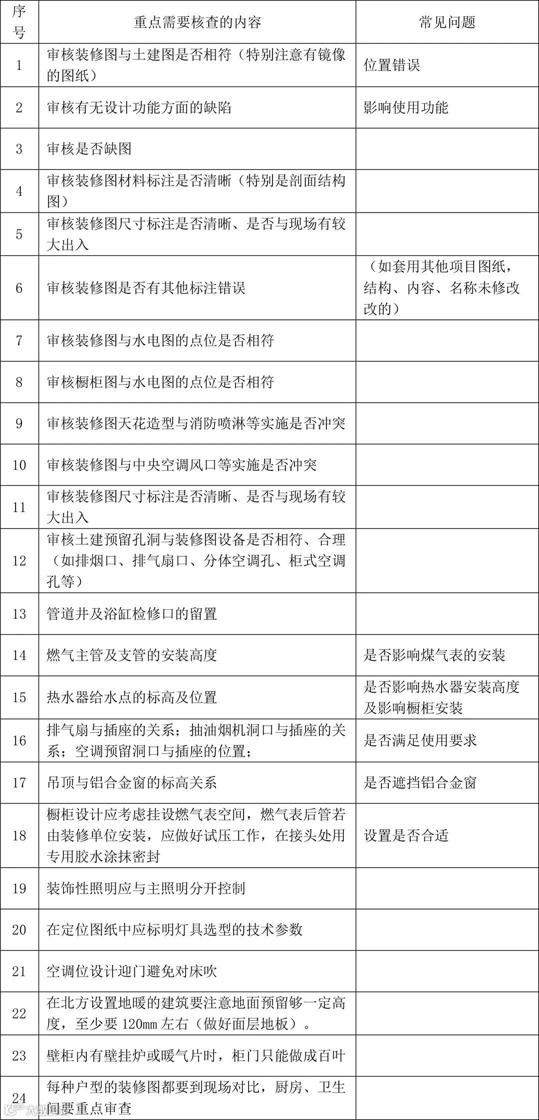
三、装饰装修
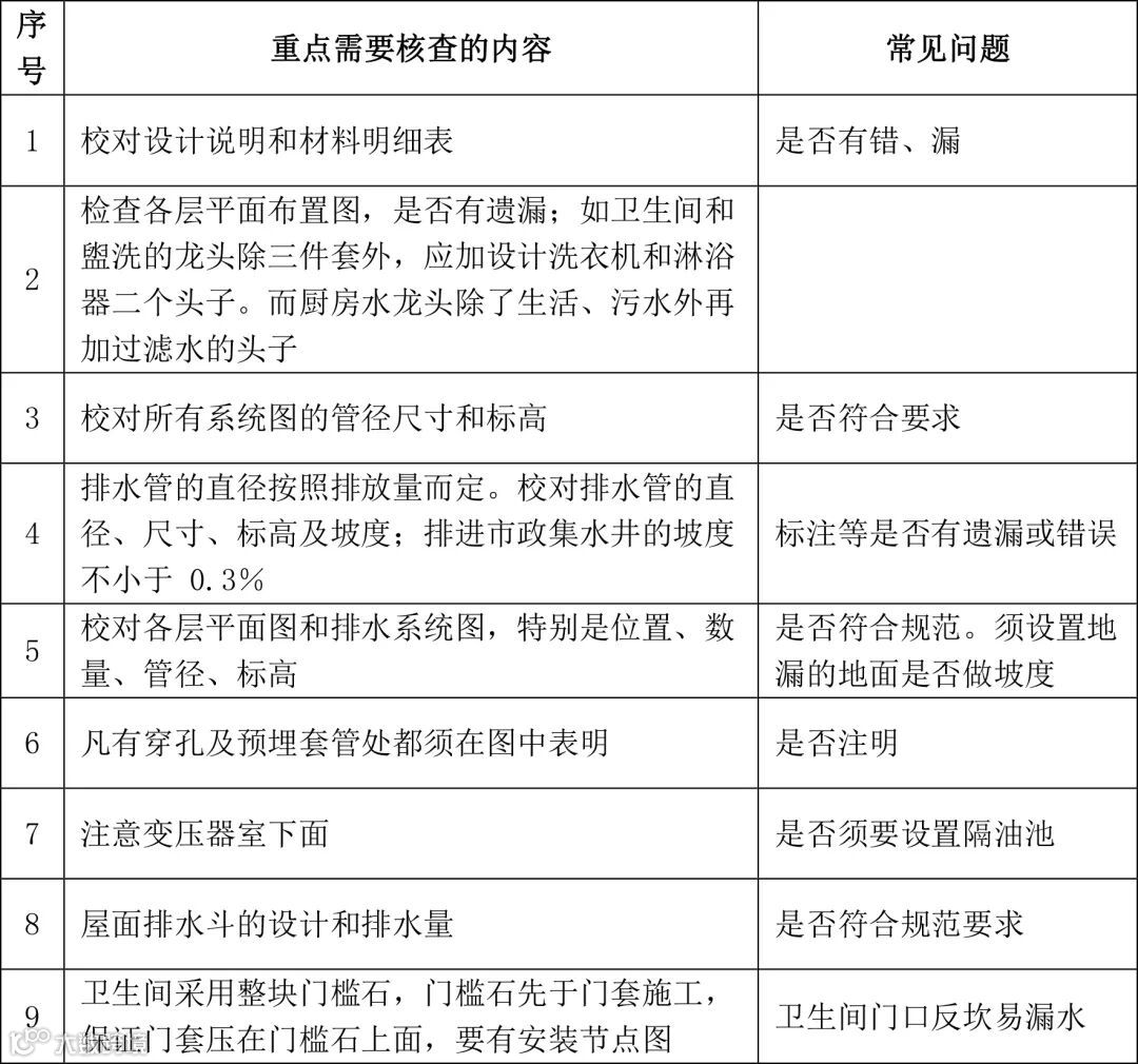
四、给排水专业
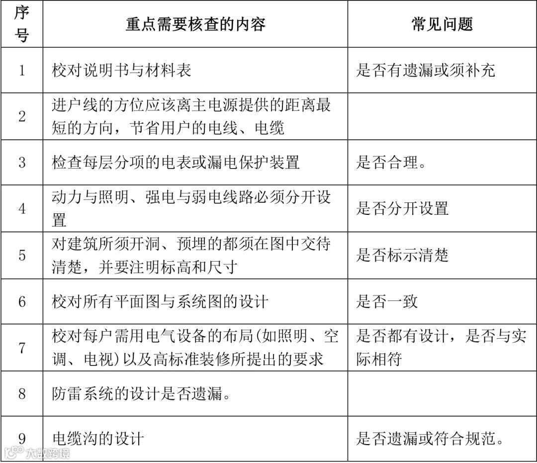
五、强电专业
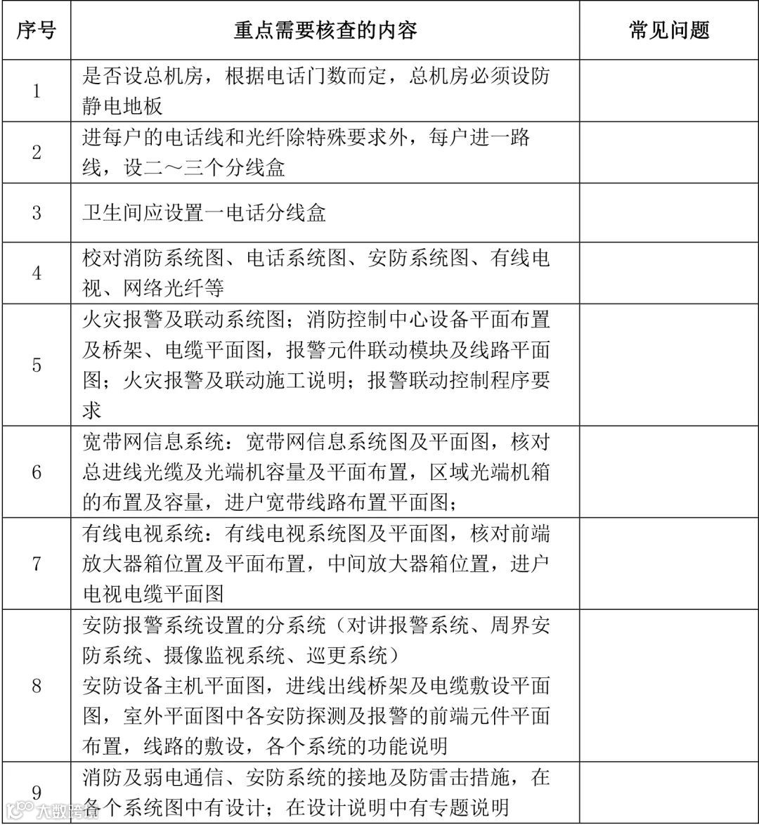
六、弱电专业
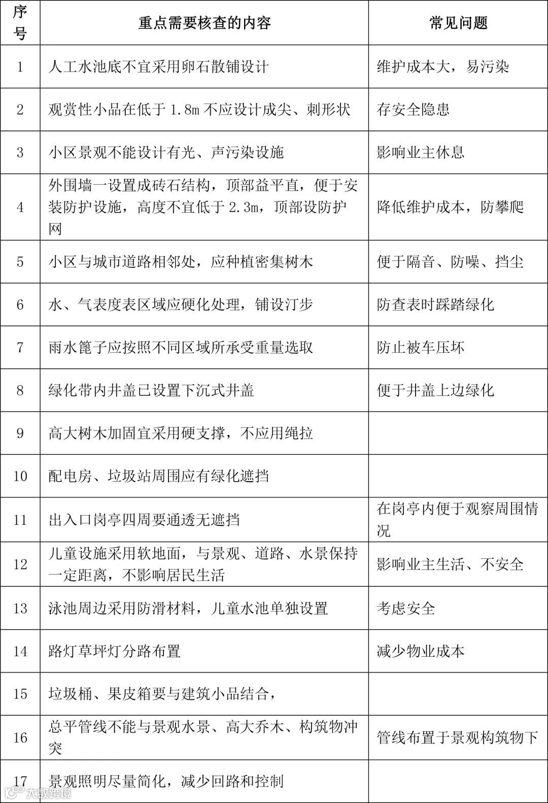
七、园林景观专业
八、暖通专业
九、燃气专业

工程平台
海量工程资料免费下载
http://down.gmz100.com
来源:建筑工程那些事儿
版权归原作者所有
图纸会审,九大专业,100+常见问题,仅供参考!
一、建筑专业

二、结构专业
三、装饰装修
四、给排水专业
五、强电专业
六、弱电专业
七、园林景观专业
八、暖通专业
九、燃气专业
