
源自:中国政府网,人力资源保障部,
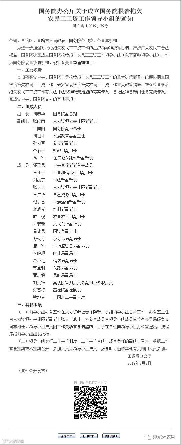
近日,国务院发布《关于成立国务院根治拖欠农民工工资工作领导小组的通知》,决定成立专门的工作领导小组,作为国务院议事协调机构。
国务院副总理胡春华亲自担任组长,此领导小组的成立,展现中央对于根治拖欠农民工工资问题的重大决心,有望彻底治理拖欠农民工工资这一“顽疾”。


为了根治“欠薪”这个毒瘤,达成明年基本无拖欠这个目标,最近国家真的是重拳出击!接连出台了好几项措施!下面,小编就帮农民工兄弟梳理一下吧!<点击免费下载5000g工程资料>
为贯彻落实中央关于根治农民工欠薪问题的重要批示精神,人社部拟出台更严条例保障工资支付。明确提出:
不执行农民工工资专用账户、总承包单位代发工资、存储工资保证金等规定且拖欠的,取消建筑施工资质。
同时明确分包单位、用人单位、劳务派遣单位等清偿责任





国务院副总理挂帅议事协调机构,拖欠将“加息加赔加罚”……近日,国务院在治理拖欠农民工工资方面推出不少大动作,人社部网站也向社会征求对《保障农民工工资支付条例》的意见。
在此次征求意见稿的诸多干货中,备受舆论关注的一点是——拖欠农民工工资将按日计息。意见明确,未按规定支付农民工工资的,由人社部门责令限期支付并自拖欠之日起按日加付万分之五的利息。逾期不支付的,按拖欠金额50%以上100%以下标准加付赔偿金,并对单位处拖欠金额1倍以上2倍以下的罚款,对法定代表人、实际控制人或主要负责人处2万元以上5万元以下的罚款;构成犯罪的,依法追究刑事责任。

拖欠农民工工资无疑是个老大难问题。与往些年“年年喊年年拖”不同的是,今年的各项制度举措越来越细密,也越来越严厉。在此背景下,按日计息显然是个有的放矢的“硬招”。<点击免费下载5000g工程资料>
拖欠工资“按日计息”,是“到2020年实现基本无欠薪”的攻坚实招,跟“加赔加罚”等系列举措结合看,这显然也是对欠薪“治理网络”的织牢织密。

据披露,从去年年底开始,我国建筑工人管理服务信息平台已上线,建筑工人开始实名制管理;而工资保证金制度等也已明确。但要根治拖欠农民工工资问题,还得从前端上发力、在“提高违规代价”上下功夫。而最直接的办法,就是让欠薪者肉疼。拖欠工资按日计息,与以往相比,是更加明确和严厉的处罚措施。
但按现在计息标准看,日息万分之五的利息换算成年息为18%。以拖欠工人1万元一年为例,大概要支付的利息也就一两千元。而在民间借贷中,年息36%内都是受国家法律保护的。这某种角度上也意味着,假如欠薪的责任主体,将欠款拿去做民间借贷,获利仍然高于拖欠工资按日加付万分之五的利息。
因此,对那些只顾打自家的小算盘,习惯了拖欠挪用农民工工资的企业来说,仅仅按日加付万分之五的利息,未必能形成足够的震慑。
鉴于此,或许可以对其利息设弹性空间,万分之五是最低标准,上限则可对标民间借贷最高合法利率。
说到底,要达到2020年实现基本无欠薪的政策目标,只靠个案上的政府施压、部门协调、媒体呼喊不够,还得下猛药、出重拳。而针对恶意欠薪者,大可按民间借贷合法利率上限来处罚。虽说按日计息只是个小小的金融杠杆,但其所撬动的,却可能是长期以来的陋习与恶行,还有欠薪者无视农民工基本权益的漠视和侵犯。
而有了按日计息等系列举措后,也需要消除制度与执行之间的落差、错位等问题。这也有待扎牢制度的口袋,夯实用工单位、出资人、合伙企业乃至地方政府等各方的责任,并以严密的制度督促落实,用严厉的罚则规范行为,进而更有力地保障农民工的合法权益。
为进一步加强对根治拖欠农民工工资工作的组织领导和统筹协调,维护广大农民工合法权益,国务院决定成立国务院根治拖欠农民工工资工作领导小组。
根据我国《劳动法》规定,“工资应当以货币形式按月支付给劳动者本人。不得克扣或者无故拖欠劳动者的工资”,“按月支付”即包括工资应当以月薪的形式发放,也包括应当每月支付,因此用人单位应当在自然月结束的30天内结算工资,超过30天即构成拖欠工资。
如果用人单位是在因生产经营困难,资金周转不足等原因,暂时无法按时给员工支付工资,经与本单位所有员工协商一致,可以延期在一月内支付劳动者工资。延期支付工资的时间应告知全体劳动者,并报主管部门备案,无主管部门的报市或区、县劳动保障行政部门备案。
《工资支付暂行规定》规定“工资必须在用人单位与劳动者约定的日期支付。如遇节假日或休息日,则应提前在最近的工作日支付。工资至少每月支付一次,实行周、日、小时工资制的可按周、日、小时支付工资”。
依据我国相关法律的规定,农民工被拖欠后,并不一定要欠条才能追讨工资的,只要有确切的证据(例如:工资条,考勤表,干活时视频录像vlog等)证明用人单位拖欠工资的,就能通过仲裁、诉讼等方式追讨工资。
(1) 向当地劳动保障监察机构投诉举报;
(2) 向当地劳动争议仲裁委员会申请仲裁,需要注意的是,要在劳动争议发生之日起60日内向劳动争议仲裁委员会提出书面申请;
(3) 通过诉讼途径解决。这又分三种情况:一是针对劳动纠纷案件,经劳动仲裁后任何一方不服的,可以向法院提起诉讼;二是经仲裁后都服从,劳动仲裁裁决生效后,用人单位不执行的,农民工可申请法院强制执行;三是属于劳务欠款类的可直接向法院提起民事诉讼。
为了使农民工兄弟们更合法地讨回血汗钱,不再被“恶意欠薪”,小编整理目前最全面的、合法的讨薪路径!希望能帮到兄弟!

如果电话打不进去建议扫下方人社部官方二维码网站去反映,务必按要求填写完整,千万别写有头没尾的,处理投诉工作人员每天处理量大,如果证据链或相关资料不完整,可能会按无效投诉处理,切记!!!
省劳动保障监察局0371-69690193
郑州市0371-67439828
开封市0371-23650110
洛阳市0379-65221615
平顶山市0375-2988110
安阳市0372-2955110
鹤壁市0392-3335110
新乡市0373-3068777
焦作市0391-3997219
濮阳市0393-4420919
许昌市0374-2627069
漯河市0395-3131239
三门峡市0398-2855273
南阳市0377-63128896
商丘市0370-2781033
信阳市0376-7676700
周口市0394-8222380
驻马店市0396-2883723
济源市0391-6636305
兰州市劳动保障监察支队:12345
城关区劳动保障监察大队:4661708
七里河区劳动保障监察大队:2661551
安宁区劳动保障监察大队:7666164
西固区劳动保障监察大队:7555269
红古区劳动保障监察大队:6255638
榆中县劳动保障监察大队:5221727
皋兰县劳动保障监察大队:5721264
永登县劳动保障监察大队:6416839
高新区(雁滩园区)劳动保障监察大队4610667
高新区(榆中园区)劳动保障监察大队:5607770
南昌市:0791-86612367
东湖区:0791-87838362
西湖区:0791-86564975
青云谱区:0791-85219665
青山湖区:0791-88101774
湾里区:0791-83769769
新建区 :0791-83705506
南昌县 :0791-85722422
进贤县 :0791-85698123
安义县:0791-83474176
经开区:0791-87121749
高新区:0791-88391817
红谷滩区:0791-83839511
市劳动保障监察局举报:82670331
区市劳动保障监察部门举报投诉电话为:
市南区68896007
市北区58771908
李沧区84616606
崂山区88978673
西海岸新区86116363
城阳区87868123
即墨区88531461
胶州市82205962
平度市88321806
莱西市66030151
保税港区86766803
注:以上是部分市区的讨薪电话。如果没有详细到你的所在地区,可以直接拨打各省的讨薪电话!
各省(区市)劳动保障监察
举报投诉联系方式
北京举报投诉电话:010-63044923
天津举报投诉电话:12333
山西举报投诉电话:0351-3083786
内蒙古举报投诉电话:0471-6606122
辽宁举报投诉电话:024-22955716
吉林举报投诉电话:0431-88976110
黑龙江举报投诉电话:0451-87130103
上海举报投诉电话:12333
江苏举报投诉电话:12333
浙江举报投诉电话:0571-85115082
安徽举报投诉电话:0551-62663114
福建举报投诉电话:0591-83815372
江西举报投诉电话:0791-86890396、86890397
山东举报投诉电话:12333
河南举报投诉电话:0371-69690305、12333
湖北举报投诉电话:027-87815351
广东举报投诉电话:12333
广西举报投诉电话:0771-5878358
海南举报投诉电话:0898-36681119、12333、12345
重庆举报投诉电话:023-63876776、12333
四川举报投诉电话:028-86131176、12333
贵州举报投诉电话:0851-86753389
云南举报投诉电话:12333
西藏举报投诉电话:0891-6842285
甘肃举报投诉电话:0931-8440109、8440107、8887086
青海举报投诉电话:0971-8258232、8258230、12333
宁夏举报投诉电话:12333
新疆举报投诉电话:0991-2626372
注:湖南、陕西、河北三省举报投诉,请联系当地各地市劳动保障监察部门。如果以上投诉电话打不通,还可以拨打12348,这是公共的法律服务热线,可以拨打电话免费获得法律帮助,并且电话是24小时都可以打通的!
从征求意见稿,到成立国务院小组,再到取消施工资质、提高欠薪利息,我们终于看到了政府的决心,也看到了我们农民工的希望!我们农民工兄弟的春天,终于到了!
在此也祝愿所有的农民工兄弟们,如愿以偿...
猜你喜欢
●推荐|工程量计算大全(绝对实用)
●干货|为什么梁配筋多了反而不安全?
●推荐|勾股定理的惊奇用途,你学会了吗?
●内外墙抹灰工程施工技术交底,拿走不谢!
●干货|5分钟快速读懂钢筋配筋图,就是这么任性
●绝了|竟然有人把二次结构施工工艺画的这么通俗易懂!
声明
课堂部分转载文章/招聘信息出于非商业性的教育和科研学习目的,并不意味着支持其观点或证实其内容的真实性。版权归原作者所有,如转载稿涉及版权等问题,请立即联系我们,我们会予以更改或删除相关文章,保证您的权利!


