
来源:筑龙施工

一工程档案资料归档责任划分
1、工程准备资料(包括开发报建、招投标资料等),由各经办部门直接向监察室归档。
2、工程监理资料主要由监理单位负责编制并归档。
工程监理资料由具有工程监理职责工程部形成的,监理工程师将监理过程资料在三天内,其它监理资料在阶段性工程完成后统一移交工程部资料。
已委托监理单位的工程监理资料,由委托监理单位形成、编制、保管,待该工程完成后统一移交工程部资料室,工程部资料员对监理资料的形成进行监督和检查。
3、工程施工资料,主要由工程部监督控制,施工单位进行具体编制、收集、整理,并在每项分部工程完成后,一个月内统一移交工程部资料室。
4、工程竣工验收资料,由工程部组织,施工单位进行验收资料编制、收集并按规定移交给工程部汇总,由工程部牵头,施工单位配合报送城建档案馆。
5、工程结算资料,主要由施工单位及承包单位按照集团公司工程结算目录进行收集整理,经工程部审核,报工程主管领导审批,加盖工程部公章,提交给预决算部,由预决算部门在结算完毕后定期向监察室归档。点击>>工程资料免费下载
二工程部日常保管资料
1、监理规划、细则及旁站方案:工程开工后,经工程部负责人审核,报公司主管领导审批,加盖监理公司公章,10天内交工程部资料室存档。
2、工程开工报告及开工令:在工程开工3日内,由监理工程师向工程部资料室归档。
3、分包单位资质报验:分包单位进场10天内将单位资质文件复印件加盖责任单位公章后,提交工程部资料室存档。分包单位主要包括建设单位、监理单位、(主体)施工单位、设计单位、勘察单位、材料检测单位、桩基础施工单位、装修单位(包含铝合金门窗)、防水施工单位、电梯施工单位、消防施工单位等。
4、监理日志:原则上要求监理工程师每写完一本监理日志应于当天上交工程部资料室或监理公司资料员归档。
5、监理月报、总结:监理工程师每月底将监理月报表报工程部(或监理单位项目)负责人审批后盖章,向工程部(或监理单位)资料员移交存档,资料员需检查监理月报是否规范及符合要求。工程完工后,由项目经理编写监理工程总结,经监理总监签字,报工程主管(或监理单位)领导审批后盖章,10天内向工程部(或监理单位)资料员移交存档。
6、监理工作联系单及回复:施工单位来文,由工程部资料员统一接收,监理工程师审查后,由监理工程师或工程部资料员将回复下发给相关单位。同时工程部资料员将每份的联系单及相关回复要合并一起存档。
7、往来函件:由工程部资料员统一负责收发,公司内部往来函件和施工单位的往来函件要分开,分别编制序号后当天存档。
8、旁站记录:监理工程师在旁站工作完成后2天内将旁站记录交资料员归档。
9、单位工程坐标定位测量记录:工程开工前1周内上报资料室存档,测量记录必须有建设、施工、监理、设计等单位签字并加盖公章。
10、签证、委托、进度申请:监理工程师办理审批手续完毕后按相关制度规定交给工程部资料员。工程部资料员将签证、委托经工程部负责人签字,报公司主管领导审批;进度申请经工程部负责人审批,办理用印后由监理工程师或工程部资料员第二天分发给相关部门及施工单位,同时工程部资料室存档1份。
11、施工图纸:由总工室直接下发给工程部资料员,再由资料员分发给相关工程师。工程部资料室收到图纸的当天必须保证存档1份施工图纸。工程部资料室存档的图纸按单位工程分类保存即可。
12、检测报告、勘察报告:相关项目检测完毕由相关单位在1个月内交工程部资料员按照单位工程进行分类归档。
13、合同、施工许可证、规划证等项目证照复印件:施工现场保存复印件备查,由资料员统一保管并存放入柜,任何人不能随意复印,也不能带出办公区域及外借给其他部门。点击>>工程资料免费下载
14、结算资料:施工单位报送的结算资料,经监理工程师审核通过,项目经理、工程部负责人、公司主管领导审批后,由相关单位给预决算部报一份,由工程部资料员给施工单位一份,同时,资料室存档1份。
15、材料报验:施工单位上报的材料报验资料,监理工程师在3天内签字报工程部负责人审批后盖章,由监理工程师或资料员下发给施工单位,并由资料员按照单位工程分类存档。厂家合格证及检验报告不是原件的要加盖材料商的公章,并注明原件存放处。
16、施工报验资料(包括各种施工记录):施工单位上报的隐蔽验收记录、检验批验收记录等施工记录,工程师在收到后3天内签字,经工程部负责人在报验资料台帐上审批,报验资料盖章完毕后,由监理工程师或工程部资料员下发给施工单位,并由工程部资料员按照单位工程进行分类存档。
17、图纸会审及设计变更:图纸会审及设计变更要按照单位工程进行分类归档,设计院下发的设计变更要首先交给工程部资料员,由资料员分发给相关工程师,下发的资料要相关人员签收,签收日期精确到时分。工程部资料室同时保留1份存档。
18、施工组织设计及分部工程施工方案:施工单位上报的《施工组织设计》经监理公司审核同意后7天内归档。《施工组织设计》中的施工单位及监理单位都必须加盖公章,总监要签名并加盖总监注册章。“编制人”和“审批人”等栏内的签字必须手签,施工单位审批人必须是施工单位技术负责人。不对外报送的工程《施工组织设计》中监理单位须加盖监理项目章,但可不必加盖公章,总监也不必签名,其它按上述要求办理。
三须移交档案部门资料
项目竣工后,工程部必须向当地城建档案馆移交竣工资料,并同时应向监察室移交除一套完整的竣工资料(包含工程准备阶段、监理资料、施工过程资料、竣工验收资料及竣工图)外,还需要将该项目工程建设过程性管理资料移交保管。
具体移交内容及对象如下:

四移交资料要求
1、归档工程文件组卷分类必须清楚,将不同的文件资料分开装订、同类型的资料装订成册,并按工程进度依次编制流水编号。
2、移交资料类别必须齐全,内容完整。
3、归档的工程文件原则上为原件。没有原件时,复印件要清晰,并注明原件存放位置。
4、归档文件应字迹清楚、签字盖章手续完备。
5、工程资料统一采用A4纸规格,不符合标准的原始资料要通过折叠和粘贴的方式达到A4幅面(297mm×210mm)规格,图标栏露在外面。由政府及专业检测机构编制的装订成册的文件材料(如勘察报告)除外。
6、工程资料尽量使用计算机打印(签名和日期除外),不得使用涂改液修改;签字和盖章程序要完备,不得使用圆珠笔、铅笔、复写纸等易褪色的书写材料。
7、工程文件的纸张应采用能够长期保存的韧性大、耐久性强的纸张。图纸一般采用蓝晒图,竣工图应是新蓝图,不能使用二底图。计算机出图必须清晰,不得使用计算机出图的复印件。
8、所有竣工图均应加盖竣工图章和设计出图专用章。竣工图的折叠方式要符合档案馆的要求(一般情况下是折成手风琴的样式,见下图1)竣工图章的基本内容应包括:“竣工图”字样、施工单位、编制人、审核人、技术负责人、编制日期、监理单位、现场监理、总监。

竣工图章应使用不褪色的红印泥,应盖在图标栏上方空白处。(图章示例见下图)点击>>工程资料免费下载

9、凡施工图结构、工艺、平面布置等有重大改变,或变更部分超过图面1/3的,应当重新绘制竣工图,并在图标上方或旁边以文字注明变更修改依据。
10、制作竣工图只能以图纸会审、设计变更、工程洽商单三种为修改依据。

五整理规范程序
(一)资料的整理及排列
1、整理方法
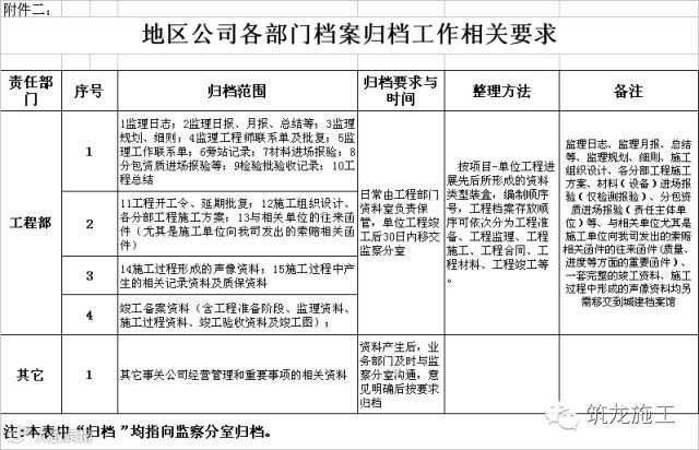
日常收集整理:按项目-单位工程进展先后所形成的资料类型装盒,按《工程技术资料归档移交规范整理要求列表》分类组卷。
附件1: 工程技术资料归档移交规范整理要求列表
序号 |
资料分类 |
规范整理要求 |
备注 |
1 |
勘察报告 |
按项目综合组卷 |
|
2 |
分包单位资质报验 |
按项目综合组卷 |
|
3 |
监理规划、细则及旁站方案 |
按单位工程分类型分别组卷 |
|
4 |
监理日志 |
按单位工程组卷 |
|
5 |
监理月报 |
按单位工程组卷 |
|
6 |
监理总结 |
按单位工程组卷 |
|
7 |
旁站记录 |
按单位工程组卷 |
|
8 |
监理工作联系单及回复 |
按单位工程、工序组卷 |
|
9 |
往来函件 |
按项目-施工单位综合组卷 |
|
10 |
工程开工报告及开工令、进场通知、延期批复 |
按单位工程分类型分别组卷 |
|
11 |
施工组织设计及分部工程施工方案 |
按单位工程组卷 |
|
12 |
材料报验 |
按单位工程、分专业组卷 |
|
13 |
检测报告 |
按单位工程组卷 |
|
14 |
竣工资料(含各种施工记录) |
按单位工程组卷 |
|
备注:对于单位工程的划分,可以参照施工许可证或者根据现场实际情况划分,比如高层,可能是几栋楼组合在一起才是一个单位工程,对于别墅等资料较少的单体,可以按片区或者组团进行划分。几个项目共用并且无法分开的资料,可以组综合卷。
移交时整理要求:
(1)清整、检查各阶段形成的资料,确保严格按照附件1分类组卷;
(2)督促各工程师清理个人手中资料,将应归档的文件补充归档;
(3)粘贴案卷背脊:根据资料内容编写案卷题名及填写相关内容;
(4)将已装盒的卷内资料按件进行编流水号,页号从“1”开始,用铅笔书写在文件右下角,双面书写的文件,背面在左下角书写编号,折叠后的图纸一律写在右下角,并编制卷内目录。 (见附件)

(5)制作卷封皮及备考表(见附件)


(6)所有收发文要登记台账(见如下附件)

2、整理步骤
组卷年度:同类型、同一盒中资料最晚形成的时间就是组卷时间。
(1)根据工程进展顺序清整已装盒的资料,先按“单位工程-类型”的标准分类,然后分别按年度先后依次编顺序号,如:2002、2003、2004……。
A、不同档案盒或卷的排列方法:
同一个项目竣工工程、同一工程阶段的资料,则以组卷年度先后从低年度到高年度依次编号排列,以此类推,案卷盒的排列如:2008、2009……。
B、同一盒或卷内资料的排列方法:
同项目、同类型的资料放置于同一盒中或卷中。同一盒或卷内的资料按形成年度先后从低年度到高年度依次编号排列。
例:某盒中有两卷,即01、02,分别形成年度为2000、2001年,在盒中依次排列为2000、2001;又以某卷为例:某卷最早年度为1999,最晚年度为2001,卷内文件依次排列为1999、2000、2001年,其组卷年度为2001年)。
(2) 按工程进展分类型、分专业逐一清查盒中内容,按照类别进行组卷装订,不同类别的资料要分开装订,如工程开工令,同一个单位工程的则按照时间顺序装订在一起组成一卷,即使资料再少,也不能将不同类型的资料装订成一卷。
不同内容的案卷可以放在同一个档案盒中,该盒案卷题名根据盒内案卷的主要内容综合而成,比如一个档案盒中包含工程开工令、工程延期报告两卷资料,可以概括为:某某项目工程开工令、工程延期报告等资料。
当同一类文件数量较多,可以组成多卷时,这些案卷的题名相同,题名后面加上括号,括号内以简短文字概括本卷内容。
(3)盒中每卷必须编制卷内目录与该卷一起装订,以便及时查阅相关卷内内容。
(4)填写《档案资料移交书》,向档案部门正式办理资料移交手续,并进行清点双方签字认可。
3、档案盒背脊格式:(参见以下附件)
XX地产 XX公司 (可在此处填写项目名称) |
档 号 |
B1.1-1 |
案卷题名 |
XXXXXX报建用地资料 |
卷 号 |
1 |
六工程资料分类原则
分类原则:按照各单位工程项目先分大类,再分小类。
1、根据工程项目的大小,预先分配一定数量或一片区域的铁皮柜空间;
2、把预留的铁皮柜分配到这个项目的每个单位工程,项目中的每个单位工程至少有一个铁皮柜,根据工程进度及工程规模进行合理逐步增加铁皮柜数量;
3、监理文件可按单位工程、子单位工程、分部工程、专业立卷;
施工文件可按单位工程、子单位工程、分部工程、专业立卷;
竣工图可按单位工程、子单位工程、专业立卷。
七工程部移交资料流程
附件2:工程技术资料移交工作流程图

附件3:工程技术资料移交预验收申请表
移交部门 |
接收部门 |
||
经办人 |
申请时间 |
||
申请事项 |
|||
需移交资料整理情况简述 |
|||
工程部负责人意见 |
|||
工程技术部预验收意见 |
|||
监察分室预验收意见 |
|||
八注意事项
1、工程部资料员必须集中管理本部门的工程资料,任何人不得擅自将工程技术资料保留在个人手中。工程师在收到资料后,必须在规定时间内审批完毕,并及时向工程部资料室归档。
2、工程资料的分类要科学合理,原则上都要按照项目-单位工程进行分柜分类。工程部资料员收到资料后要及时归档编目,不得出现资料堆积的情况。
3、工程部资料室的档案柜要随用随锁,资料员离开电脑时要锁屏,并定期更换密码。
4、各种资料的收发台帐要登记及时详尽,重要资料的收发台帐(比如设计变更、图纸)要详细登记到时分。
5、工程师向工程部资料室借阅资料要办理登记相关手续,不得随意翻阅工程部资料室的资料。借阅审批要严格,要有部门领导签字并建立借阅台帐。
6、总工室下发的联系函件中涉及设计变更的要和其它设计变更的资料放在一起。
7、与外单位的联系函,有未取走函件的要及时跟踪并在台帐中标记,以便日后利用。
8、给各部门的联系函需要按照部门进行分类,主要有物业、总工室、产品质量监察中心及工程技术部。
9、纸质台帐和电子台帐要一一对应。
10、档案盒中不能出现夹带其它不相关资料的现象。
11、工程资料中的工程名称、规模、相关施工单位等信息要与施工许可证、规划许可证及规划验收证一致。
12、工程资料中的签字盖章手续要完备,不得出现漏签字漏盖章的情况。
13、监理日志的内容要详尽,如工程现状、工程进度、存在问题及改进措施等,每项工程阶段性完成后及时向工程部资料室归档,严禁在监理日志上乱涂乱画。
14、分包资质要在分包单位进场10天内交工程部资料室存档,分包单位主要包括建设单位、监理单位、主体施工单位、设计单位、勘察单位、材料检测单位、桩基础施工单位、装修单位(包含铝合金门窗)、防水施工单位、电梯施工单位、消防施工单位等。


