
2019年5月国务院印发《职业技能提升行动方案(2019-2021年)》:

1.劳动者取得证书(职业资格证书、职业技能等级证书、专项职业能力证书、特种作业操作证书、培训合格证书等)的,按规定给予补贴,原则上每人每年可享受不超过3次,同一职业同一等级不可重复享受。
2.符合条件的企业职工参加岗前培训、安全技能培训、转岗转业培训或初级工、中级工、高级工、技师、高级技师培训,按规定给予职业培训补贴或参保职工技能提升补贴。

并且国家早在2017年人力资源社会保障部和财政部发布《关于失业保险支持参保职工提升职业技能有关问题的通知》中就明确提出:
同时符合以下条件的企业职工,可申领技能提升补贴:
(一)依法参加失业保险,累计缴纳失业保险费36个月(含36个月)以上的。
(二)自2017年1月1日起取得初级(五级)、中级(四级)、高级(三级)职业资格证书或职业技能等级证书的。
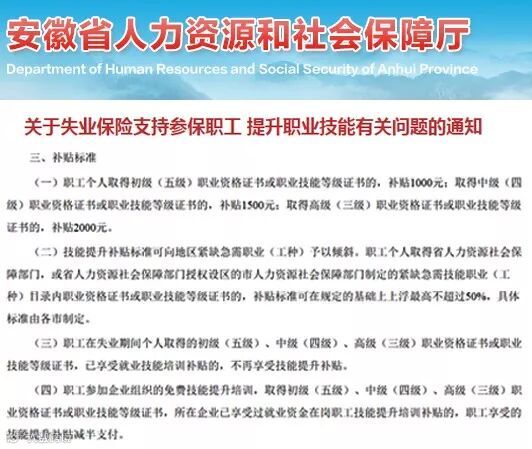
截至目前,山东、浙江、四川、海南、湖北、安徽等省都已发文明确持有职业资格证书可申领证书补贴。
以下为具体通知:点击>>工程资料免费下载







(点击放大查看)
注意:四川2018年12月四川省人民政府发布《关于做好当前和今后一个时期促进就业工作的实施意见(川府发〔2018〕47号)》,明确提出:放宽技术技能提升补贴申领条件。

那么这么好的福利如何申领呢?
符合申领条件的学员详情通过省、市人力资源社会保障部门门户网站了解。
◆ 以山东为例:
登录山东省人力资源和社会保障厅官方网站→服务大厅→职工职业技能提升补贴申请→填写申报内容(建造师等59项专业技术人员职业资格证书还不能网上申请的,至参保地人工申请)。


