
来源:广东报料台、建筑施工安全与技术
版权归原作者所有
3月24日的下午
广州增城一高架桥断裂倒塌的视频疯传
画面中一段高架桥
中部断裂坠落地面呈V字形横在马路
地面附近还有行人经过

有村民向记者介绍,事故发生的前几秒,还有村民刚刚从桥底的马路上穿过,刚走出不远,就突然听到后方传来巨响,当时被吓出一身冷汗。掉下来很大声,和地震一样。

据了解,当时一根重约100吨,长约30米,厚约1米的桥身,从5米高的桥梁上掉落下来,掉下来的桥身呈“V”字型,中间完全折断,砸中了进村的必经之路,路面出现10多厘米的深坑。

广州增城区交通局通报称,2020年3月24日15时许,由中铁25局负责施工的花莞15标增江特大桥(位于石滩岳埔村),在进行引桥5号墩边梁架设过程中,因架桥机故障,导致梁体坠落地面,梁体折断。施工期间现场周边已临时封路,无人员伤亡。

桥梁工程施工安全标准化
一、桩基施工
知识点:
1、桩机作业区域应平整,采取安全防护措施并设立警示标志,非工作人员未经批准不得入内。
2、钻机安装时,机架应垫平,保持稳定,不得产生位移或沉陷。每台钻机都应在显著位置悬挂操作规程牌,牌上标明机械名称、型号种类、操作方法、保养要求、安全注意事项及特殊要求等。
3、护筒埋设高度宜高出地面或水位一定高度。
4、泥浆池、水中施工平台周围应设立防护设施和安全警示标志。
5、挖孔桩施工时孔口不得堆集土渣、机具及杂物,附近不得有重车通过。孔口四周必须搭设防护围栏,围栏采用钢筋牢固焊制。
6、挖孔桩井孔内必须搭设应急时使用的安全绳和软爬梯,并随桩孔深放长至作业面,不得用人工拉绳子运送作业人员和脚踩护壁凸缘上下桩孔。
7、跨大河施工时,在进入水上施工作业现场入口处设置值班室;水上作业平台必须配备救生衣、救生圈等救生器材。
8、在通航或禁航河道施工时,按照河道管理部门要求设置通航、警示标志。夜间作业应有足够的照明并配备夜间警示灯。
桩基施工危险源辨识及防控措施

泥浆池防护

泥浆池防护

周边防护立面

1-1 剖面图(单位:mm)

警示牌
说明:
1、泥浆池四周设置高出地面0.5m高、1.0m宽的土埂。
2、四周设防护栏杆,栏杆高1.2m、750px两道,立柱间隔2m,外挂安全网和彩旗,并设置安全警示标志,黄底红字。
桩基施工

警示牌80㎝×60㎝
说明:
1 、钻机醒目位置悬挂操作规程牌
(1500px×2250px),规程牌上标明机械名称、型号种类、操作方法、责任人、安全注意事项等。
2、施工场地一定范围内设置安全警戒线,醒目位置设置警示标志。
3、孔口护筒采用钢板制作,顶端高出施工水位1m~2m,当处于旱地时应高出地面0.3m,底端埋深依据情况而定;护筒加设钢筋网盖或木板进行防护。
水中施工平台

防护栏杆

施工栈桥

护筒加设安全网

设置警示牌

警示牌750px×1000px
说明:
1、沿施工平台周边设置1.2m高栏杆,采用Ф48 mm的钢管焊接,立柱间距1m,与平台型钢牢固焊接,并外挂防护网。
2、深水桩基施工,平台防护栏上每10m配一救生圈;醒目位置设置警示标牌。
二、基坑施工
知识点:
1、基坑深度超过5 m 应有专项支护设计,支护设计及方案经监理工程师批准,基坑施工支护方案要切合实际,能指导施工。
2、基坑宜在少雨季节施工,顶面应在开挖前做好防、排水设施。基坑开挖应按规定要求进行放坡,并依据情况对坑壁进行加固与支护。
3、土质松软层基坑开挖必须先进行支护。开挖时,应观测坡面稳定情况,当发现坑沿顶面出现裂缝、坑壁松塌或遇涌水、涌砂时,应立即停止施工,加固处理后,方可继续施工。
4、基坑深度超过2m以上时,坑内应设置供人员上下的爬梯。基坑内作业人员要有安全立足点,垂直作业上下要有隔离防护。
5、基坑周边防护采取双横杆钢管防护栏,当基坑周边采用板桩时,钢管可打在板桩外侧。防护栏上设置安全警示标志
6、基坑开挖出的废碴及时清理运走,周边严禁堆放土石方、机具等荷载较重的物体。
基坑施工危险源辨识及防控措施

基坑施工

平面图

侧面图


基坑防护

基坑开挖
说明:
1 、承台基坑挖深超过1.5m时,必须根据土质情况放坡或加设支撑。
2 、基坑周边外0.5m处设置1m高防护栏杆,立柱间距2m,外挂安全网;基坑旁设置警示牌。
三、墩柱、盖梁施工
1、桥梁墩柱、盖梁施工高度超过3.0m时四周须搭设脚手架,脚手架设计计算书及搭设方案需经过监理工程师的批准。安装脚手架人员必须持证上岗。
2、脚手架应采用φ48钢管脚手架,脚手架立杆、横杆间距应符合要求,并按规定设置斜向剪刀撑,且四角设置缆风绳。
3、脚手架搭设地基应密实,设有方木垫板。脚手架搭设应考虑人员上下的爬梯,爬梯设护栏,爬梯的爬升角度不应超过60度。脚手架的搭设应随同施工进度进行搭设,顶部设不小于3㎡工作平台,满铺不小于125px厚的木板,四周设置护栏外挂安全网。
4、进入施工现场人员必须戴安全帽,超过地面2m以上作业人员必须佩带安全绳,高空作业人员必须经过体检,凡患有高血压、癫痫病等人员不得高空作业。
5、施工现场桥梁墩柱、盖梁应设置施工标识牌,标识牌大小为0.7×0.5m,蓝底白字,包括墩台编号、墩高、结构类型、砼等级、施工班组等内容。
危险源辨识及防控措施


正面图

侧面图
说明:
1、脚手架搭设满足相关的安全技术规范。
2、采用单管立杆扣件式双排脚手架搭设,钢管直径Φ48mm。脚手架外侧立面设置剪刀撑,剪刀撑在同一立面上必须封闭,且四面必须同样形成封闭。
3、工作平台四周设置1.5m高护栏,外挂安全网;脚手架四角设置防风钢缆绳,与地基锚固牢靠。
脚手架基础、剪刀撑、爬梯


脚手架人行爬梯
说明:
1、脚手架基础必须夯实平整,排水畅通;每个立杆必须设置钢底座和垫板(木板或砼预制)。
2、脚手架人行爬梯坡度不大于60度,宽度大于2000px,跨步高度不大于1250px,踏板采用双钢管用万向卡卡接,两侧设扶手。
3、剪刀撑斜杆的搭接长度不得小于2500px,等间距设置3个旋转扣件固定,端部扣件边缘至搭接斜杆杆端的距离不小于250px。
墩柱、盖梁施工

爬梯及作业平台

墩柱施工

盖梁施工平台

防护栏杆示意图

警示牌30㎝×40㎝
说明:
1、作业平台四周设置1.5m高防护栏杆,护栏及上下爬梯挂设安全网。
2、盖梁模板安装应单独设置支撑架,不得支撑在脚手架上。
四、满堂支架现浇梁
1、满堂支架结构及基础处理应进行方案设计,设计计算书和施工方案经监理工程师批准。
2、支架搭设、拆除人员应持有特种作业证书。
3、应组织施工人员进行安全教育和安全学习,对整个施工工序及操作要点进行全面的技术交底。
4、各种安全防护材料必须经过检验合格后方可使用。支架使用前应对立柱、各种杆件、桁架联结、接头连接、贝雷梁连接等支架各部件和安全装置进行全面检查。
5、支架使用前必须进行预压试验,加载的顺序和重量应符合施工方案要求,并检查加载量测数据、弹性变形量、非弹性变形量测量记录表。
6、支架顶部应设置平台、栏杆、梯子等防护设施;施工现场应设置安全警示标志。所有进入工地人员必须戴安全帽,高空作业人员必须带安全绳和防滑鞋。
现浇梁危险源辨识及防控措施

支架现浇梁施工

现浇支架搭设

护栏侧面图

护栏正面图

现浇梁施工防护
说明:
1、脚手架搭设满足相关的安全技术规范。
2、现浇梁支架搭设时,两侧必宽出梁边不小于1.0m,作业平台设置走道板、防护栏杆,并外挂安全网。
3、为防止高空坠落物体打击,在周围边沿10m范围,设置安全警戒线及警示标志。
说明:
1、必须对满堂支架搭设场地进行硬化处理,保证地基承载力满足要求。四周设置排水沟,以防雨季长期积水引起地基不均匀沉降。
2、一般情况地基处理要求:500px厚5%灰土+250px厚C20混凝土;混凝土顶面设置方木或槽钢作为支架底脚支撑。
3、支架搭设完成必须进行预压试验,满足施工要求方可使用。
平梯宽1.0m,栏杆高1.5m铺薄钢板或不小于125px木板
连接平梯

洞口钢筋网盖

中分带防护
说明:
1、施工上下爬梯、梁板间的连接通道采取钢管搭设,下铺钢板或硬质木板(参考脚手架爬梯)。
2、箱梁顶预留施工洞口必须加盖钢筋网盖或木板进行防护。
五、移动模架法施工
1、模架拼装过程中设专人全过程监控,拼装完成后进行全面的安全性能检查和验收。首次拼装完毕应对移动模架应进行荷载试验,试验前设置专人对移动模架状态进行全面检查,试验时对各部位变形情况进行测量。
2、安全防护装置应完整有效。液压系统运行情况应设专人看护,发现异常情况立即停机检查。
3、在支架平台及行道上,应满铺脚手板,四周应设置高度不低于1.0m的永久性栏杆、安全网等防护设施杆,绑扎牢固。栏杆上设置各类警示标志。
4、上下移动模架的爬梯应安装稳固,并根据计算在上方悬挂同时上下的人员数量和防坠落标志。
5、移动模架跨越道路无法封道施工时,应在移动模架合适位置悬挂限高、限速标志,并安排专人进行道路口防护。
6、张拉预应力时,预应力张拉区标志应明显,构件两端严禁站人。
7、当风力达到6级时,应停止露天起吊、装卸、高处作业、泵送混凝土等作业。夜间作业应设置充足的照明。
移动模架施工危险源辨识及防控措施




移动模架施工临边防护
六、挂篮悬臂施工
1、挂篮进场时应进行调试组拼,应设专人统一指挥,禁止无关人员进入吊装作业区范围内。调试组拼后必须做静载试验,检查部件连接、接头焊缝、杆件变形等情况。
2、挂篮的悬挂系统吊杆要采用塑料套管等绝缘材料对吊杆进行包裹,防止施工中电弧损伤。
3、零号块施工的工作平台边缘处应安装防护设施。墩身两侧与平台之间搭设的人行道板,应连接牢固。
4、挂篮的行走滑道,应平整顺直,限位器应设置牢固。挂篮行走前,挂篮内的人员必须撤离,禁止站、坐在行走的挂篮上。
5、预应力张拉时,张拉区标志应明显,千斤顶后方严禁停留人员。
6、挂篮临边防护应符合要求,无空洞,栏杆高度不低于1.2m,上下通道完整。施工现场应设置禁止、警告、指令标志。
说明:
1、存梁区场地必须整平、夯实,干燥无积水,确保交通畅通;存梁承重枕梁必须有足够的强度和刚度。成品梁堆放不得超过三层,并经受力计算确保存放安全、稳定。
2、模板分类堆放整齐牢固、大模板存放必须有防倾倒措施。
3、预应力张拉区设置明显警示标志、张拉防护挡板,挡板由75px厚木板+不小于5mm厚薄钢板叠合制成,确保有效防护。
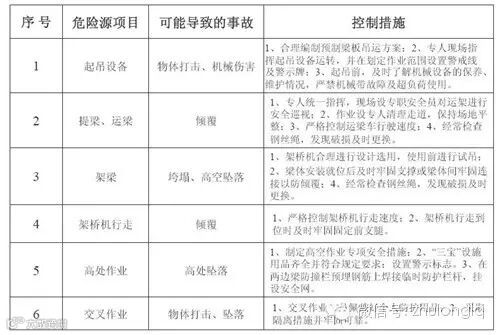
八、预制梁架设
1、各种机械设备必须经过有关部门检查验收合格后方可使用,并且做好验收合格记录,以备检查。
2、提、运、架梁应设专人统一指挥,现场设专职安全员对运架进行安全巡视,信号正确清楚,密切观察各部位的安全状况,发现异常及时停止作业。
3、架梁机械使用中应定期进行检查确认,严禁超范围使用和带病作业。作业前应对机械设备及安全装置进行全面检查,确认无误后方可开工作业。
4、提梁作业应设专人清理走道,场地平整;严格按照安全操作规程操作提梁机械,做到四点同步,行驶平稳。
5、运梁应严格按照3~5km/h速度行驶,做好防碰撞措施。
6、预制箱梁架设期间,运梁通道上应停止其他施工作业,禁止其他车辆上道;桥上进行铺架作业时,桥下严禁车辆、船及行人通过,应有相应的安全禁止标志,并派专人值班巡视。
7、架梁吊机的上侧平面通道及墩台顶,应设置防护栏杆、上下踏梯、人行通道等安全设施。
8、夜间、五级及以上大风(暴雨)禁止架梁作业。冬季架梁作业应做好防冻、防滑等安全防护工作,夜间作业照明应使用安全电压。
预制梁安装危险源辨识及防控措施

预制梁安装



说明:
1、施工场地整平、压实,现场应设置警戒线及明显警示标志,与该工作无关的人员严禁入内。
2. 架梁的全过程必须专人指挥,统一指挥口令和手势,确保所有人员协调一致。吊装期间,梁下严禁站人,夜间悬挂警示灯并保持足够强的照明。
预制梁安装

临时防护栏杆设置(单位:mm)

现场设置警示牌

安全防护栏杆
说明:
1、已安装的桥梁两侧,采用设Φ48钢管置防护栏杆,立柱与梁板预留钢筋焊牢,护栏挂设安全网。
2、施工现场设置安全警示标志。
九、跨线桥通道安全防护
1、跨线桥梁施工须编制专项施工方案,报驻地办审核、总监办审批。
2、桥梁跨越铁路、国道、省道施工前,应与相关部门协商有关事宜,组织专项评审,并签定安全协议。
3、桥梁跨越县道、乡道施工前,应与相关部门协商有关事宜,签定安全协议。
4、对于跨国、省、县道桥梁施工时,应设置钢结构安全顶棚,顶棚净高满足要求,顶棚侧面挂安全网;
5、跨国、省、县道桥梁施工时,在通道两端设置限速限高警示标志、减速带等,必要时设置岗哨监视管理。
6、跨乡道、施工便道桥梁施工时,在通道两端设置限速限高警示标志。
危险源辨识、风险评价与防控措施

跨国、省、县道桥梁施工防护

钢结构防护棚

限高架

警示标志
说明:
1、跨国、省、县道桥梁施工时,在通道两端各100米处设置减速带、限速限高警示标志,规格依照国家相关规定。
2、防护棚进出口两端至少宽出梁体边缘1.5m,防撞墩宽度0.5m,高度0.5m。3、必要时设置岗哨监视管理。

跨乡道、便道桥梁施工通道防护

桥下防护棚

限高架
说明:
1、跨乡道、施工便道桥梁施工时,在通道两端各20米处设置限速限高警示标志,规格依照国家相关规定。
2、防撞墙厚度0.30m,高度0.40m;乡道、施工便道限速5km/h,限高4.5m。
长按下方二维码→识别关注

