
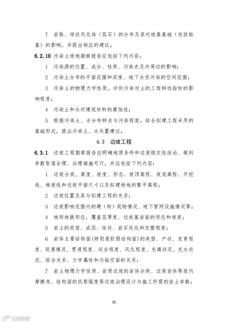
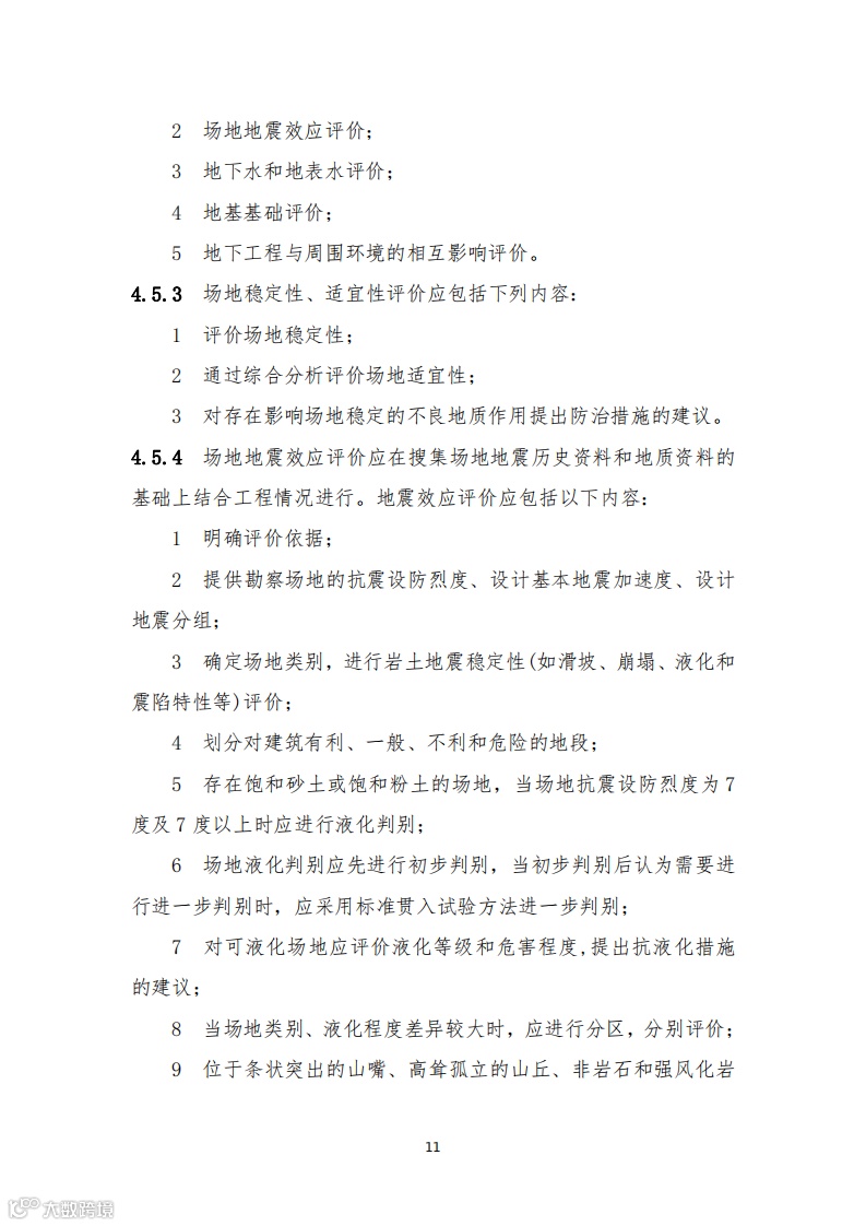
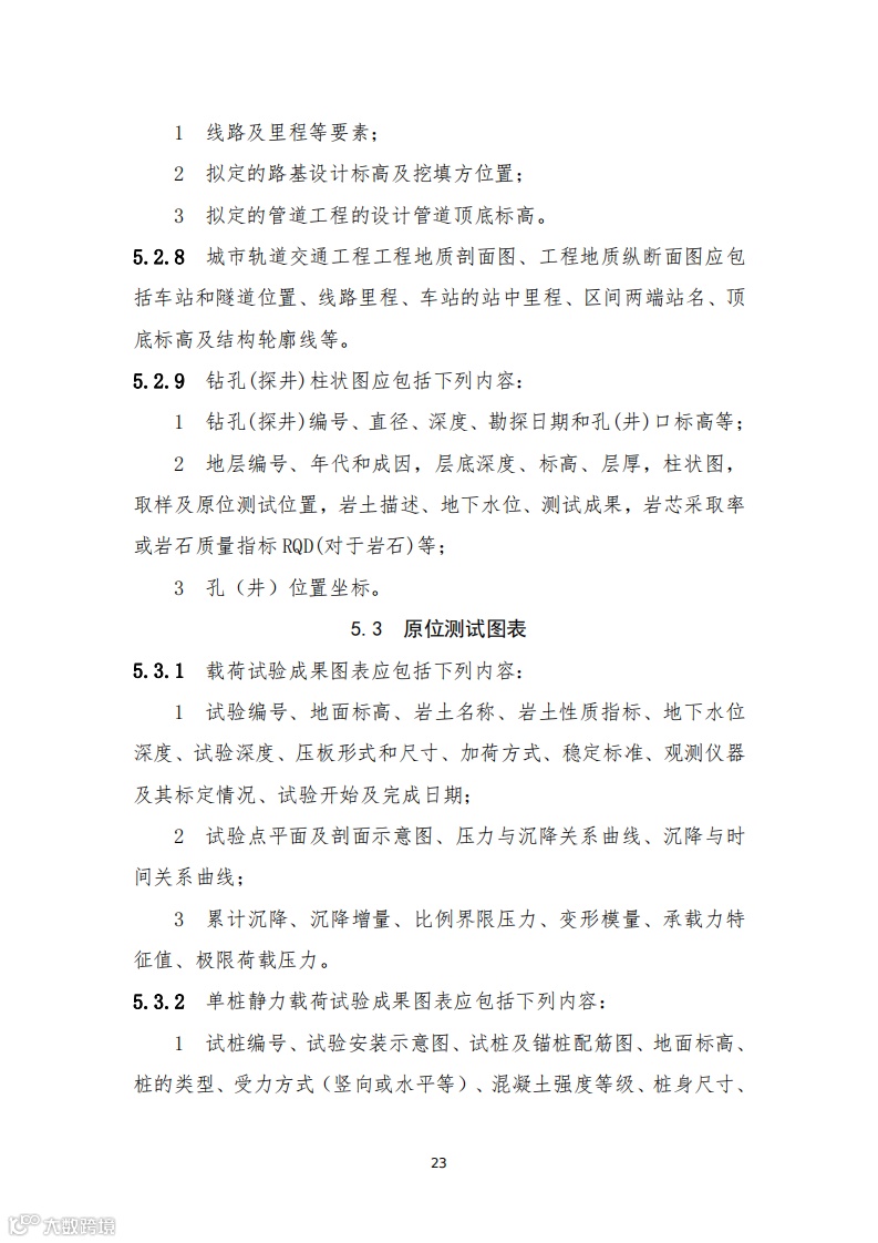
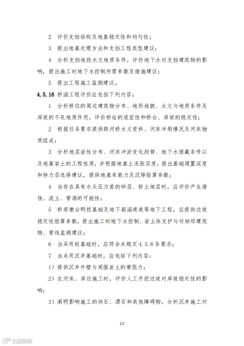
6月10日,住建部发布了《房屋建筑和市政基础设施工程勘察文件编制深度规定》(2020年版),自2020年10月1日起施行。《关于发布<房屋建筑和市政基础设施工程勘察文件编制深度规定>(2010年版)的通知》(建质〔2010〕215号)同时废止。
相较于旧文件,新规的发布,已经过去了十年时间。那么,此次修订的主要内容有哪些呢?
对《深度规定》(2010年版)相同、相近内容进行合并。本次修订对组成框架作了较大调整,由原来9 章调整为6章,将原“4房屋建筑工程、5市政工程、6城市轨道交通工程、8场地和地基的地震效应评价”内容合并为“4勘察报告-文字部分”。
对《深度规定》(2010年版)中部分模糊表述的条款进行明确。《深度规定》(2010年版)中一些条款存在“宜”“可”“必要时”等表述,造成勘察质量监管部门在监管时难以把握,在本次修订中予以明确。
根据法规规章要求进行相应调整。如《危险性较大的分部分项工程安全管理规定》(住房和城乡建设部令第37号)自2018年6月1日起施行,其第六条规定:“勘察单位应当根据工程实际及工程周边环境资料,在勘察文件中说明地质条件可能造成的工程风险。”本次修订在4.5.1条中予以体现。
根据工程勘察标准进行相应调整。如考虑到我国已实施2000大地坐标系统,实际各地仍有采用不同坐标系统情况,为避免差错,本规定在4.2.6条第8款增加了引测点的高程和坐标系统要求。同时根据《城市轨道交通岩土工程勘察规范》GB50307-2012对第4.5.14条城市轨道交通工程的分析评价要求进行了完善
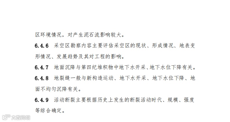
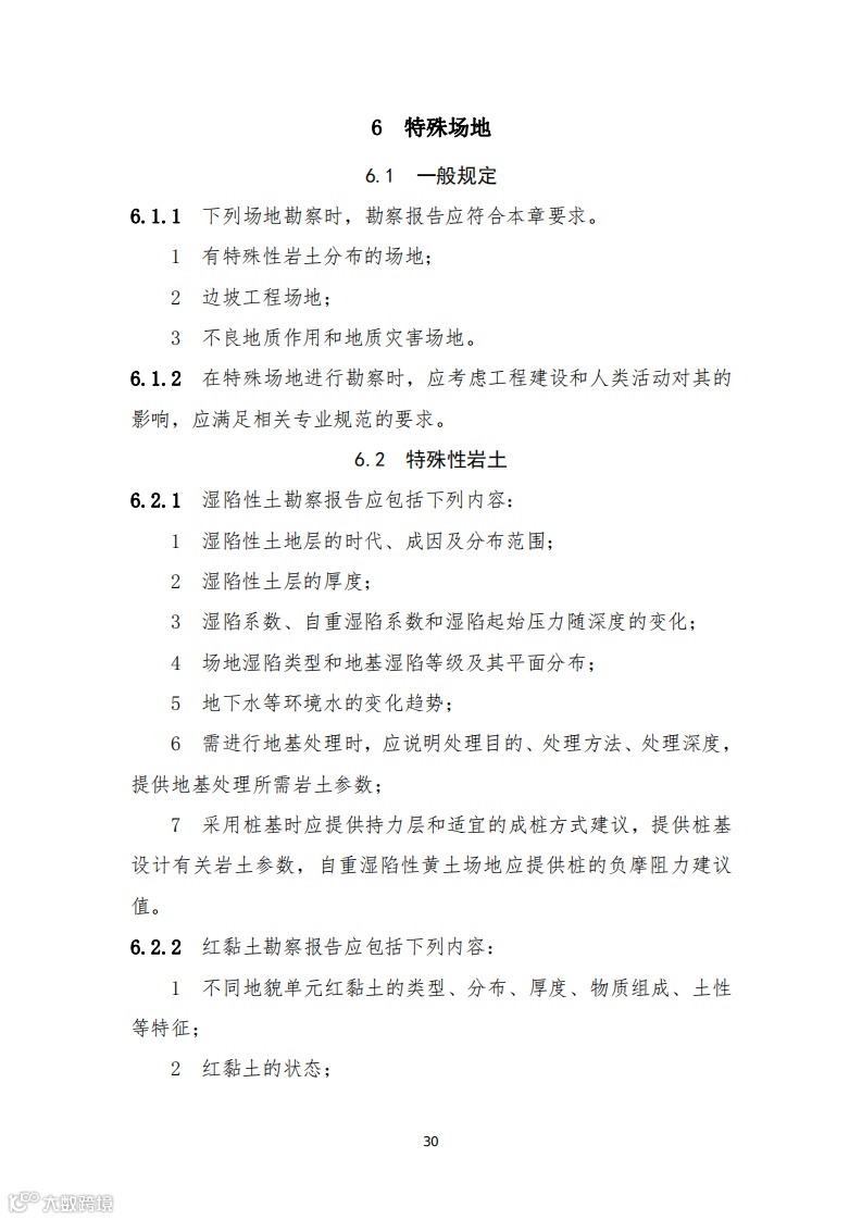
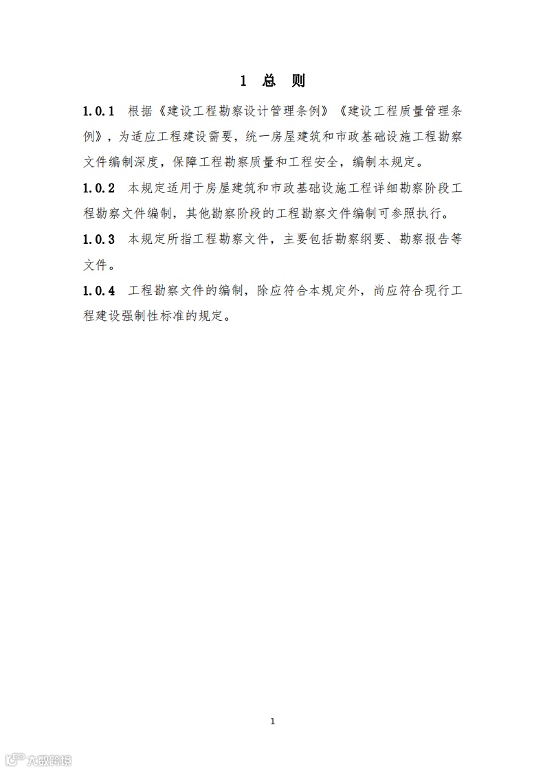
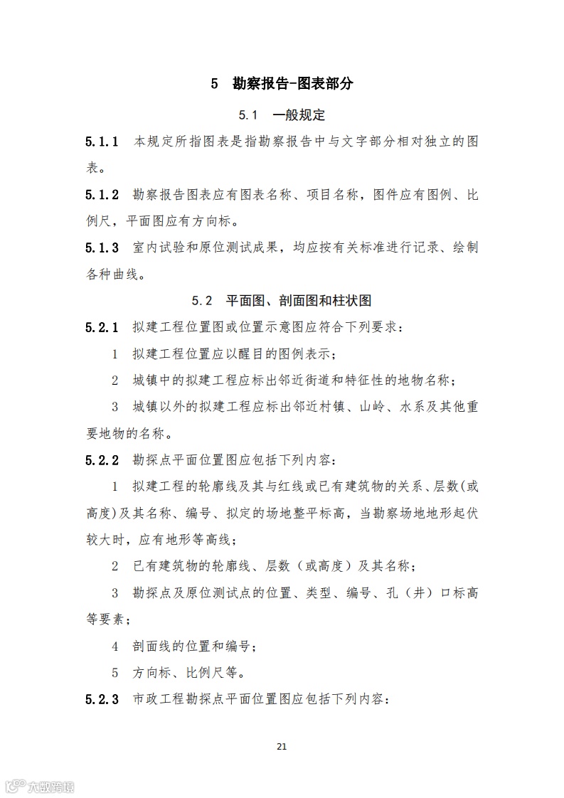
《规定》全文:
微信责任编辑:张翼翔
校对:盛媛
长按下方二维码→识别关注

