
这起造成12死13伤的事故处理意见显示:建设单位法人/总经理、施工单位总负责人等8人被移送司法机关,施工单位被吊销资质、吊销安全生产许可证,项目经理“挂证”被吊销建造师注册资格,终身不予注册。

2019年5月16日11时10分左右,上海市长宁区昭化路148号①幢厂房发生局部坍塌,造成12人死亡,10人重伤,3人轻伤,坍塌面积约1000m2,直接经济损失约3430万元。
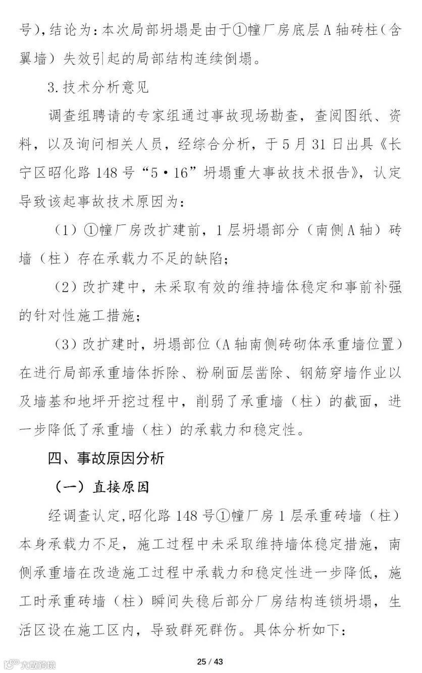
经调查认定,昭化路148号①幢厂房1层承重砖墙(柱)本身承载力不足,施工过程中未采取维持墙体稳定措施,南侧承重墙在改造施工过程中承载力和稳定性进一步降低,施工时承重砖墙(柱)瞬间失稳后部分厂房结构连锁坍塌,生活区设在施工区内,导致群死群伤.
施工单位(隆*公司):超资质承揽工程;违规允许个人挂靠,安排人员挂名项目经理,对承包项目未实施实际管理;在没有施工许可证,结构设计图纸未经审查,无施工组织设计、无安全技术交底的情况下进行施工;项目施工现场内违规设置办公区、生活区。
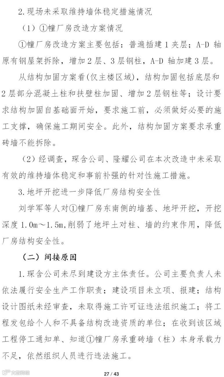
建设单位(琛*公司):建设项目未立项、报建;结构设计图纸未经审查,未取得施工许可证违法组织施工;将工程发包给个人和不具备结构改造资质的单位;在收到该区域工程停工通知单、知道①幢厂房承重砖墙(柱)本身承载力不足,依然组织人员进行违法施工。


1.许*强,建设单位法定代表人、执行董事兼总经理,昭化路148号项目建设方负责人。
2. 陈*伟,施工单位实际控制人。
3.陈*华,自然人,施工现场负责人。
4.龚*玮,自然人,施工现场负责人。
5.刘*军,自然人,挖掘、拆旧、敲墙等施工负责人。
6.沙*平,自然人,结构加固施工负责人。
7.吴*宇,许*强委派其负责现场安全、施工管理等工作。
8.曹*楠,自然人,与龚*玮、陈*华合伙挂靠。
1.相关国有企业人员(5人)
2.相关政府工作人员(11人)
1.建设单位,建议给予230万元罚款。
2.施工单位,建议给予吊销其建筑装修装饰工程专业承包贰级资质、吊销安全生产许可证处罚。给予230万元罚款。
3.建议建设行业管理部门对昭化路148号一期改造项目中所涉及无证施工的比安公司、光敏公司,依法予以行政处罚。依法吊销顾*莎、陈*伟、曹*亮3名人员安全资质证书。
4.许*强,琛*公司法定代表人、执行董事兼总经理。建议给予处上一年收入百分之六十的罚款。自刑罚执行完毕之日起,五年内不得担任任何生产经营单位的主要负责人。
5.曹*亮,施工单位项目经理,长期未到岗履职,对事故发生负有责任。建议吊销其二级建造师注册资格,终身不予注册。
文件全文:












































长按下方二维码→识别关注

