大数跨境
0
0

71人死伤!施工组织者等12人被逮捕/11人取保候审/7人移送司法/42人受处分!这起事故教训惨痛

71人死伤!施工组织者等12人被逮捕/11人取保候审/7人移送司法/42人受处分!这起事故教训惨痛 工程平台
2020-07-17
0

来源:应急管理部、新京报

违法增加夹层,将四层改建成七层,导致建筑失稳,整体坍塌,造成71人死伤。

欣佳酒店实际控制人、承包经营人、违法施工组织者、设计/勘察/检测单位等12人被逮捕,11人取保候审,49名公职人员受处分,其中7人移送司法

近日,国家应急管理部公布福建省泉州市欣佳酒店“3·7”坍塌事故调查报告全文

2020年3月7日19时14分,位于福建省泉州市鲤城区的欣佳酒店所在建筑物发生坍塌事故,造成29人死亡、42人受伤,直接经济损失5794万元。

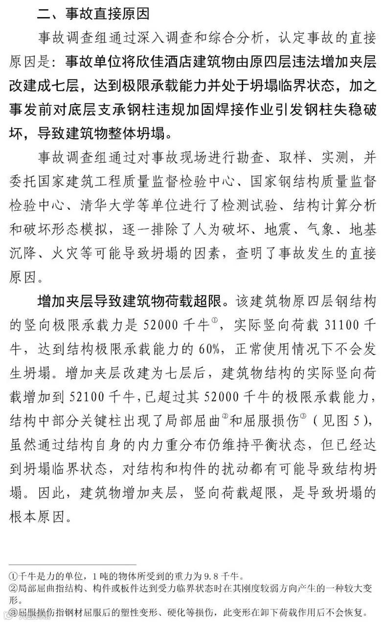
直接原因

1、建筑物增加夹层,竖向荷载超限,是导致坍塌的根本原因;

2、焊接加固作业扰动引发坍塌。

事故责任单位泉州市新星机电工贸有限公司将欣佳酒店建筑物由原四层违法增加夹层改建成七层,达到极限承载能力并处于坍塌临界状态,加之事发前对底层支承钢柱违规加固焊接作业引发钢柱失稳破坏,导致建筑物整体坍塌。

事故责任单位

一、泉州市新星机电工贸有限公司 

1、违法违规建设、改建。

2、伪造材料骗取相关审批和备案。

3、违法违规装修施工和焊接加固作业。

4、未依法及时消除事故隐患。

二、欣佳酒店 

1、伪造材料骗取消防审批

2、串通内部人员骗取特种行业许可

3、未依法采取应急处置措施。

三、技术服务机构 

福建省建筑工程质量检测中心有限公司、福建超平建筑设计有限公司、福建省泰达消防检测有限公司、福建省亚厦装饰设计有限公司、湖南大学设计研究院有限公司违规承接业务,出具虚假报告,制作虚假材料帮助事故企业通过行政审批。

事故单位处罚

1.泉州市新星机电工贸有限公司

  • 予以罚款,依法吊销工商营业执照撤销消防设计备案、消防竣工验收备案

2.欣佳酒店

  • 吊销工商营业执照、《特种行业许可29证》《公众聚集场所投入使用、营业前消防安全检查合格证》 《卫生许可证》等证照,撤销消防设计备案、消防竣工验收备案

3.福建省建筑工程质量检测中心有限公司

  • 予以罚款,吊销该公司建设工程质量检测机构综合类资质证书

  • 吊销郑泉洪的福建建设工程检测试验人员岗位证书吊销德宏二级建造师资格证书和福建建设工程检测试验人员岗位证书吊销江道镨的二级建造师资格证书和福建建设工程检测试验人员岗位证书吊销陈颖的二级建造师资格证书和混凝土结构、砌体结构、钢结构、工程振动检测的审批上岗证

  • 列入建筑市场主体“黑名单”

4.福建超平建筑设计有限公司

  • 予以罚款,并记入信用档案

  • 列入建筑市场主体“黑名单”

5.福建省泰达消防检测有限公司

  • 予以罚款。

6.福建省亚厦装饰设计有限公司

  • 予以罚款。

7.湖南大学设计研究院有限公司

  • 建议对该公司及其分公司予以责令停业整顿降低其工程设计建筑行业(建筑工程)甲级资质等级

事故责任人处罚

一、23人采取刑事强制措施

泉州市新星机电工贸有限公司法定代表人杨金锵、泉州市广鑫建设工程公司法定代表人蔡条辉等23名相关责任人员被公安机关依法立案侦查并采取刑事强制措施

1、逮捕12人。

泉州市新星机电工贸公司、欣佳酒店实际控制人杨金锵以涉嫌重大责任事故罪、伪造国家机关证件罪于4月9日被逮捕;

晋江市美禾家居公司驾驶员黄志图以涉嫌伪造国家机关证件罪、提供虚假证明文件罪于4月9日被逮捕;

违法建筑施工组织者蔡条辉、欣佳酒店承包经营人林惠珍以涉嫌重大事故责任罪于4月9日被逮捕;

福建省建筑工程质量检测中心有限公司林德宏、郑泉洪、江道镨、陈颖以涉嫌提供虚假证明文件罪于4月9日被逮捕;

田茂炳以涉嫌提供虚假证明文件罪于4月14日被逮捕;

原泉州市住宅建筑设计院工作人员庄亚严、李泉生以涉嫌重大事故责任罪于4月21日被逮捕;

西北综合勘察设计研究院工作人员陈熙以涉嫌伪造公司印章罪于4月21日被逮捕。

2.取保候审11人。

欣佳酒店承包经营人林木金以及其他人员共11人以涉嫌重大责任事故罪被取保候审。

二、7人移送司法机关追究刑事责任

泉州市国土资源局原局长赖开族、鲤城区人大常委会原副主任陈财水、泉州市公安局鲤城分局原副局长张汉辉等7名公职人员涉嫌严重违纪违法被福建省纪检监察机关立案审查调查,移送司法机关追究刑事责任

1.赖开族,泉州市国土资源局原局长,已退休,给予开除党籍处分、取消退休待遇,移送司法机关处理。

2.陈财水,泉州市鲤城区人大常委会原副主任,2009年11月至2016年7月任泉州市鲤城区政府党组成员、副区长,给予开除党籍、开除公职处分,移送司法机关处理。

3.刘德礼,泉州市消防救援支队应急通信与车辆勤务站原站长,给予开除党籍、开除公职处分,移送司法机关处理。

4.张汉辉,泉州市公安局鲤城分局原党组成员、副局长,给予开除党籍、开除公职处分,移送司法机关处理。

5.王柳彬,泉州市公安局鲤城分局治安大队原副大队长,给予开除党籍、开除公职处分,移送司法机关处理。

6.吴家晓,泉州市公安局鲤城分局治安大队一中队原指导员,给予开除党籍、开除公职处分,移送司法机关处理。

7.张惠良,泉州市鲤城区临江街道党工委原书记,2012年3月至2017年1月任泉州市鲤城区常泰街道党工委书记,给予开除党籍、开除公职处分,移送司法机关处理。

三、42人给予党纪政务处分及诫勉

福建省纪检监察机关对该起事故中存在失职失责问题的41名公职人员给予党纪政务处分,1人予以诫勉。其中:省管干部9人、泉州市管及以下干部33人;主要领导责任14人、重要领导责任5人、监督责任2人、直接责任21人;厅级干部7人、处级干部13人、其他22人。

(一)省管干部(9人)

1.王永礼,泉州市委副书记、市长,给予政务记过处分。

2.李建辉,莆田市委副书记、市长,2012年1月至2015年9月任泉州市政府副市长,给予政务警告处分。

3.林瑞良,福建省住房和城乡建设厅党组书记、厅长,给予政务记过处分。

4.张永宁,泉州市委副书记,2015年10月至2016年9月任泉州市政府副市长,2016年9月至2018年12月任泉州市委常委、市政府副市长,给予政务警告处分。

5.苏庆赐,福建省文化和旅游厅党组成员、副厅长,2011年6月至2016年6月任泉州市鲤城区委书记,给予党内严重警告处分。

6.洪自强,泉州市委常委、市政府副市长,给予政务记过处分。

7.黄阳春(女),泉州市人大常委会副主任,2011年7月至2016年6月任泉州市鲤城区区长,2016年6月至2020年1月任泉州市鲤城区委书记,给予党内严重警告、政务记大过处分。

8.刘林霜,2020年1月至今任泉州市鲤城区委书记,给予党内警告处分。

9.苏延辉,2020年1月至今任泉州市鲤城区委副书记、代区长,给予政务记过处分。

(二)泉州市管及以下干部(33人)

1.王连生,泉州市公安局党委委员、副局长,给予党内警告处分。

2.钟文成,泉州市住房和城乡建设局党组书记、局长,给予党内严重警告处分。

3.林宇杰,泉州市住房和城乡建设局党组成员、副局长,给予政务记过处分。

4.陈进平,泉州市城市管理局党组副书记、局长,给予政务记大过处分。

5.黄建奇,已退休,2011年8月至2015年10月任泉州市城市管理行政执法局党组副书记、局长,给予党内严重警告处分。

6.郑良锋,福建省消防救援总队法制与社会消防工作处副处长,2012年6月至2014年3月任泉州市公安消防支队防火监督处审核科科长,给予党内警告处分。

7.郭成宗,泉州市鲤城区政协主席、区人大常委会党组书记,2012年7月至2016年7月任泉州市鲤城区委副书记,给予留党察看一年、政务撤职处分,降为三级调研员。

8.许宏程,晋江市政协主席、党组书记,2016年6月至2020年1月任泉州市鲤城区政府党组书记、区长,给予政务记大过处分。

9.刘汉升,已退休,2006年12月至2013年8月任泉州市鲤城区委常委、纪委书记,给予党内严重警告处分。

10.黄向阳,泉州市鲤城区委常委、区政府党组副书记、常务副区长,给予留党察看一年、政务撤职处分,降为一级主任科员。

11.章新华,已退休,2009年11月至2016年7月任泉州市鲤城区政府党组成员、副区长,给予党内警告处分。

12.吴碧林,泉州市鲤城区政府党组成员、副区长,给予撤销党内职务、政务撤职处分,降为一级主任科员。

13.张翼,泉州市鲤城区住房和城乡建设局原党组书记、局长,给予开除党籍、政务撤职处分,降为二级科员。

14.刘平一,2014年辞去公职,2008年5月至2012年11月任泉州市鲤城区建设局党组成员、副局长,2012年11月至2014年5月任泉州市鲤城区住房和建设局党组成员、副局长,给予党内严重警告处分。

15.张克曼,泉州市鲤城区住房和城乡建设局党组成员、副局长,给予政务记大过处分。

16.李群宏,泉州市鲤城区建设工程质量站站长,给予政务记过处分。

17.曾惠鑫,泉州市鲤城区住建局行政审批股负责人,给予政务记过处分。

18.林鸿铭,泉州市鲤城区城市管理局市政公用股股长,给予政务记过处分。

19.陈辛生,泉州市鲤城区委政法委副书记,2008年5月至2016年10月任泉州市鲤城区城市管理行政执法局局长,给予撤销党内职务、政务撤职处分,降为四级主任科员。

20.陈德产,泉州市鲤城区退役军人事务局党组书记、局长,2016年10月至2018年12月任泉州市鲤城区城市管理行政执法局局长,给予留党察看二年、政务撤职处分,降为一级科员。

21.林荣春,泉州市鲤城区城市管理局党组书记、局长,给予政务记大过处分。

22.曹伟,泉州市鲤城区城市管理局党组成员、副局长,给予政务记大过处分。

23.郑智宏,泉州市鲤城区发展和改革局项目办科员,2012年5月至2016年1月任泉州市鲤城区城市管理行政执法局常泰分队分队长,给予诫勉。

24.韩碧华,泉州市鲤城区城市管理局常泰分队原代理负责人、分队长,给予留党察看二年、政务撤职处分。

25.庄汉斌,泉州市公安局常泰派出所四级警长,给予留党察看一年、政务撤职(降衔)处分。

26.洪金坛,泉州市公安局鲤城分局治安大队三级警长,给予留党察看一年、政务撤职(降衔)处分。

27.林志群,泉州市鲤城区消防救援大队大队长,给予党内警告处分。

28.张伟,泉州市鲤城区消防救援大队10级专业技术职务,给予党内严重警告处分。

29.张一龙,泉州市鲤城区人力资源和社会保障局党组书记、局长,2006年11月至2008年5月任泉州市鲤城区纪委副书记,2008年5月至2016年7月任泉州市鲤城区纪委副书记、区监察局局长,给予党内警告处分。

30.倪著佳,泉州市鲤城区常泰街道党工委书记,给予撤销党内职务、政务撤职处分,降为四级主任科员。

31.易文腾,泉州市鲤城区发展和改革局党组书记、局长,2012年3月至2017年2月任泉州市鲤城区常泰街道办事处主任,给予留党察看二年、政务撤职处分,降为一级科员。

32.蔡炜生,泉州市鲤城区常泰街道办事处副主任,给予政务记大过处分。

33.陈志勇,泉州市鲤城区常泰街道上村社区居委会主任,给予党内严重警告处分。

调查报告全文:

建筑工程精品公众号推荐

长按下方二维码→识别关注


【声明】内容源于网络
0
0
工程平台
工程人交流、学习、发布工程信息平台
内容 4185
粉丝 0
工程平台 工程人交流、学习、发布工程信息平台
总阅读2.5k
粉丝0
内容4.2k