
源自 | 豆丁施工
住建部在《危险性较大的分部分项工程安全管理规定》(建设部令第37号)中规定了对于危大工程必须编制专项施工方案。通常所说的高支模即危险性较大的分部分项工程的混凝土模板支撑工程。

梁模板采用16厚多层板,规格尺寸为1830×915×16;次楞采用木枋,木枋规格为50×100;主楞采用双钢管,规格为φ48.3×3.5。
模板选用:16mm 厚红色模板,弹性模量E=4200N/mm2,抗弯强度[f]=12N/mm2。

次龙骨:50×100x2000mm 木枋,抗剪强度设计值1.3N/mm2,抗弯强度设计值13N/mm2,弹性模量为8415N/mm2。

主龙骨采用Φ48.3×3.5 普通钢管,抗弯强度205.0N/mm2。
扣件拧紧力矩达40~65N.m,单扣件抗滑承载力可取8.0×0.6=4.8kN。

高支模区域楼板满堂支撑支撑体系采用扣件式钢管架(扣件式满堂支撑架体系),梁下支撑体系采用扣件式钢管架(梁底支撑采用顶托)。

高支模材料参数

U型顶托

直径14mm对拉螺杆
1)架体平立面设计:梁板体系共立杆,高大模板支撑体系采用扣件式钢管支撑体系搭设,梁底位置增设扣件式钢管架与满堂架用扣件连接,尺寸为900×900mm,架体步距1200mm。梁两侧立杆增设通长纵向水平找平杆;梁侧设置双钢管背楞,用M14对拉螺杆对拉加固,间距500mm。
2)架体构造措施:所有满堂支撑架体四周搭设连续竖向剪刀撑,支撑体系内部每隔4.5m搭设竖向和水平向剪刀撑。水平剪刀撑设置在架体底部扫地杆位置一道、梁底下第一步水平杆位置一道,层高较高的楼层中间设置一道,在架体中间水平杆位置满铺一道水平安全兜网。
3)架体起步时立杆接头位置交错设置,用6m立杆和4m立杆、4m立杆和3m、2m和3m的立杆交错布置作为高支模起步立杆,1.2m步距范围内立杆接头无法错开时,在立杆接头处采用纵横向钢管加强处理。
4)梁侧对拉螺杆设置:梁侧设置M14 的对拉螺杆,对拉螺杆的道数根据梁的高度设置。最下一道对拉螺杆到梁底距离不宜大于150mm。梁最上部一道对拉螺杆到板底的距离不宜大于400mm。梁中部对拉螺杆间距为400mm~500mm。


梁宽 > 500采用该种模板支设方式(梁两侧立杆间距1200mm)
统一采用梁底增设一根立杆的搭设方式,梁宽方向间距(250+梁宽+250)根据梁宽尺寸进行调整,选用900、1200两种间距。沿梁跨方向立杆间距匹配满堂架立杆间距,间距450mm。两侧布置2~4排对拉螺杆。

梁宽≤500,采用该种模板支设方式(梁两侧立杆间距900mm)

梁模板支设方式沿梁跨方向立面图
1)初步设计:楼板模板支撑体系采用扣件式钢管架,按满堂布置,楼板立杆间距采用900×900mm,横杆步距1200mm。

模板支撑体系梁板立面图
3)a、板底架体平面尺寸设计为900×900mm,架体步距1200mm。立杆增设通长纵向水平找平杆;
b、板下立杆为轮扣式钢管架。立杆上设置U型顶托,U型顶托上双钢管主楞。立杆底部垫20cm×20cm的方形模板块,垫板厚度不宜小于50mm,立杆不得直接落在混凝土面。模板支撑体系必须设置纵横扫地杆,扫地杆离地高度不大于200mm。
c、架体构造措施:所有满堂支撑架体四周搭设连续竖向剪刀撑,下层架体不得拆除,上下层支撑立杆应对称设置支撑体系内部每四跨不大于5m搭设竖向和水平向剪刀撑。水平剪刀撑设置在架体底部扫地杆位置一道、梁底下第一步水平杆位置一道,层高大于8m的楼层中间设置一道,在架体中间水平杆位置满铺一道水平安全兜网。8m及以上支模高度范围中间加设一道水平剪刀撑。
d、架体起步时立杆接头位置交错设置, 1.2m步距范围内立杆接头无法错开时,在立杆接头处采用纵横向钢管加强处理。
弹梁轴线并复核→搭支模架→调整托梁→摆主梁→安放梁底模并固定→梁底起拱 →扎梁筋→安侧模→侧模拉线支撑(梁高加对拉螺栓)→复核梁模尺寸、标高、位置→ 与相邻模板连固。

高大支模架搭设流程
在底板或楼层板结构板面上上弹出梁的边线,便于确定梁两侧立杆位置及梁下立杆布置。
先搭设梁两侧满堂架立杆,以梁侧立杆为起点,根据满堂架立杆间距布置搭设梁侧满堂支撑架。满堂架采用轮扣钢管架。
搭设支架之前,在架体下脚要铺设50mm厚垫板,并且尽量保证楼层间的上下架体在一条直线上,根据立杆组合需要安装钢管底座。

钢管垫板做法示意图

钢管底座做法示意图
满堂架搭设完成后根据设计好的梁支撑架搭设梁模板支撑架体,梁底支撑架采用扣件式钢管架,架体中间设水找平杆,上端加U形托撑,调整预留梁板底模厚度。
在梁侧立杆上沿梁跨方向安装单钢管主龙骨水平找平杆,在U形托撑上安装双钢管主龙骨,主龙骨两边用十字扣件扣紧在梁两侧立杆上,之后按照间距铺设梁底50mm×100mm木枋次龙骨,次龙骨上铺设15mm厚木胶合板。主次梁底模安装如下图示意:

梁侧模先安装面板,侧模面板压底模面板,梁侧模上口标高同板底标高,其后安装木枋次楞,钢管主楞,按模板体系设计选用对拉螺栓固定。梁侧根据立杆间距设置支撑两侧的斜撑,间距同满堂架立杆间距。
板底模先在U形托撑上安装双钢管主龙骨,沿主龙骨垂直方向安装50mm×100mm木枋次龙骨,次龙骨上铺设15mm厚木胶合板。主次梁侧模及板底模安装如下图示意:

在梁模与柱模连接处,应考虑模板吸水后膨胀的影响,其下料尺寸一般应略微缩短些,使混凝土浇筑后模板不致嵌入混凝土内。
在主梁间与主次梁间交接部位,要求主梁或次梁的底模、侧模就搁置在相交主梁的衬口档上,以保证接缝严密及刚度要求。
梁板跨度大于4m时模板应起拱,根据设计说明,起拱高度按1/600~1/300控制(悬挑梁1/300)。先主梁起拱,后次梁起拱。
竖向模板和支架立柱支承部分安装在基层上时加设垫板和钢管底座,垫板要有足够强度和支承面积,且中心承载,本工程现场采用2m长50mm厚的木跳板同时加设钢管底座,居中设置。
立杆上端包括可调螺杆伸出顶层水平杆的长度不宜大于0.5m。
梁侧立杆搭接要求:立杆接头要交错设置,相邻立杆的接头不得设置在同步内,同步内隔一根立杆的两个接头沿高度方向错开的距离不宜小于500mm,各接头中心至主节点的距离不宜大于步距的1/3。起步立杆根据层高选用不同立杆交错起步搭设。
梁底钢管立杆搭接要求:梁底扣件式钢管尽量选用单根立杆,单根立杆不能满足梁底高度要求时采用交错搭接,搭接要求同梁侧立杆。扣件式立杆接长全部采用对接扣件连接,严禁搭接,严禁将上段的钢管立柱与下端钢管立柱错开固定在水平拉杆上。
当支架立柱成一定角度倾斜(如边梁斜支撑杆),或其支架立柱的顶表面倾斜时,应采取可靠措施确保支点稳定,支撑底脚必须有防滑移的可靠措施。
立杆顶部应设可调支托,U形支托与梁底主次楞不得有间隙,必须顶紧,其螺杆伸出钢管顶部的长度不得大于200mm,螺杆外径与立柱钢管内径的间隙不得大于3mm,安装时应保证上下同心。
轮扣架底部第一步水平向横杆为本工程高大模板梁侧立杆的扫地杆,轮扣架扫地杆距地450mm(包括50mm厚木跳板在内)。
扣件架底部第一步水平向横杆与轮扣架立杆相连接,位置设置在轮扣第一步水平向横杆下方,距地250mm(包括50mm厚木跳板在内)。
不同立杆间距、水平杆步距设计值的相邻梁板同期施工钢筋模板砼工程时,整个范围(不限于高大模板部位)内的板下立杆间距、水平杆步距宜按二者中较小的取值来搭设构造,以保证所有支架的水平杆均能双方向拉通,承载力与稳定性满足要求;
独立的满堂支撑架单元,要求每个单元支撑架均满足高宽比≤2的条件下,各单元四周均应按方案概述的要求设置竖向剪刀撑,并在砼浇筑过程中加强该部位的监控监测。
梁下等部位的立杆加密区与相邻板下立杆的水平杆拉通、延伸等构造措施,应满足JGJ166-2008规范规定,当梁下立杆纵距450,板下立杆纵距900时,板下立杆除应隔1根与梁下立杆隔2根拉通之外,梁下立杆的每步横杆采用轮扣式钢管与板下支架连接(伸入两侧板下至少两根立杆),以保证支架的整体稳定性。

高大模板支撑系统搭设前,应由项目技术负责人组织对需要处理或加固的地基、基础进行验收,并留存记录。
高大模板支撑系统的结构材料应按以下要求进行验收、抽检和检测,并留存记录、资料。
施工单位应对进场的承重杆件、连接件等材料的产品合格证、生产许可证、检测报告进行复核,并对其表面观感、重量等物理指标进行抽检。
对承重杆件的外观抽检数量不得低于搭设用量的30%,发现质量不符合标准、情况严重的,要进行100%的检验,并随机抽取外观检验不合格的材料(由监理见证取样)送法定专业检测机构进行检测。
采用钢管扣件搭设高大模板支撑系统时,还应对扣件螺栓的紧固力矩进行抽查,抽查数量应符合《建筑施工扣件式钢管脚手架安全技术规范》(JGJ130-2011)的规定,对梁底扣件应进行100%检查。
高大模板支撑系统应在搭设完成后,由项目负责人组织验收,验收人员应包括施工单位和项目两级技术人员、项目安全、质量、施工人员,监理单位的总监和专业监理工程师。验收合格,经施工单位项目技术负责人及项目总监理工程师签字后,方可进入后续工序的施工。

支撑架搭设技术要求及允许偏差

模板安装允许偏差
高支模架体经项目监理总监、施工单位项目安全总监、技术负责人确认具备混凝土浇筑的安全生产条件后,签署混凝土浇筑令,方可浇筑混凝土,同时加强安排测量人员进行监测。
混凝土浇筑时切记每跨梁应从中间向两端对称推进浇捣,由标高低的地方向标高高的地方推进。
墙柱砼强度达到70%后方可浇筑梁板砼。严禁混凝土施工时堆载过大,梁每层浇筑厚度不大于400mm,楼板混凝土堆置高度不得超过楼板厚度100mm,确保均匀加载,避免局部超载偏心作用使架体倾斜失稳。
浇灌混凝土,要注意观察模板、支模系统情况,发现有松动、变形等情况,必须立即停止浇筑,并撤离作业人员,并采取相应的加固措施。在浇灌结构边沿的柱、梁混凝土时,外部应有操作平台等必要的安全措施。
使用振动棒时应穿戴防护用品,用装有漏电保护开关的移动开关箱。
本工程混凝土全部采用汽车泵进行浇筑,为保证高支模架体施工安全,柱和梁板分开浇筑。浇筑时注意控制混凝土下灰口距浇筑面高度不大于2000mm,否则必须假设溜管软管、溜槽等。
高支模范围的剪力墙、柱应分多次浇筑,下一层混凝土达到70%强度后再浇筑上一层混凝土。两层混凝土之间设水平施工缝,上层混凝土浇筑前注意将施工缝处混凝土冲洗干净。高支模墙柱混凝土浇筑高度按每次不超过3m,本工程4~6m高支模墙柱分两次浇筑,6m~9m的高支模墙柱分三次浇筑,9~10.83m高支模分四次浇筑。
1、高大模板支撑系统拆除前,项目技术负责人、项目总监应核查混凝土同条件试块强度报告,浇筑混凝土达到拆模强度后方可拆除,并履行拆模审批签字手续。
2、高大模板支撑系统的拆除作业必须自上而下逐层进行,严禁上下层同时拆除作业,分段拆除的高度不应大于两层。
3、高大模板支撑系统拆除时,严禁将拆卸的杆件向地面抛掷,应有专人传递至地面,并按规格分类均匀堆放。
4、高大模板支撑系统搭设和拆除过程中,地面应设置围栏和警戒标志,并派专人看守,严禁非操作人员进入作业范围。
5、本工程承受高支模立杆荷载的楼板需在高支模施工直至模板拆除后,下层楼板的支撑体系方可拆除。
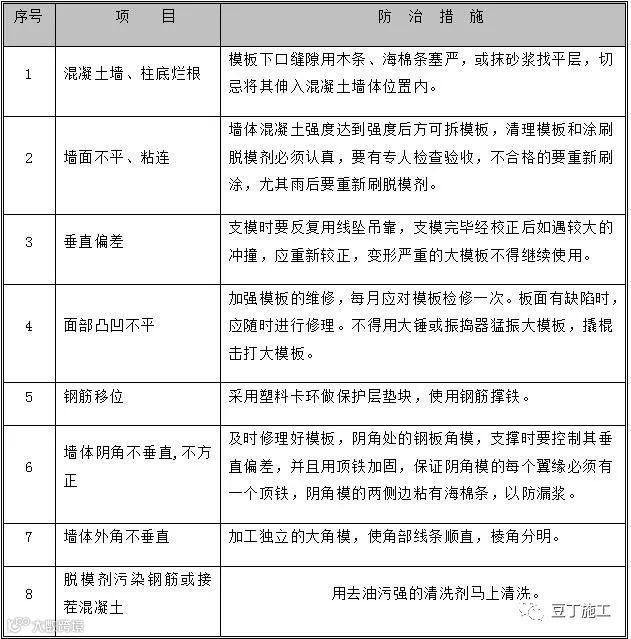
1、施工前根据施工方案确定使用周转材料、模板、木枋、方钢等施工材料的规格型号,严格按照方案要求购置材料。
2、材料进场后及时验收并抽检送检,特别是模板、木枋等材料满足规范标准要求,抽检送检合格后方可使用。
任意部位不得有腐朽、霉斑、鼓泡。不得有板边缺损、起毛。每平方米单板脱胶不大于0.001m2。每平方米污染面积不大于0.005m2。
厚度检测方法:用钢卷尺在距板边20mm 处,长短边分别测3点、1点,共取8点计算平均值;各测点与平均值差为偏差。
长、宽检测方法:用钢卷尺在距板边100mm 处分别测量每张板长、宽各2点,取平均值。
翘曲度检测方法:用钢直尺量对角线长度,并用楔形塞尺(或钢卷尺)量钢直尺与板面间最大弦高,后者与前者的比值为翘曲度。
当混凝土浇筑完毕并具有一定强度(≥1.2MPa),即用手按不松软、无痕迹,方可上人进行轴线投测。
首先引测建筑的边柱或墙轴线并以该轴线为起点,引出每条轴线。根据轴线位置弹出用墨线弹出模板的内线、边线以及外侧控制线,施工前三线必须到位,以便于模板的安装和校正。
当墙混凝土浇筑完毕,模板拆除以后,开始引测楼层500mm 标高控制线,并根据该500mm 线将板底的控制线直接引测到墙上。
模板承垫底部应预先找平,以保证模板位置正确,防止模板底部漏浆。可用在浇注砼前在墙体钢筋上焊接短钢筋间距1.5m以确定砼的浇注高度,在砼初凝时将砼刮平。
墙体模板根据构件断面尺寸切割一定长度(1200mm)的钢筋焊成定位梯子支撑筋,焊在墙体两根竖筋上,起到支撑作用,间距1200mm;,支撑筋需提前刷好防锈漆。
模板支设前用空压机将楼面清理干净。不得有积水、杂物,并将施工缝表面浮浆剔除,用水冲净。所有内侧模板必须刷脱模剂。
严格安装方案要求的钢管、木枋、方钢间距布置搭设模板支撑体系。
2.模板和混凝土的接触面应清理干净并涂刷脱模剂,但不得采用影响结构性能或妨碍装饰工程施工的脱模剂,不得玷污钢筋和混凝土接茬处。
3.在浇筑混凝土前,模板内杂物应清理干净,木模板浇水湿润,但不应有积水。
4.模板及支承必须有足够的强度、刚度和稳定性,并不致发生不允许的下沉和变形,接缝严密,不得漏浆。穿墙螺栓紧固可靠。
5.预埋件和预留孔洞的偏差控制在规范允许的范围内。

预埋件和预留孔洞允许偏差(mm)

现浇结构模板安装的允许偏差及检验方法

底模拆除时的混凝土强度要求
(1)侧模拆除时的混凝土强度要能保证其表面及棱角不受损伤。
(2)模板拆除时,不应对楼层形成冲击荷载。模板和支架宜分散堆放并及时清运。
(3)拆模前,必须要有同部位同条件养护试块强度报告,在该强度达到要求后,填写混凝土拆模申请单,并经项目部同意,申报监理批准后方可拆模。
1.浇筑砼前必须检查支撑是否可靠、扣件是否松动。浇筑砼时必须由模板支设班组设专人看模,随时检查支撑是否变形、松动,并组织及时恢复。
2.所有模板接缝处加粘海绵条(包括柱墙根部等容易漏浆部位)。
4.模板支好后,垃圾清理不得用变压空气吹,而应该用吸尘器吸,以免锯沫等影响混凝土质量。

(1) 临时用电安全防护措施
配电系统实行分级配电。各类配电箱、开关箱的安装和内部设置符合有关规定,箱内电器必须可靠完好,其选型、定值要符合规定,开关电器座标明用途。各类配电箱、开关箱外观应完整、牢固、防雨、防尘,箱体应外涂安全色标,统一编号,箱内无杂物。停止使用的配电箱应切断电源,箱门上锁。
独立的配电系统必须按部颁标准采用三相五线制的接零保护系统,非独立系统可根据现场实际情况采取相应的接零或接地保护方式。各种电气设备和电力施工机械的金属外壳、金属支架和底座必须按规定采取可靠的接零或接地保护。在采用接地和接零保护方式的同时,必须设两级漏电保护装置,实行分级保护,形成完整的保护系统。漏电保护装置的选择应符合规定。
手持电动工具的使用,符合国家标准的有关规定。工具的电源线、插头和插座应完好。电源线不得任意接长和调换,工具的外绝缘应完好无损,维修和保管应由专人负责。
塔式起重机的安装必须符合国家标准及原厂使用规定,并办理验收手续,经检验合格后,方可使用。使用中,定期进行检测。
圆锯的锯盘及传动部位应安装防护罩,并应设置保险挡、分料器。凡长度小于 50cm,厚度大于锯盘半径的木料,严禁使用圆锯。破料锯与横截锯不得混用。
模板施工阶段;主要存在坠落物,机械伤害,高处作业等安全隐患,做好劳保用品配置以及临边防护是安全保护的主要任务。

(1)平面管理:根据总平面布置图对现场施工区域主要道路及材料堆场进行排水沟的留设。现场道路要求通畅整洁、无杂物乱堆乱放,由专人定期打扫。施工现场的成品、半成品、各种料具均要按施工平面布置图指定位置分类码放整齐、稳固,做到一头齐、一条线。
(2)现场道路管理:场内主要通道硬化,满足施工和行车需要,并配喷淋系统,定时对场区道路清洁,避免扬尘。运输车辆不超载,并覆盖严密,严防遗洒。密闭垃圾运输车、混凝土罐车、货物运输车辆每天保持车辆表面清洁。
现场排水根据总平面图统一规划,设置排水沟、集水井、沉沙池保证现场用水、雨水等有序的排放。
定期组织开展文明施工教育,增强企业职工文明施工意识和自我保护能力,提高文明施工素质,确保文明施工。项目全体员工必须参加定期或不定期文明施工教育培训。
模板施工安全文明措施:
运输车辆不得超载,模板装载不得超高。楼层架料转移时小件零配件必须装箱或装袋,不得散装散卸。车辆出场时,冲洗车轮,不准污染道路和大气。
使用电锯时,应及时在锯片上刷油,且锯片转速不能过快。施工现场堆放模板不能太高,防止发生坍塌事故。
环保措施:废机油和油漆集中存放,避免遗洒造成土壤和水源污染。
水的循环利用:现场设置洗车池和沉淀池、污水井,罐车在出现场前均要用水冲洗,以保证市政交通道路的清洁,减少粉尘的污染。沉淀后的清水再用做洗车水重复使用。
(1)施工过程中,道路进行硬化,车行出入口,有足够宽度以及长度的停车区,运送垃圾、设备及建筑材料等物质时,要求不污损场外道路;运输容易散落、飞扬、流漏的物料的车辆,必须采取措施封闭严密,保证车辆清洁;施工现场出口设置洗车槽,及时清洗车辆上的泥土,防止泥土外带,所有被带到公共以及私人车道上的泥土应当在每个工作日结束之前清理干净。
(2)回填土进场后,临时用密目网或者苫布进行覆盖,控制一次进场量,边用边进,减少散发面积;用完后清扫干净;运土坡道要注意覆盖,防止扬尘。
(3)齿锯切割木材时,在锯机的下方设置遮挡锯末挡板,使锯末在内部沉淀后回收。
(4)施工过程中的生活污水通过排水管道排入化粪池,由环保单位定期清理,暴雨水主要依靠自然渗透、蒸发的方式排放,也可以通过临时设置的水渠进行临时排水。
(5)通过合理下料技术措施,准确下料,尽量减少建筑垃圾;实行“工完场清”等管理措施,每个工作在结束该段施工工序时,在递交工序交接单前,各班组负责把自己工序的垃圾清扫干净;
(6)现场木材加工场地周围设有隔音棚,有效减少噪音。木材切割采用精密裁板仪,设备运行良好,噪音低。
高大模板支撑系统在混凝土浇筑过程中和浇筑后一段时间内,由于受压可能发生一定的沉降和位移,如变化过大可能发生垮塌事故。为及时反映高支模支撑系统的变化情况,预防事故的发生,需要对支撑系统进行沉降和位移监测。
在浇筑混凝土过程中应实时监测,一般监测频率不宜超过20~30 分钟一次,在混凝土实凝前后及混凝土终凝前至混凝土7 天龄期应实施实时监测,终凝后的监测频率为每天一次。
杆件的设置和连墙件、支撑、剪刀撑等构件是否符合要求。
要浇捣梁混凝土前,由项目部对支撑架全面系统检查,合格后才开始浇混凝土。在浇混凝土过程中,由专职安全员、施工员对高支模体系检查、随时观测支撑体系的变形情况。发现隐患,及时停止施工,采取措施。
高支模范围内在各自区域设3个监测构件,每个被监测的构件应布置一个支架水平位移观测点和一个地基稳定性沉降观测点及一个支架沉降观测点。要求观测点设置经过主管工长确认并做好记录,在架子搭设过程中要对观测点进行保护。监测点布置见下图,监测点应选择截面尺寸较大的梁进行监测。
基准点的位置,对水平位移监测起到决定性的作用,应布设监测区域以外便于观测、不易破环的地方。根据现场实际情况,选取远离监测区域约30米以外测量控制点,作为水平位移基准点;选取远离监测区域约20-50米以外结构施工的标高控制点作为标高基准点,基准点要周期性复核。

支架沉降监测点一般选在截面积较大的大梁中部,且为汇交梁受力较大的位置。在最顶上的两步,用短钢管横担垂直引下一长钢管,钢管上端固定,下端不落地不固定。再在钢管下端固定一段约1 米长的钢尺作为观测尺。