
本次调整重点如下:
1、会计从业资格,乡村兽医资格,出入境检疫处理人员资格,注册测绘师,勘察设计注册石油天然气工程师、注册冶金工程师、注册采矿/矿物工程师、注册机械工程师调出《国家职业资格目录》。
2、调整证书如下:
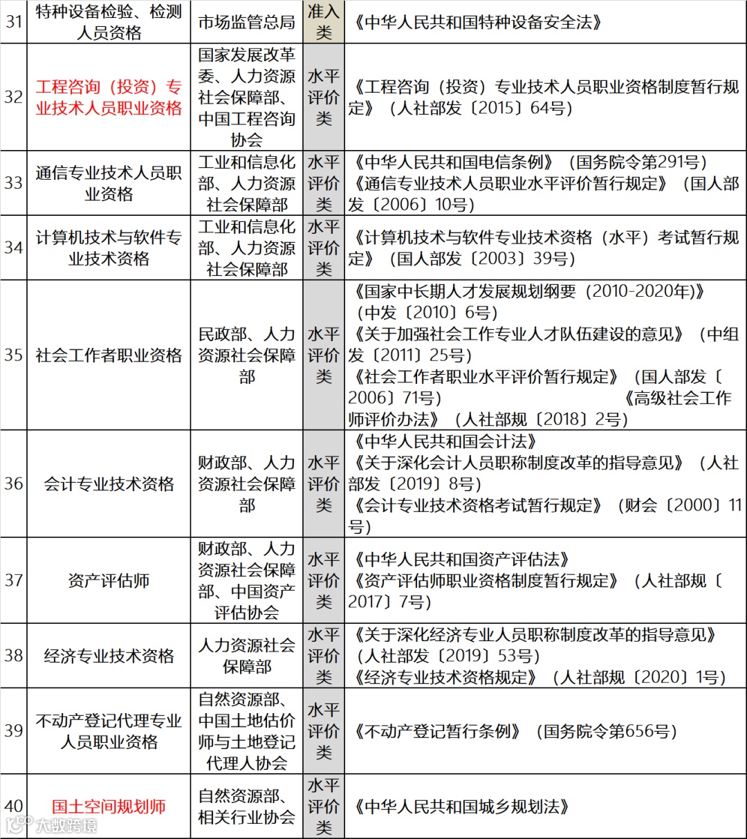
原注册城乡规划师调整为水平评价类,更名为“国土空间规划师”;
原注册设备监理师调整为水平评价类,更名为“设备监理师”;
原土地登记代理专业人员职业资格更名为“不动产登记代理专业人员职业资格”;
原专业代理人更名为“专业代理师”。

小编注:职业资格证书是每一个劳动者求职路上必不可少的“敲门砖”,是评职称、升职加薪的重要依据。尤其在工程领域,资格证书在手,就业机会多多。那么水平类和准入类证书有什么区别:
1、准入类资格,就是必须持证上岗,所以俗称执业。没有证书就被排除在门外了,无此类证书,不得上此类岗位工作,“含金量”较高。换言之,准入类是强制的,你有建造师证书,才可以担任法律意义上的项目经理。
2、水平类资格,不强调必须持证上岗,所以俗称从业。就是只代表从业者的水平和业务能力,供用人单位参考使用。
论“含金量”,准入类>水平类。建造师就属于“专业技术人员职业资格 — 准入类”。
相关文件原文:

关于对《国家职业资格目录(专业技术人员职业资格)》进行公示的公告
为贯彻落实国务院“放管服”改革要求,结合近年来国务院有关部门职责调整、行政审批事项改革等情况,拟对2017年公布的《国家职业资格目录》专业技术人员职业资格部分进行调整。调整后,拟列入专业技术人员职业资格58项,其中,准入类31项,水平评价类27项。现将调整后的《国家职业资格目录(专业技术人员职业资格)》予以公示,公示期7天。如有意见建议,请于2021年1月19日之前将署名意见建议反馈至邮箱zjszhichengchu@163.com。
附件:《国家职业资格目录(专业技术人员职业资格)》






长按下方二维码→识别关注




