
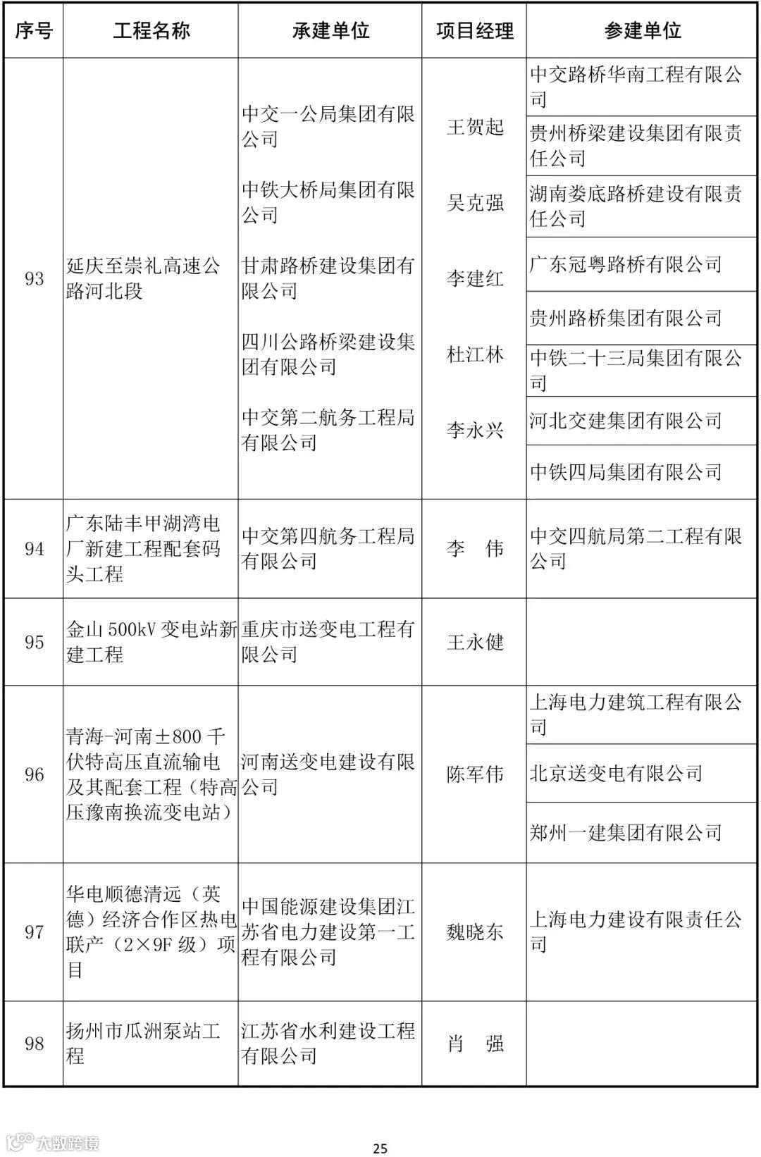
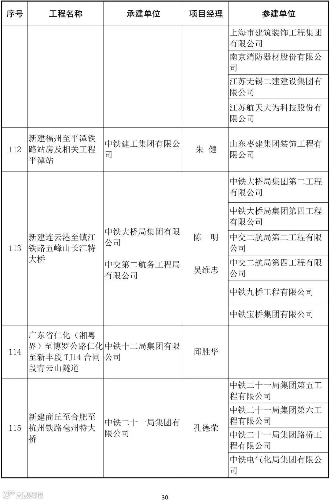
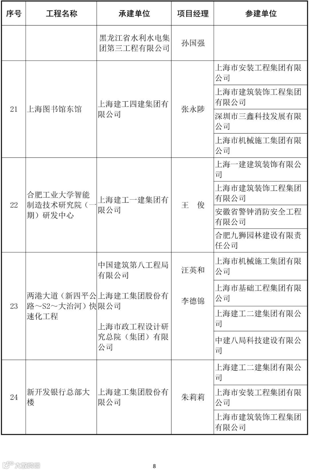
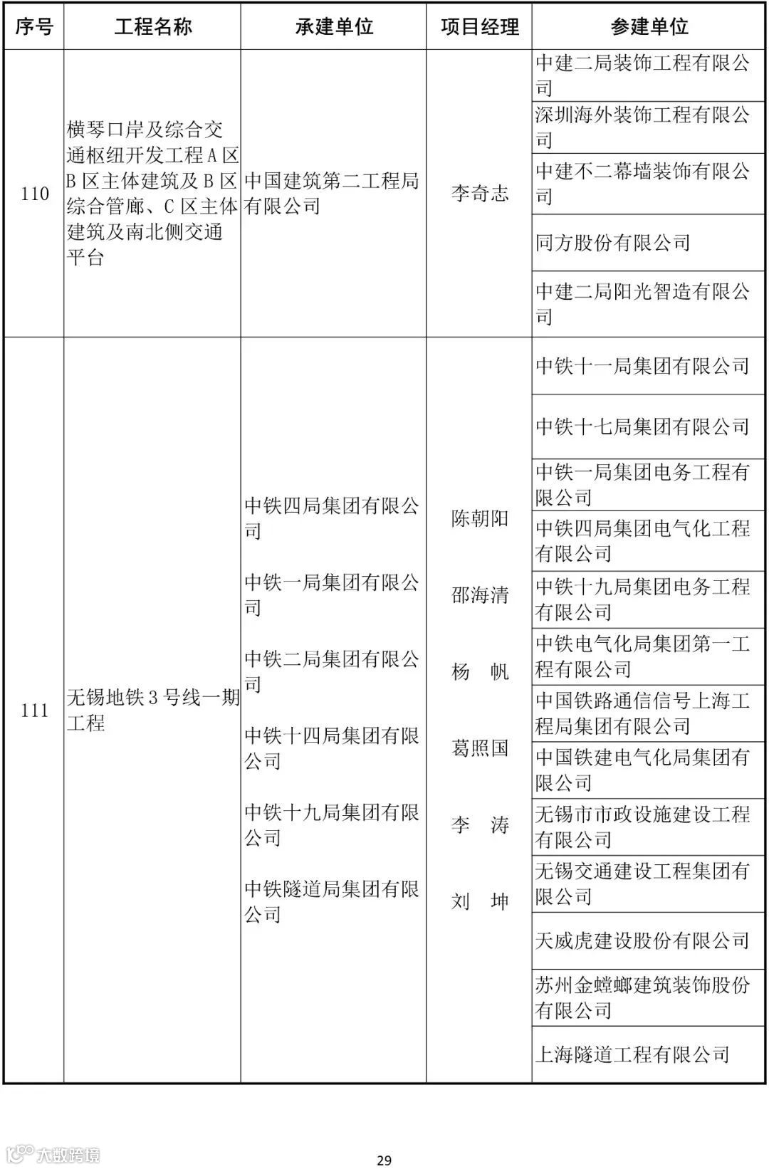
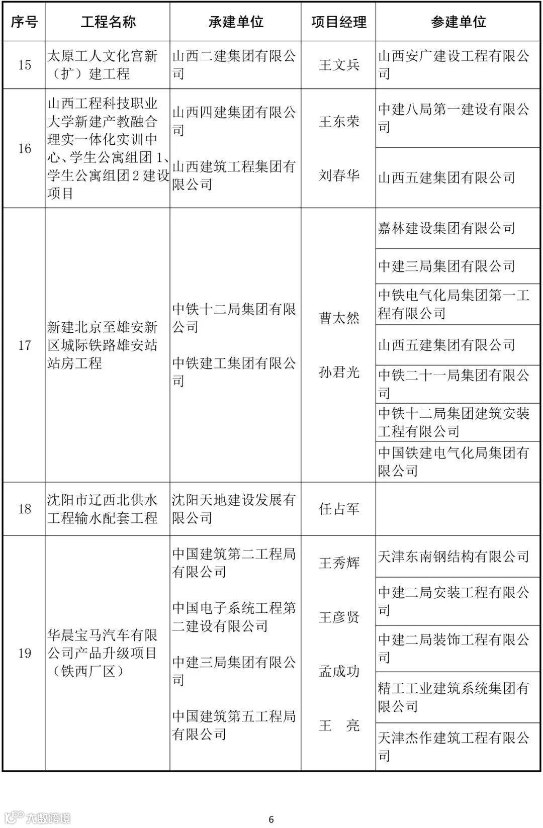
今日,中国建筑业协会发布了《关于公布2022~2023年度第一批中国建设工程鲁班奖(国家优质工程)入选名单的通知》,共119项工程项目入选。

2022~2023年度第一批中国建设工程鲁班奖(国家优质工程)入选名单
(排名不分先后)
长按下方二维码→识别关注




