
为更好地为建筑企业和建筑工人签订劳动合同提供指导服务,2022年12月30日住建部和人社部联合印发了《建筑工人简易劳动合同(示范文本)》,供建筑企业和建筑工人签订劳动合同时参考。文未有获取方式。

各省、自治区住房和城乡建设厅、人力资源社会保障厅,直辖市住房和城乡建设(管)委、人力资源社会保障局,新疆生产建设兵团住房和城乡建设局、人力资源社会保障局:
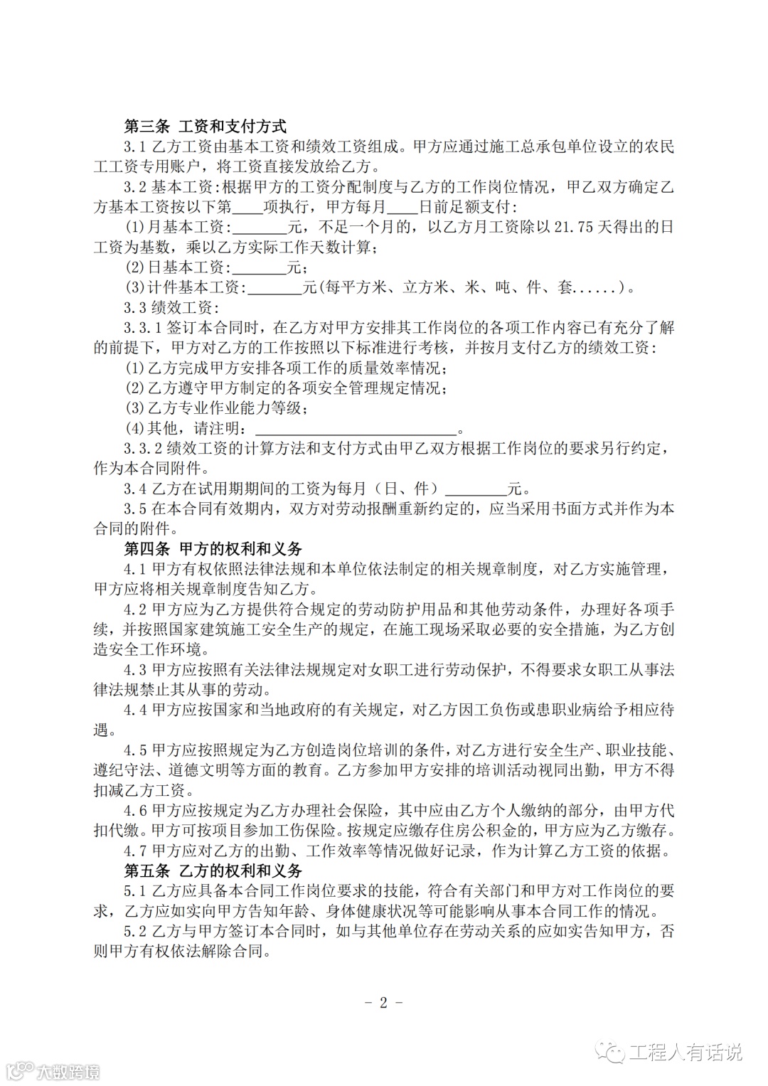
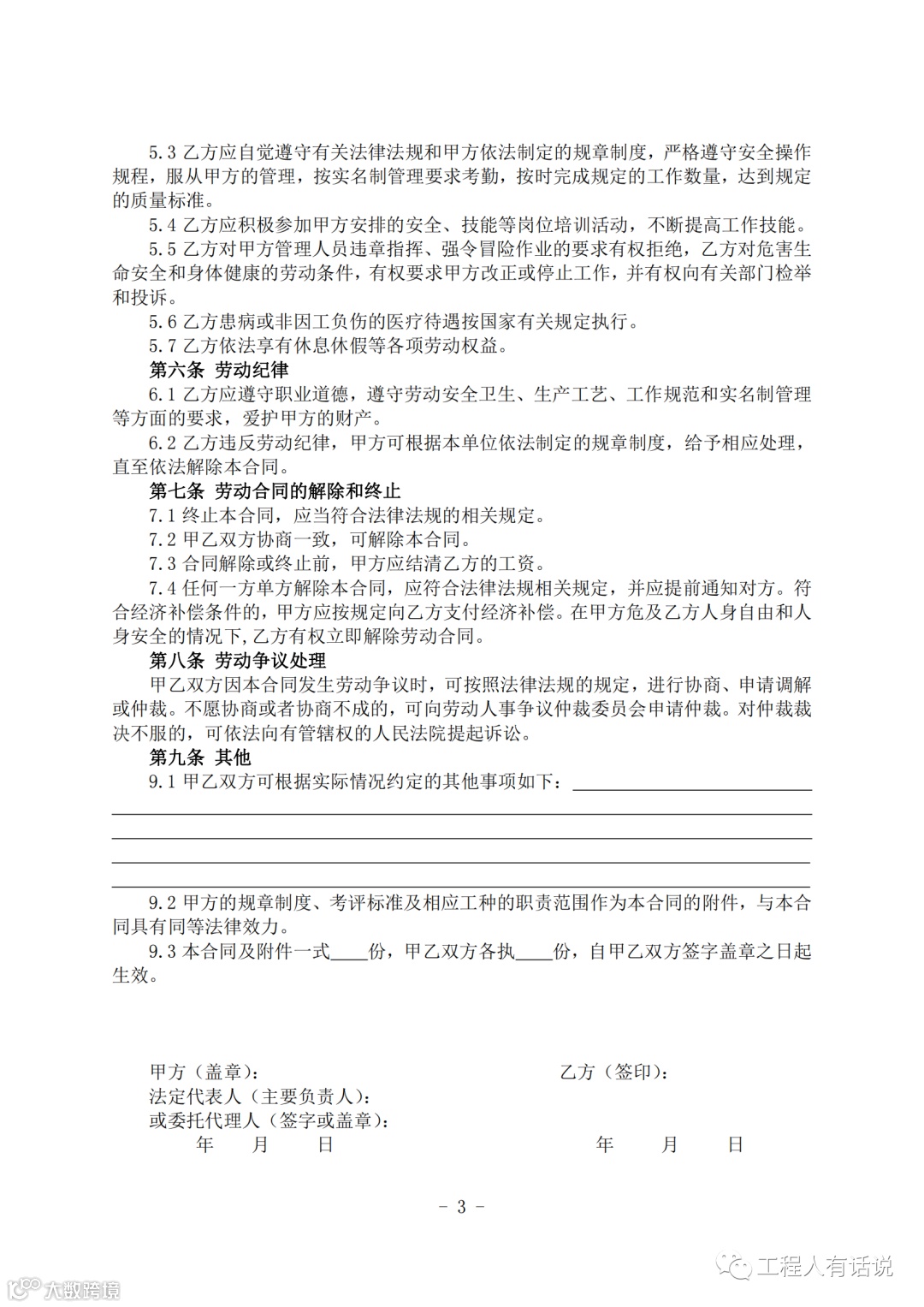
为规范建筑用工管理,保障建筑工人合法权益,更好地为建筑企业和建筑工人签订劳动合同提供指导服务,住房和城乡建设部、人力资源社会保障部根据《中华人民共和国劳动法》《中华人民共和国劳动合同法》《中华人民共和国建筑法》《中华人民共和国劳动合同法实施条例》《保障农民工工资支付条例》等法律法规及有关政策规定,制定了《建筑工人简易劳动合同(示范文本)》。现印发给你们,供建筑企业和建筑工人签订劳动合同时参考。



长按下方二维码→识别关注




