
来源:住建部官网

住房和城乡建设部关于发布国家标准
《消防设施通用规范》的公告
现批准《消防设施通用规范》为国家标准,编号为GB 55036-2023,自2023年3月1日起实施。本规范为强制性工程建设规范,全部条文必须严格执行。现行工程建设标准中有关规定与本规范不一致的,以本规范的规定为准。国家标准《卤代烷1211灭火系统设计规范》GBJ 110-1987、《卤代烷1301灭火系统设计规范》GB 50163-1992、《二氧化碳灭火系统设计规范》GB 50193-1993转为推荐性国家标准,编号分别为:GB/T 50110-1987、GB/T 50163-1992、GB/T 50193-1993。同时废止下列工程建设标准相关强制性条文:
一、《自动喷水灭火系统设计规范》GB 50084-2017第5.0.1、5.0.2、5.0.4、5.0.5、5.0.6、5.0.8、5.0.15(1、2、4)、6.5.1、10.3.3、12.0.1、12.0.2、12.0.3条(款)。
二、《火灾自动报警系统设计规范》GB 50116-2013第3.1.6、3.1.7、3.4.1、3.4.4、3.4.6、4.1.1、4.1.3、4.1.4、4.1.6、4.8.1、4.8.4、4.8.5、4.8.7、4.8.12、6.5.2、6.7.1、6.7.5、6.8.2、6.8.3、10.1.1、11.2.2、11.2.5、12.1.11、12.2.3条。
三、《建筑灭火器配置设计规范》GB 50140-2005第4.1.3、4.2.1、4.2.2、4.2.3、4.2.4、4.2.5、5.1.1、5.1.5、5.2.1、5.2.2、6.1.1、6.2.1、6.2.2、7.1.2、7.1.3条。
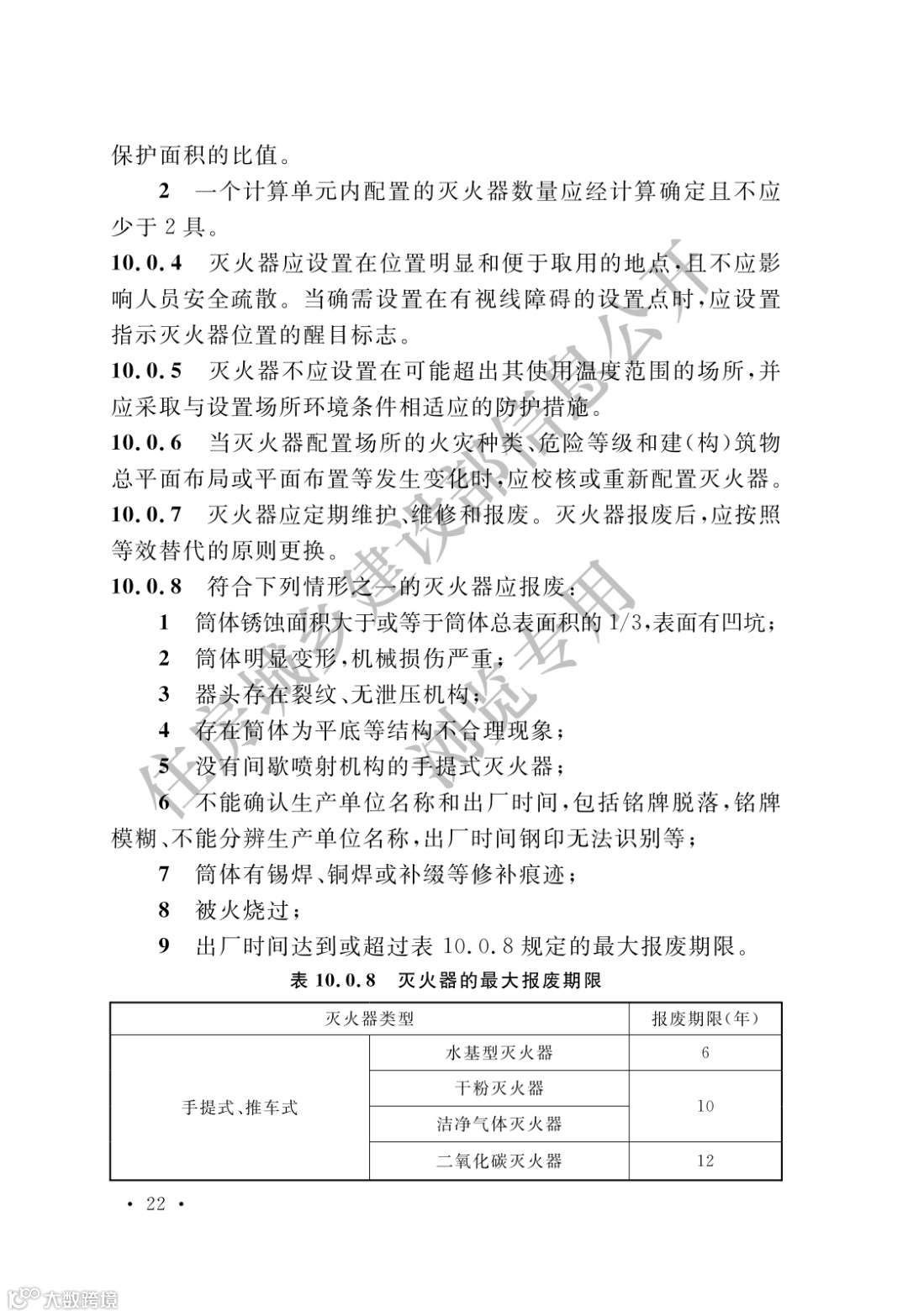
四、《泡沫灭火系统技术标准》GB 50151-2021第3.2.2(2)、3.2.3、3.2.6、3.3.2(1、2、4、5)、3.7.6、4.1.2(2、3、4、5)、4.1.3、4.1.11、4.2.6(1、2)、5.1.2(1、2、3)、5.2.2(1、2、3)、7.1.3(1、2)、7.1.7、8.1.1、9.2.4、9.3.19(7)、11.0.4条(款)。
五、《火灾自动报警系统施工及验收标准》GB 50166-2019第5.0.6条。
六、《水喷雾灭火系统技术规范》GB 50219-2014第3.1.2、3.1.3、3.2.3、4.0.2(1)、8.4.11、9.0.1条(款)。
七、《自动喷水灭火系统施工及验收规范》GB 50261-2017第3.2.7、5.2.1、5.2.2、5.2.3、6.1.1、8.0.1条。
八、《气体灭火系统施工及验收规范》GB 50263-2007第3.0.8(3)、4.2.1、4.2.4、4.3.2、5.2.2、5.2.7、5.4.6、5.5.4、6.1.5、7.1.2、8.0.3条(款)。
九、《固定消防炮灭火系统设计规范》GB 50338-2003第3.0.1、4.1.6、4.2.1、4.2.2、4.2.4、4.2.5、4.3.1(1、2、4)、4.3.3、4.3.4、4.3.6、4.4.1(1、2、4)、4.4.3、4.4.4(1、2、3)、4.4.6、4.5.1、4.5.4、5.1.1、5.1.3、5.3.1、5.4.1、5.4.4、5.6.1、5.6.2、5.7.1、5.7.3、6.1.4、6.2.4条(款)。
十、《干粉灭火系统设计规范》GB 50347-2004第1.0.5、3.1.2(1)、3.1.3、3.1.4、3.2.3、3.3.2、3.4.3、5.1.1(1)、5.2.6、5.3.1(7)、7.0.2、7.0.3、7.0.7条(款)。
十一、《气体灭火系统设计规范》GB 50370-2005第3.1.4、3.1.5、3.1.15、3.1.16、3.2.7、3.2.9、3.3.1、3.3.7、3.3.16、3.4.1、3.4.3、3.5.1、3.5.5、4.1.3、4.1.4、4.1.8、4.1.10、5.0.2、5.0.4、5.0.8、6.0.1、6.0.3、6.0.4、6.0.6、6.0.7、6.0.8、6.0.10条。
十二、《城市消防远程监控系统技术规范》GB 50440-2007第7.1.1条。
十三、《建筑灭火器配置验收及检查规范》GB 50444-2008第2.2.1、3.1.3、3.1.5、3.2.2、4.1.1、4.2.1、4.2.2、4.2.3、4.2.4、5.3.2、5.4.1、5.4.2、5.4.3、5.4.4条。
十四、《固定消防炮灭火系统施工与验收规范》GB 50498-2009第3.2.4、3.3.1、3.3.3、3.4.2、4.3.4、4.6.1(3)、4.6.2(2)、5.2.1、6.1.1、7.2.8、8.1.3、8.2.4条(款)。
十五、《细水雾灭火系统技术规范》GB 50898-2013第3.3.10、3.3.13、3.4.9(1、2、3)、3.5.1、3.5.10条(款)。
十六、《消防给水及消火栓系统技术规范》GB 50974-2014第4.1.5、4.1.6、4.3.4、4.3.8、4.3.9、4.3.11(1)、4.4.4、4.4.5、4.4.7、5.1.6(1、2、3)、5.1.8(1、2、3、4)、5.1.9(1、2、3)、5.1.12(1、2)、5.1.13(1、2、3、4)、5.2.4(1)、5.2.5、5.2.6(1、2)、5.3.2(1)、5.3.3(1)、5.4.1、5.4.2、5.5.9(1)、5.5.12、6.1.9(1)、6.2.5(1)、7.1.2、7.2.8、7.3.10、7.4.3、8.3.5、9.2.3、9.3.1、11.0.1(1)、11.0.2、11.0.5、11.0.7(1)、11.0.9、11.0.12、12.1.1、12.4.1(1)、13.2.1条(款)。
十七、《建筑防烟排烟系统技术标准》GB 51251-2017第3.1.2、3.1.5(2、3)、3.2.1、3.2.2、3.2.3、3.3.1、3.3.7、3.3.11、3.4.1、4.4.1、4.4.2、4.4.7、4.4.10、4.5.1、4.5.2、4.6.1、5.1.2、5.1.3、5.2.2、8.1.1条(款)。
十八、《消防应急照明和疏散指示系统技术标准》GB 51309-2018第3.2.4、3.3.1、3.3.2、4.1.4、4.5.11(6)、6.0.1、6.0.5条(款)。
十九、《自动跟踪定位射流灭火系统技术标准》GB 51427-2021第4.2.2、4.2.8、4.8.1、4.8.2、4.8.3、5.3.5、5.4.1条。
本规范在住房和城乡建设部门户网站(www.mohurd.gov.cn)公开,并由住房和城乡建设部标准定额研究所组织中国计划出版社有限公司出版发行。































长按下方二维码→识别关注




