
刚刚,住建部发布关于《建设工程工程量清单计价标准(征求意见稿)》公开征求意见的通知。对《建设工程工程量清单计价规范》(GB/T 50500-2013)进行了修订。
本标准的主要技术内容是:1.总则;2.术语;3.基本规定;4.工程量清单编 制;5.最高投标限价编制;6.投标报价编制;7.合同工程计量;8.合同价格调整;9.合同价款期中支付;10.工程结算与支付;11.合同价款争议的解决;12.工程 计价成果与档案管理;13.附录 A~G。

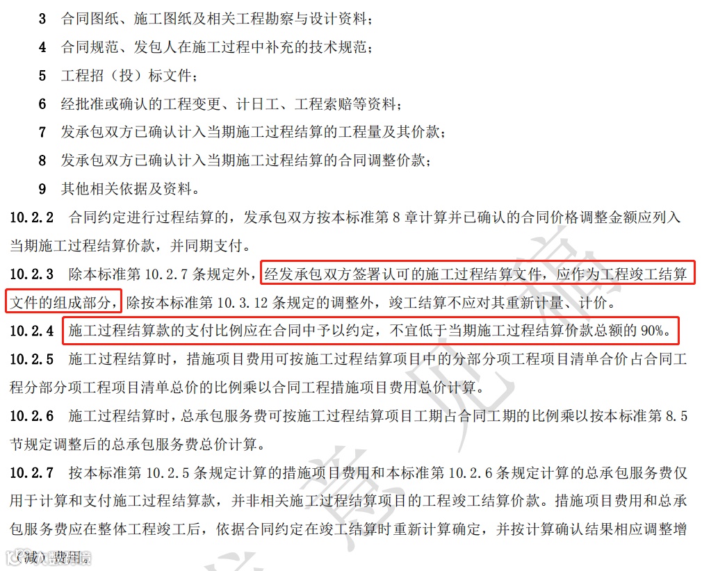
10.2.4 施工过程结算款的支付比例应在合同中予以约定,不宜低于当期施工过程结算价款总额的90%。
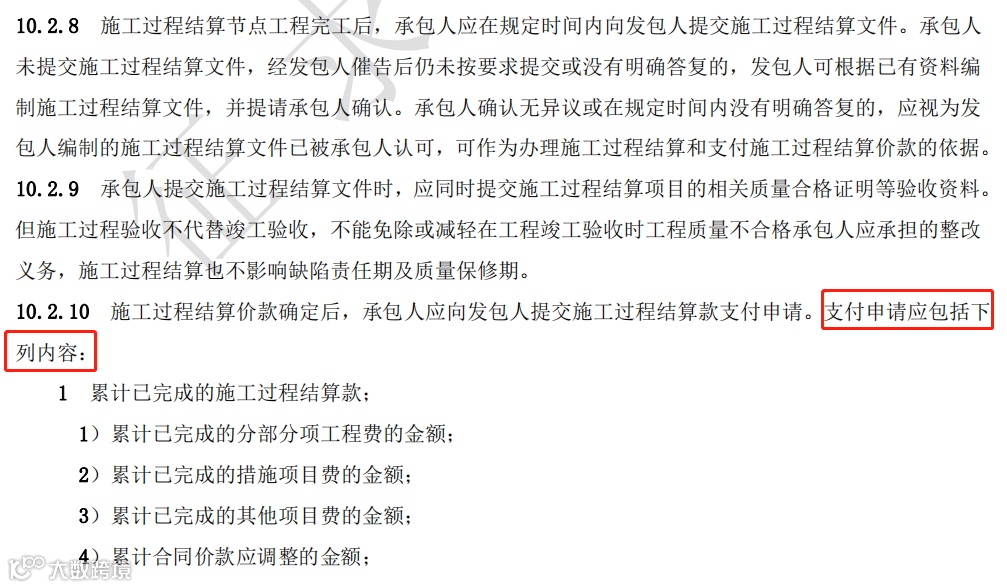
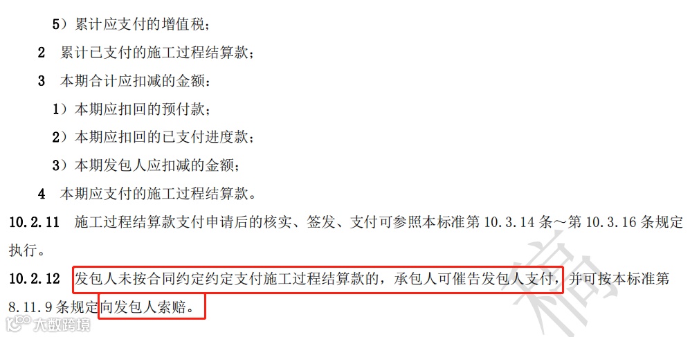
10.2.12 发包人未按合同约定约定支付施工过程结算款的,承包人可催告发包人支付,并可按本标准第 8.11.9 条规定向发包人索赔。

过程结算相关内容如下:






1.0.4 工程量清单、最高投标限价、投标报价、清标、工程计量、合同价格调整和价款期中支付、价款结算与支付等工程造价成果文件,应由造价专业人员编制,由一级注册造价工程师审核签字并加盖执业专用章。
13版原条款:
1.0.4 招标工程量清单、招标控制价、投标报价、工程计量、合同价款调整、合同价款结算与支付以及工程造价鉴定等工程造价文件的编制与核对,应由具有专专业资格的工程造价人员承担。




原文如下:

为完善工程造价市场化形成机制,进一步统一工程造价计价规则,按照《工程造价改革工作方案》(建办标〔2020〕38号)要求,我部组织广东省建设工程标准定额站对《建设工程工程量清单计价规范》(GB/T 50500-2013)进行了修订,形成征求意见稿(附后),现向社会公开征求意见。有关单位和公众可通过以下途径和方式反馈意见。
1、电子邮箱:chengm@mohurd.gov.cn
2、通讯地址:北京市海淀区三里河路9号,邮编:100835
意见反馈截止时间2023年11月30日。
附件:《建设工程工程量清单计价标准(征求意见稿)》
住房城乡建设部办公厅
2023年11月7日
文末附完整电子版下载方式!
《建设工程工程量清单计价标准(征求意见稿)》共125页






































未完
~~~

