
来源:住建部网站、当宁消防网、老王和你聊电气

2023年1月,住建部发布国家标准《建筑防火通用规范》。自2023年6月1日起实施。本规范为强制性工程建设规范,全部条文必须严格执行。同时废止了781项工程建设标准相关强制性条文。
那么GB 55037-2022《建筑防火通用规范》和GB 50016-2014《建筑设计防火规范》(2018年版)相比,有哪些条款内容发生较大变动呢,我们来看对比清单:
GB 55037-2022 《建筑防火通用规范》 |
GB 50016-2014 《建筑设计防火规范》 |
变化分析 |
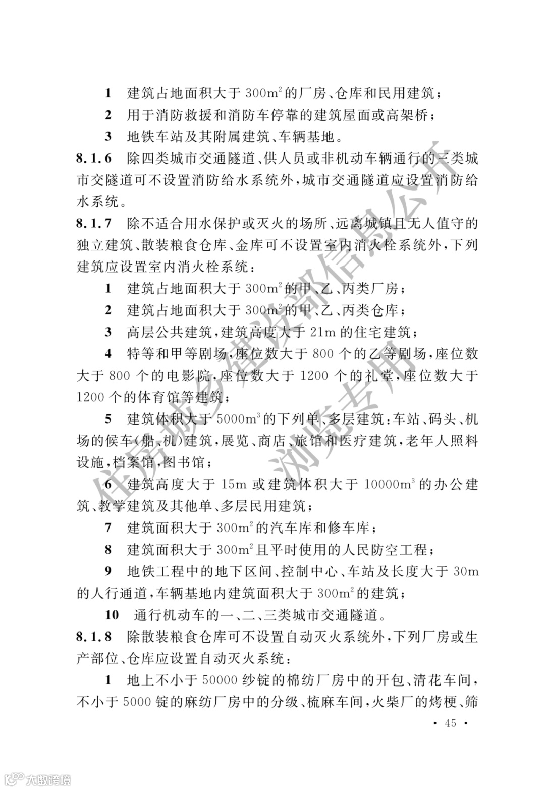
2.2.3 除有特殊要求的建筑和甲类厂房可不设置消防救援口外,在建筑的外墙上应设置便于消防救援人员出入的消防救援口,并应符合下列规定: 2 无外窗的建筑应每层设置消防救援口,有外窗的建筑应自第三层起每层设置消防救援口; 3 消防救援口的净高度和净宽度均不应小于1.0m,当利用门时,净宽度不应小于0.8m; |
7.2.4 厂房、仓库、公共建筑的外墙应在每层的适当位置设置可供消防救援人员进入的窗口。 7.2.5 供消防救援人员进入的窗口的净高度和净宽度均不应小于1.0m |
增加了特殊建筑和甲类厂房可不设置消防救援窗口的豁免条款
消防救援窗口由每层设置,改为:有外窗情况下,自第三层开始设置的要求 增加了当利用门时,消防救援窗口净宽度最低可为0.8m的规定 |
2.2.10 消防电梯应符合下列规定: 3 电梯的动力和控制线缆与控制面板的连接处、控制面板的外壳防水性能等级不应低于IPX5; 6 电梯轿厢内部应设置专用消防对讲电话和视频监控系统的终端设备。 |
7.3.8 消防电梯应符合下列规定: 4 电梯的动力与控制电缆、电线、控制面板应采取防水措施; 7 电梯轿厢内部应设置专用消防对讲电话。
|
明确了电梯动力控制线缆等的外壳防水性能等级不应低于IPX5 增加了电梯轿厢设置视频监控系统的要求 |
3.2.1 甲类厂房与人员密集场所的防火间距不应小于50m,与明火或散发火花地点的防火间距不应小于30m。 3.2.2 甲类仓库与高层民用建筑和设置人员密集场所的民用建筑的防火间距不应小于50m,甲类仓库之间的防火间距不应小于20m。 3.2.3 除乙类第5项、第6项物品仓库外,乙类仓库与高层民用建筑和设置人员密集场所的其他民用建筑的防火间距不应小于50m。 |
3.4.2 甲类厂房与重要公共建筑的防火间距不应小于50m,与明火或散发火花地点的防火间距不应小于30m。 3.5.1 甲类仓库之间及与其他建筑、明火或散发火花地点、铁路、道路等的防火间距不应小于表3.5.1 的规定(重要公共建筑50m)。 3.5.2(3)除乙类第6 项物品外的乙类仓库,与民用建筑的防火间距不宜小于25m,与重要公共建筑的防火间距不应小于50m |
“重要公共建筑”改为“人员密集场所” |
3.4.2 下列建筑应至少沿建筑的两条长边设置消防车道: 1 高层厂房,占地面积大于3000m²的单、多层甲、乙、丙类厂房; 2 占地面积大于1500m²的乙、丙类仓库; 3 飞机库。 |
7.1.3 工厂、仓库区内应设置消防车道。 高层厂房,占地面积大于3000m2 的甲、乙、丙类厂房和占地面积大于1500m2 的乙、丙类仓库,应设置环形消防车道,确有困难时,应沿建筑物的两个长边设置消防车道。 |
“应设置环形消防车道”改为了“应至少沿建筑的两条长边设置消防车道” |
3.4.5 消防车道或兼作消防车道的道路应符合下列规定: 4 坡度应满足消防车满载时正常通行的要求,且不应大于10%,兼作消防救援场地的消防车道,坡度尚应满足消防车停靠和消防救援作业的要求; 6 长度大于40m的尽头式消防车道应设置满足消防车回转要求的场地或道路; |
7.1.8 消防车道应符合下列要求: 5 消防车道的坡度不宜大于8%。 7.1.9 环形消防车道至少应有两处与其他车道连通。尽头式消防车道应设置回车道或回车场,回车场的面积不应小于12m×12m;对于高层建筑,不宜小于15m×15m;供重型消防车使用时,不宜小于18m×18m。 |
消防车道的坡度由“不宜大于8%”改为“不应大于10%” 放宽到车道长度大于40m时,尽头式消防车道应设置回车道或回车场 |
3.4.6 高层建筑应至少沿其一条长边设置消防车登高操作场地。未连续布置的消防车登高操作场地,应保证消防车的救援作业范围能覆盖该建筑的全部消防扑救面。
|
7.2.1 高层建筑应至少沿一个长边或周边长度的l/4 且不小于一个长边长度的底边连续布置消防车登高操作场地,该范围内的裙房进深不应大于4m。 建筑高度不大于50m 的建筑,连续布置消防车登高操作场地确有困难时,可间隔布置,但间隔距离不宜大于30m,且消防车登高操作场地的总长度仍应符合上述规定。 |
新标没有申明大于50M的建筑必须连续布置消防车登高操作场地、也没有申明消防车登高操作场地的最低长度要求 |
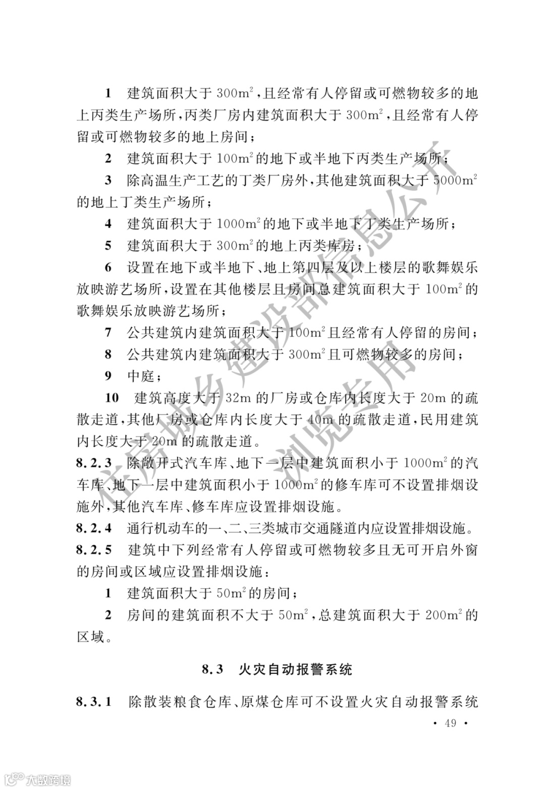
4.1.4 燃油或燃气锅炉、可燃油油浸变压器、充有可燃油的高压电容器和多油开关、柴油发电机房等独立建造的设备用房与民用建筑贴邻时,应采用防火墙分隔,且不应贴邻建筑中人员密集的场所。上述设备用房附设在建筑内时,应符合下列规定: 1 当位于人员密集的场所的上一层、下一层或贴邻时,应采取防止设备用房的爆炸作用危及上一层、下一层或相邻场所的措施; |
5.4.12 燃油或燃气锅炉、油浸变压器、充有可燃油的高压电容器和多油开关等,宜设置在建筑外的专用房间内;确需贴邻民用建筑布置时,应采用防火墙与所贴邻的建筑分隔,且不应贴邻人员密集场所,该专用房间的耐火等级不应低于二级;确需布置在民用建筑内时,不应布置在人员密集场所的上一层、下一层或贴邻 |
由不应布置在人员密集场所的上一层、下一层或贴邻,改为:采取防止设备用房的爆炸作用危及上一层、下一层或相邻场所的措施时可贴邻 |
4.2.2 厂房内不应设置宿舍。直接服务于生产的办公室、休息室等辅助用房的设置,应符合下列规定: 3 设置在丙类厂房内的辅助用房应采用防火门、防火窗、耐火极限不低于2.00h的防火隔墙和耐火极限不低于1.00h的楼板与厂房内的其他部位分隔,并应设置至少1个独立的安全出口。 |
3.3.5 办公室、休息室设置在丙类厂房内时,应采用耐火极限不低于2.50h的防火隔墙和1.00h 的楼板与其他部位分隔,并应至少设置1 个独立的安全出口。如隔墙上需开设相互连通的门时,应采用乙级防火门。 |
丙类厂房与其内部设置的办公室、休息室之间的防火隔墙最低耐火极限由2.50h改为2.00h |
4.2.4 与甲、乙类厂房贴邻并供该甲、乙类厂房专用的10kV及以下的变(配)电站,应采用无开口的防火墙或抗爆墙一面贴邻,与乙类厂房贴邻的防火墙上的开口应为甲级防火窗。其他变(配)电站应设置在甲、乙类厂房以及爆炸危险性区域外,不应与甲、乙类厂房贴邻。 |
3.3.8 变、配电站不应设置在甲、乙类厂房内或贴邻,且不应设置在爆炸性气体、粉尘环境的危险区域内。供甲、乙类厂房专用的10kV 及以下的变、配电站,当采用无门、窗、洞口的防火墙分隔时,可一面贴邻,并应符合现行国家标准《爆炸危险环境电力装置设计规范》GB 50058 等标准的规定。 |
供该甲、乙类厂房专用的变配电站的贴邻防火分隔要求除了防火墙,增加了抗爆墙的选项 |
4.2.7 丙、丁类仓库内的办公室、休息室等辅助用房,应采用防火门、防火窗、耐火极限不低于2.00h的防火隔墙和耐火极限不低于1.00h的楼板与其他部位分隔,并应设置独立的安全出口。
|
3.3.9 办公室、休息室设置在丙、丁类仓库内时,应采用耐火极限不低于2.50h 的防火隔墙和1.00h 的楼板与其他部位分隔,并应设置独立的安全出口。隔墙上需开设相互连通的门时,应采用乙级防火门。 |
丙、丁类仓库与其内部设置的办公室、休息室之间的防火隔墙最低耐火极限由2.50h改为2.00h |
4.3.2 住宅与非住宅功能合建的建筑应符合下列规定: 1 除汽车库的疏散出口外,住宅部分与非住宅部分之间应采用耐火极限不低于2.00h,且无开口的防火隔墙和耐火极限不低于2.00h的不燃性楼板完全分隔。
|
5.4.10 除商业服务网点外,住宅建筑与其他使用功能的建筑合建时,应符合下列规定: 1 住宅部分与非住宅部分之间,应采用耐火极限不低于2.00h 且无门、窗、洞口的防火隔墙和1.50h 的不燃性楼板完全分隔;当为高层建筑时,应采用无门、窗、洞口的防火墙和耐火极限不低于2.00h 的不燃性楼板完全分隔。建筑外墙上、下层开口之间的防火措施应符合本规范第6.2.5 条的规定; |
合建建筑的住宅部分与非住宅部分之间楼板最低耐火极限统一定为2.00h,不再区分高层、非高层 |
4.3.6 医疗建筑中住院病房的布置和分隔应符合下列规定: 1 不应布置在地下或半地下; 2 对于三级耐火等级建筑,应布置在首层或二层; 3 建筑内相邻护理单元之间应采用耐火极限不低于2.00h的防火隔墙和甲级防火门分隔。 |
5.4.5 医院和疗养院的住院部分不应设置在地下或半地下。 医院和疗养院的住院部分采用三级耐火等级建筑时,不应超过2 层;采用四级耐火等级建筑时,应为单层;设置在三级耐火等级的建筑内时,应布置在首层或二层;设置在四级耐火等级的建筑内时,应布置在首层。 医院和疗养院的病房楼内相邻护理单元之间应采用耐火极限不低于2.00h 的防火隔墙分隔,隔墙上的门应采用乙级防火门,设置在走道上的防火门应采用常开防火门。 |
护理单元之间隔墙门由乙级防火门改为甲级防火门 |
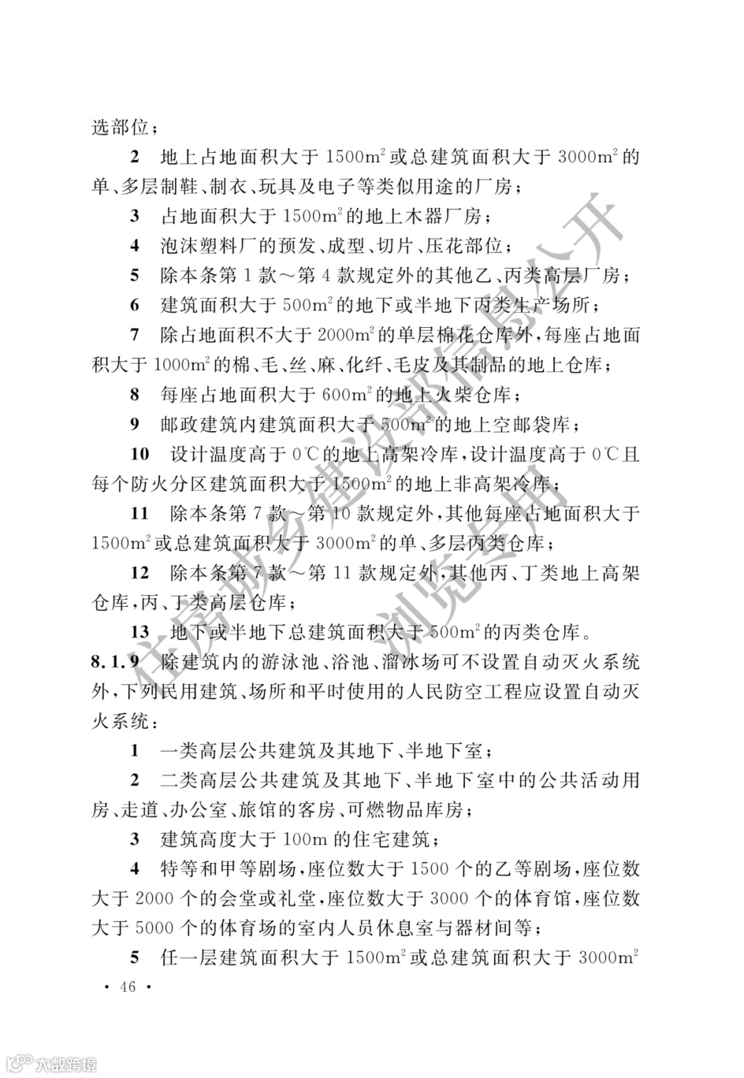
5.2.1 下列工业建筑的耐火等级应为一级: 1 建筑高度大于50m的高层厂房; 2 建筑高度大于32m的高层丙类仓库,储存可燃液体的多层丙类仓库,每个防火分隔间建筑面积大于3000m²的其他多层丙类仓库; |
3.2.2 高层厂房,甲、乙类厂房的耐火等级不应低于二级,建筑面积不大于300m2的独立甲、乙类单层厂房可采用三级耐火等级的建筑。 3.2.7 高架仓库、高层仓库、甲类仓库、多层乙类仓库和储存可燃液体的多层丙类仓库,其耐火等级不应低于二级。 |
增加了一级耐火等级的工业建筑要求 |
5.3.2 下列民用建筑的耐火等级不应低于二级: 1 二类高层民用建筑; 2 一层和一层半式民用机场航站楼; 3 总建筑面积大于1500m²的单、多层人员密集场所;
|
5.1.3民用建筑的耐火等级应根据其建筑高度、使用功能、重要性和火灾扑救难度等确定,并应符合下列规定: 1 地下或半地下建筑(室)和一类高层建筑的耐火等级不应低于一级; 2 单、多层重要公共建筑和二类高层建筑的耐火等级不应低于二级。 |
“重要公共建筑”改为“人员密集场所” |
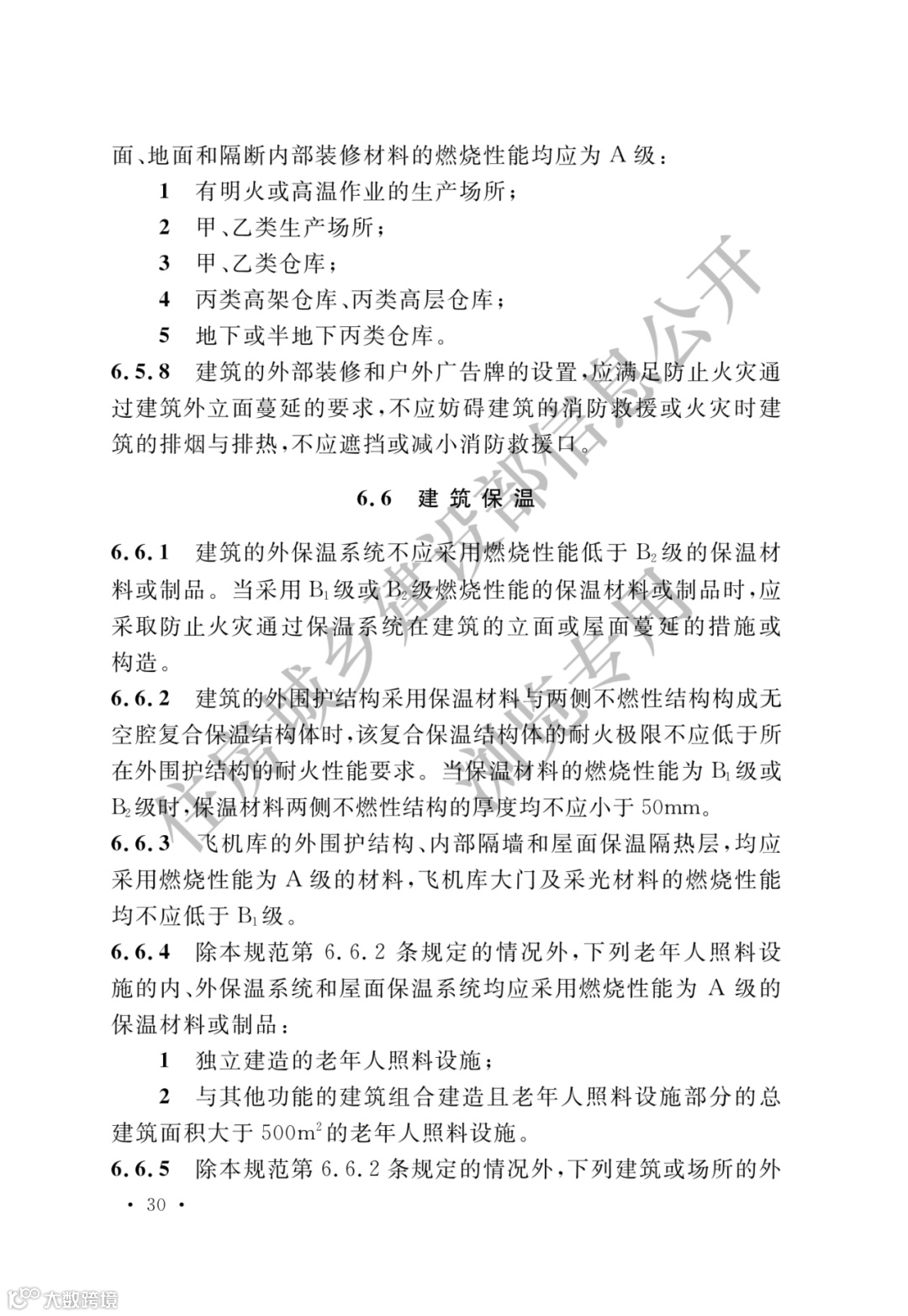
5.3.3 除本规范第5.3.1条、第5.3.2条规定的建筑外,下列民用建筑的耐火等级不应低于三级: 1 城市和镇中心区内的民用建筑; 2 老年人照料设施、教学建筑、医疗建筑。 |
5.1.3A 除木结构建筑外,老年人照料设施的耐火等级不应低于三级。
|
城市和镇中心区内的民用建筑、教学建筑、医疗建筑的最低耐火等级提高为三级 |
6.4.3 除建筑直通室外和屋面的门可采用普通门外,下列部位的门的耐火性能不应低于乙级防火门的要求,且其中建筑高度大于100m的建筑相应部位的门应为甲级防火门: 1 甲、乙类厂房,多层丙类厂房,人员密集的公共建筑和其他高层工业与民用建筑中封闭楼梯间的门; 2 防烟楼梯间及其前室的门; 3 消防电梯前室或合用前室的门; 4 前室开向避难走道的门; 5 地下、半地下及多、高层丁类仓库中从库房通向疏散走道或疏散楼梯的门; 6 歌舞娱乐放映游艺场所中的房间疏散门; 7 从室内通向室外疏散楼梯的疏散门; 8 设置在耐火极限要求不低于2.00h的防火隔墙上的门。 |
6.4.2 封闭楼梯间除应符合本规范第6.4.1 条的规定外,尚应符合下列规定: 3 高层建筑、人员密集的公共建筑、人员密集的多层丙类厂房、甲、乙类厂房,其封闭楼梯间的门应采用乙级防火门,并应向疏散方向开启;其他建筑,可采用双向弹簧门; 6.4.3 防烟楼梯间除应符合本规范第6.4.1 条的规定外,尚应符合下列规定: 4 疏散走道通向前室以及前室通向楼梯间的门应采用乙级防火门; 6.4.5 室外疏散楼梯应符合下列规定: 4 通向室外楼梯的门应采用乙级防火门,并应向外开启; |
原最低要求乙级防火门的情形,在超高层建筑中统一提高为甲级防火门。 增加了乙级防火门设置场景要求:所有多层丙类厂房、歌舞娱乐场所房间疏散门、设置在耐火极限要求不低于2.00h的防火隔墙上的门。 |
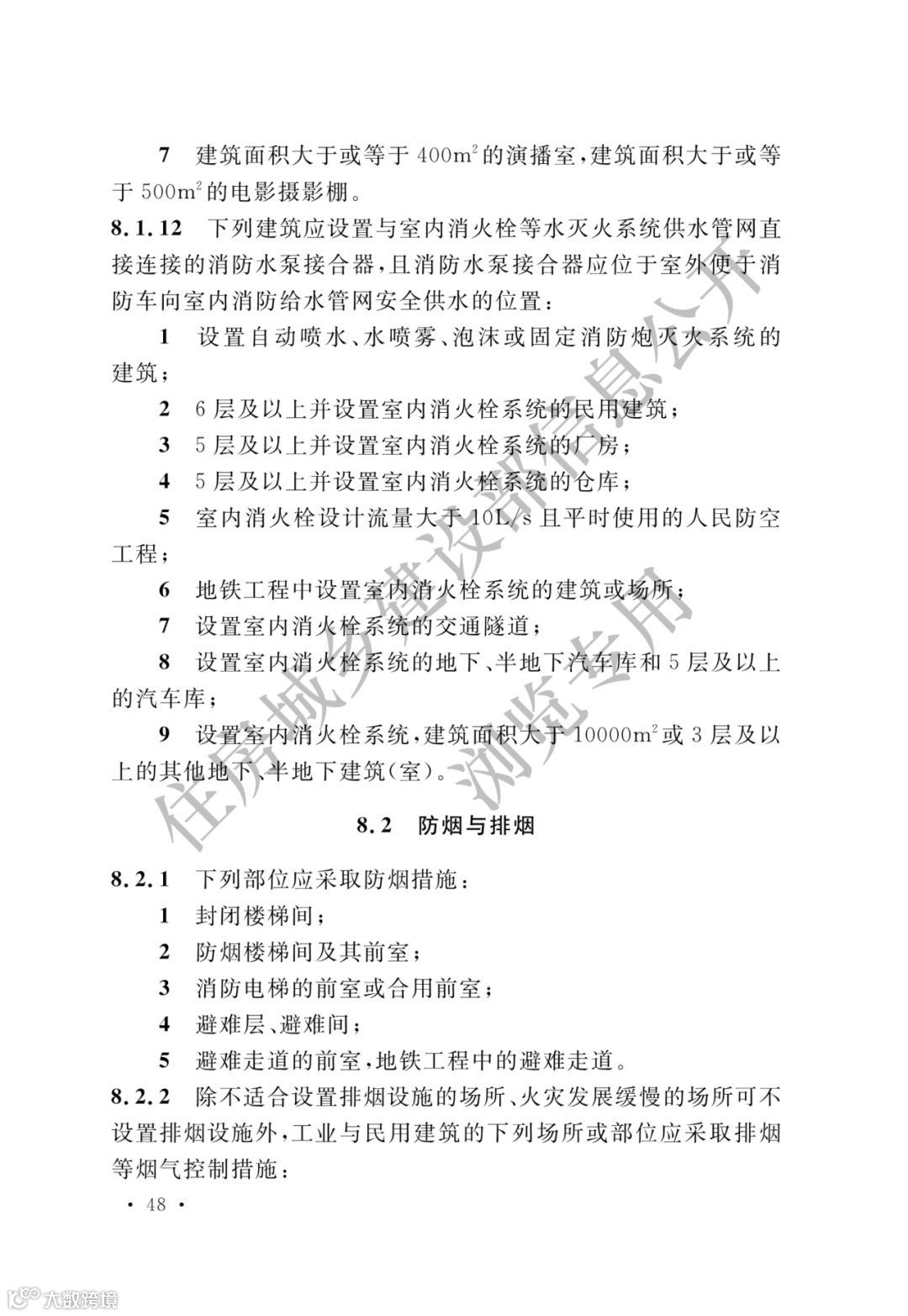
6.4.4 电气竖井、管道井、排烟道、排气道、垃圾道等竖井井壁上的检查门,应符合下列规定: 1 对于埋深大于10m的地下建筑或地下工程,应为甲级防火门; 2 对于建筑高度大于100m的建筑,应为甲级防火门; 3 对于层间无防火分隔的竖井和住宅建筑的合用前室,门的耐火性能不应低于乙级防火门的要求; 4 对于其他建筑,门的耐火性能不应低于丙级防火门的要求,当竖井在楼层处无水平防火分隔时,门的耐火性能不应低于乙级防火门的要求。 |
6.2.9 建筑内的电梯井等竖井应符合下列规定: 1 电梯井应独立设置,井内严禁敷设可燃气体和甲、乙、丙类液体管道,不应敷设与电梯无关的电缆、电线等。电梯井的井壁除设置电梯门、安全逃生门和通气孔洞外,不应设置其他开口; 2 电缆井、管道井、排烟道、排气道、垃圾道等竖向井道,应分别独立设置。井壁的耐火极限不应低于1.00h,井壁上的检查门应采用丙级防火门; |
井壁上的检查门,原只规定了丙级防火门要求,新标增加了乙级防火门、甲级防火门的情形 |
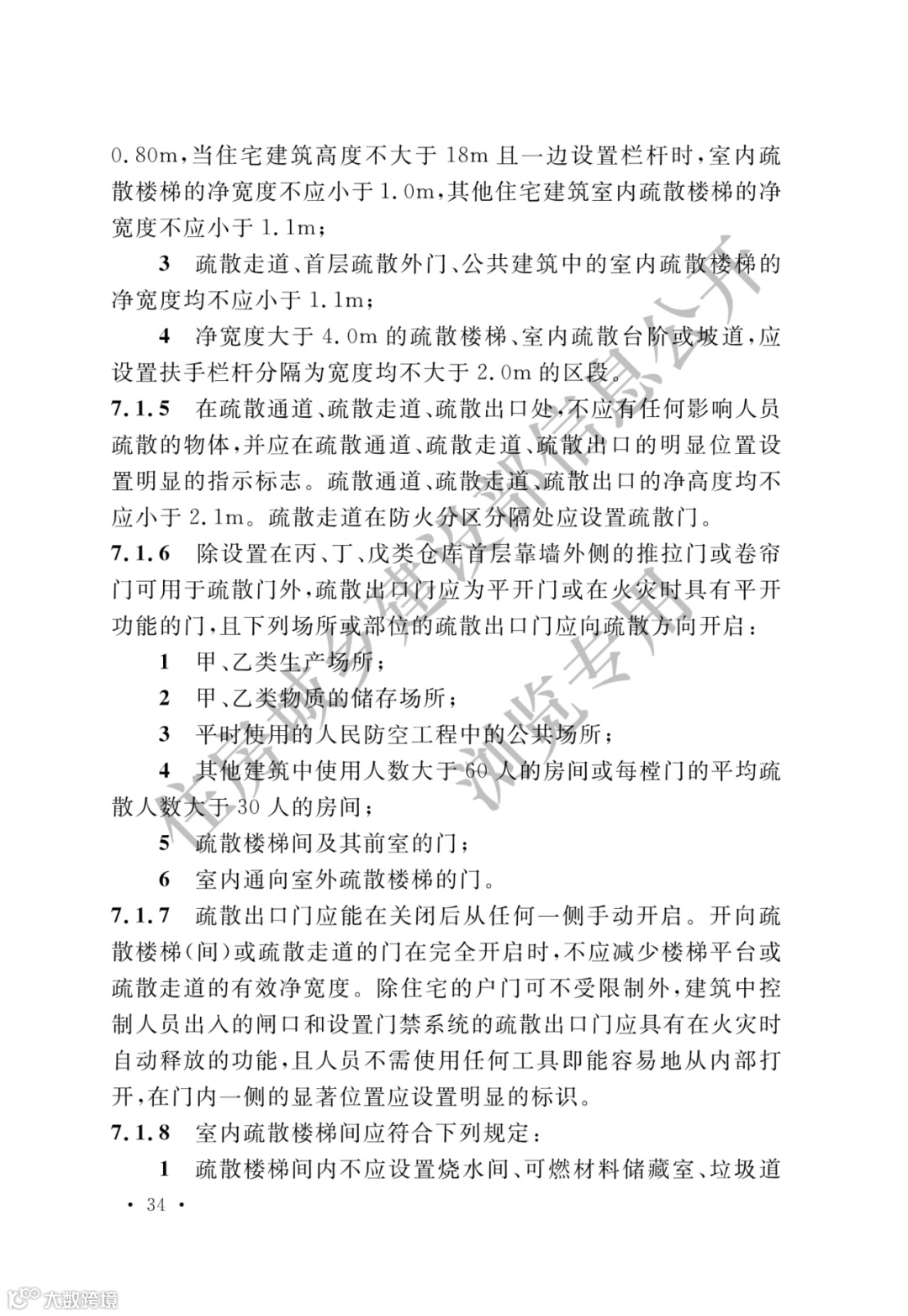
7.1.4 疏散出口门、疏散走道、疏散楼梯等的净宽度应符合下列规定: 1 疏散出口门、室外疏散楼梯的净宽度均不应小于0.80m; 2 住宅建筑中直通室外地面的住宅户门的净宽度不应小于0.80m,当住宅建筑高度不大于18m且一边设置栏杆时,室内疏散楼梯的净宽度不应小于1.0m,其他住宅建筑室内疏散楼梯的净宽度不应小于1.1m; 7.1.5 在疏散通道、疏散走道、疏散出口处,不应有任何影响人员疏散的物体,并应在疏散通道、疏散走道、疏散出口的明显位置设置明显的指示标志。疏散通道、疏散走道、疏散出口的净高度均不应小于2.1m。疏散走道在防火分区分隔处应设置疏散门。 |
5.5.18 除本规范另有规定外,公共建筑内疏散门和安全出口的净宽度不应小于0.90m,疏散走道和疏散楼梯的净宽度不应小于1.10m。 5.5.30 住宅建筑的户门、安全出口、疏散走道和疏散楼梯的各自总净宽度应经计算确定,且户门和安全出口的净宽度不应小于0.90m,疏散走道、疏散楼梯和首层疏散外门的净宽度不应小于1.10m。建筑高度不大于18m 的住宅中一边设置栏杆的疏散楼梯,其净宽度不应小于1.0m。
|
疏散出口门、室外疏散楼梯的净宽度、住宅建筑中直通室外地面的住宅户门的最小净宽度,放低至不应小于0.80m 增加了疏散通道、疏散走道、疏散出口的净高度均不应小于2.1m的要求 |
截至2023年3月,住建部已经发布37本强制性工程建设规范(GB55001~55037),其中1本为征求意见稿,以下为37本规范汇总。
| 国家标准-强制性规范(按编号倒序) | ||
| 点击文件可查看并下载 | ||
| 序号 | 文件名称 | 实施日期 |
| 01 |
|
2023年6月1日 |
| 02 | 《消防设施通用规范》 GB 55036-2022 |
2023年3月1日 |
| 03 | 《住宅项目规范》 GB 55XXX - 2022 |
征求意见 |
| 04 | 《建筑与市政施工现场安全卫生与职业健康通用规范》 GB 55034-2022 |
2023年6月1日 |
| 05 | 《城市轨道交通工程项目规范》 GB 55033-2022 |
2023年3月1日 |
| 06 | 《建筑与市政工程施工质量控制通用规范》 GB 55032-2022 |
2023年3月1日 |
| 07 | 《民用建筑通用规范》 GB 55031-2022 |
2023年3月1日 |
| 08 |
|
2023年4月1日 |
| 09 |
GB 55029-2022 |
2022年10月1日 |
| 10 | 《特殊设施工程项目规范》 GB 55028-2022 |
2022年10月1日 |
| 11 | 《城乡排水工程项目规范》 GB 55027-2022 |
2022年10月1日 |
| 12 | 《城市给水工程项目规范》 GB 55026-2022 |
2022年10月1日 |
| 13 | 《宿舍、旅馆建筑项目规范》 GB 55025-2022 |
2022年10月1日 |
| 14 | 《建筑电气与智能化通用规范》 GB 55024-2022 |
2022年10月1日 |
| 15 | 《施工脚手架通用规范》 GB 55023-2022 |
2022年10月1日 |
| 16 | 《既有建筑维护与改造通用规范》 GB 55022-2021 |
2022年4月1日 |
| 17 |
GB 55021-2021 |
2022年4月1日 |
| 18 |
GB 55020-2021 |
2022年4月1日 |
| 19 |
GB 55019-2021 |
2022年4月1日 |
| 20 | 《工程测量通用规范》 GB 55018-2021 |
2022年4月1日 |
| 21 | 《工程勘察通用规范》 GB 55017-2021 |
2022年4月1日 |
| 22 | 《建筑环境通用规范》 GB 55016-2021 |
2022年4月1日 |
| 23 | 《建筑节能与可再生能源利用通用规范》 GB 55015-2021 |
2022年4月1日 |
| 24 | 《园林绿化工程项目规范》 GB 55014-2021 |
2022年1月1日 |
| 25 | 《市容环卫工程项目规范》 GB 55013-2021 |
2022年1月1日 |
| 26 | 《生活垃圾处理处置工程项目规范》 GB 55012-2021 |
2022年1月1日 |
| 27 | 《城市道路交通工程项目规范》 GB 55011-2021 |
2022年1月1日 |
| 28 | 《供热工程项目规范》 GB 55010-2021 |
2022年1月1日 |
| 29 | 《燃气工程项目规范》 GB55009-2021 |
2022年1月1日 |
| 30 | 《混凝土结构通用规范》 GB 55008-2021 |
2022年4月1日 |
| 31 | 《砌体结构通用规范》 GB55007-2021 |
2022年1月1日 |
| 32 | 《钢结构通用规范》 GB 55006-2021 |
2022年1月1日 |
| 33 | 《木结构通用规范》 GB55005-2021 |
2022年1月1日 |
| 34 | 《组合结构通用规范》 GB55004-2021 |
2022年1月1日 |
| 35 | 《建筑与市政地基基础通用规范》 GB55003-2021 |
2022年1月1日 |
| 36 | 《建筑与市政工程抗震通用规范》 GB55002-2021 |
2022年1月1日 |
| 37 | 《工程结构通用规范》 GB 55001-2021 |
2022年1月1日 |

现批准《建筑防火通用规范》为国家标准,编号为GB 55037-2022,自2023年6月1日起实施。本规范为强制性工程建设规范,全部条文必须严格执行。现行工程建设标准中有关规定与本规范不一致的,以本规范的规定为准。同时废止下列工程建设标准相关强制性条文:
一、《建筑设计防火规范》GB 50016-2014(2018年版)第3.2.2、3.2.3、3.2.4、3.2.7、3.2.9、3.2.15、3.3.1、3.3.2、3.3.4、3.3.5、3.3.6(2)、3.3.8、3.3.9、3.4.1、3.4.2、3.4.4、3.4.9、3.5.1、3.5.2、3.6.2、3.6.6、3.6.8、3.6.11、3.6.12、3.7.2、3.7.3、3.7.6、3.8.2、3.8.3、3.8.7、4.1.2、4.1.3、4.2.1、4.2.2、4.2.3、4.2.5(3、4、5、6)、4.3.1、4.3.2、4.3.3、4.3.8、4.4.1、4.4.2、4.4.5、5.1.3、5.1.3A、5.1.4、5.2.2、5.2.6、5.3.1、5.3.2、5.3.4、5.3.5、5.4.2、5.4.3、5.4.4(1、2、3、4)、5.4.4B、5.4.5、5.4.6、5.4.9(1、4、5、6)、5.4.10(1、2)、5.4.11、5.4.12、5.4.13(2、3、4、5、6)、5.4.15(1、2)、5.4.17(1、2、3、4、5)、5.5.8、5.5.12、5.5.13、5.5.15、5.5.16(1)、5.5.17、5.5.18、5.5.21(1、2、3、4)、5.5.23、5.5.24、5.5.25、5.5.26、5.5.29、5.5.30、5.5.31、6.1.1、6.1.2、6.1.5、6.1.7、6.2.2、6.2.4、6.2.5、6.2.6、6.2.7、6.2.9(1、2、3)、6.3.5、6.4.1(2、3、4、5、6)、6.4.2、6.4.3(1、3、4、5、6)、6.4.4、6.4.5、6.4.10、6.4.11、6.6.2、6.7.2、6.7.4、6.7.4A、6.7.5、6.7.6、7.1.2、7.1.3、7.1.8(1、2、3)、7.2.1、7.2.2(1、2、3)、7.2.3、7.2.4、7.3.1、7.3.2、7.3.5(2、3、4)、7.3.6、8.1.2、8.1.3、8.1.6、8.1.7(1、3、4)、8.1.8、8.2.1、8.3.1、8.3.2、8.3.3、8.3.4、8.3.5、8.3.7、8.3.8、8.3.9、8.3.10、8.4.1、8.4.3、8.5.1、8.5.2、8.5.3、8.5.4、9.1.2、9.1.3、9.1.4、9.2.2、9.2.3、9.3.2、9.3.5、9.3.8、9.3.9、9.3.11、9.3.16、10.1.1、10.1.2、10.1.5、10.1.6、10.1.8、10.1.10(1、2)、10.2.1、10.2.4、10.3.1、10.3.2、10.3.3、11.0.3、11.0.4、11.0.7(2、3、4)、11.0.9、11.0.10、12.1.3、12.1.4、12.3.1、12.5.1、12.5.4条(款)。
二、《农村防火规范》GB 50039-2010第1.0.4、3.0.2、3.0.4、3.0.9、3.0.13、5.0.5、5.0.11、5.0.13、6.1.12、6.2.1(2)、6.2.2(3)、6.3.2(1、4)、6.4.1、6.4.2、6.4.3条(款)。
三、《汽车库、修车库、停车场设计防火规范》GB 50067-2014第3.0.2、3.0.3、4.1.3、4.2.1、4.2.4、4.2.5、4.3.1、5.1.1、5.1.3、5.1.4、5.1.5、5.2.1、5.3.1、5.3.2、6.0.1、6.0.3、6.0.6、6.0.9、7.1.4、7.1.5、7.1.8、7.1.15、7.2.1、8.2.1、9.0.7条。
四、《人民防空工程设计防火规范》GB 50098-2009第3.1.2、3.1.6(1、2)、3.1.10、4.1.1(5)、4.1.6、4.3.3、4.3.4、4.4.2(1、2、4、5)、5.2.1、6.1.1、6.4.1、6.5.2、7.2.6、7.8.1、8.1.2、8.1.5(1、2)、8.1.6、8.2.6条(款)。
五、《石油化工企业设计防火标准》GB 50160-2008(2018年版)第4.1.6、4.1.8、4.1.9、4.2.12、4.4.6、5.1.3、5.2.1、5.2.7、5.2.16、5.2.18(2、3、5)、5.3.3(1、2)、5.3.4、5.5.1、5.5.2、5.5.12、5.5.13、5.5.14、5.5.17、5.5.21(1、2)、5.6.1、6.2.6(1、2、3、4)、6.2.8、6.3.2(1、2、4)、6.3.3、6.4.1(2、3)、6.4.2(6)、6.4.3(1、2)、6.4.4(1)、6.5.1(2)、6.6.3、6.6.5、7.1.4、7.2.2、7.2.16、7.3.3、8.3.1、8.3.8、8.4.5(1)、8.7.2(1、2)、8.10.1、8.10.4(1、2、3)、8.12.1、8.12.2(1)、9.1.4、9.2.3(1)、9.3.1条(款)。
六、《石油天然气工程设计防火规范》GB 50183-2004第3.1.1(1、2、3)、3.2.2、3.2.3、4.0.4、5.1.8(4)、5.2.1、5.2.2、5.2.3、5.2.4、5.3.1、6.1.1、6.4.1、6.4.8、6.5.7、6.5.8、6.7.1、6.8.7、7.3.2、7.3.3、8.3.1、8.4.2、8.4.3、8.4.5、8.4.6、8.4.7、8.4.8、8.5.4、8.5.6、8.6.1、9.1.1、9.2.2、9.2.3、10.2.2条(款)。
七、《建筑内部装修设计防火规范》GB 50222-2017第4.0.1、4.0.2、4.0.3、4.0.4、4.0.5、4.0.6、4.0.8、4.0.9、4.0.10、4.0.11、4.0.12、4.0.13、4.0.14、5.1.1、5.2.1、5.3.1、6.0.1、6.0.5条。
八、《火力发电厂与变电站设计防火标准》GB 50229-2019第3.0.1、3.0.9、4.0.15、5.1.1、5.1.2、5.1.3、5.2.5、5.3.7、6.2.4、6.4.8、6.4.17、6.5.2(1、2、3、4、9)、6.7.3、6.7.6、6.8.4、6.8.7、6.8.8、6.8.11、6.8.12、7.1.4、7.3.1、7.5.3、7.6.4、7.13.7、8.1.2、9.1.1、9.1.2、9.1.4、9.1.5、9.2.1、10.1.1、10.2.1、10.2.2、10.5.3、11.1.1、11.1.5、11.1.7、11.2.8、11.2.9、11.5.11、11.5.17、11.6.1、11.6.2、11.7.1(1、2、3、4)条(款)。
九、《消防通信指挥系统设计规范》GB 50313-2013第4.1.1(1、2、3、5)、4.2.1(1、2、3)、4.2.2(1)、4.3.1(1、5、6、7)、4.4.3(1、2、4、5)、5.11.1(1)、5.11.2(3、4)条(款)。
十、《飞机库设计防火规范》GB 50284-2008第3.0.2、3.0.3、4.1.4、4.2.2、4.3.1、5.0.1、5.0.2、5.0.5、5.0.8、9.1.1、9.1.2、9.2.1、9.2.2、9.2.3、9.3.1、9.3.4(1、2)、9.3.6、9.4.2、9.4.3、9.5.4条(款)。
十一、《储罐区防火堤设计规范》GB 50351-2014第3.1.2、3.1.7条。
十二、《建筑内部装修防火施工及验收规范》GB 50354-2005第2.0.4、2.0.5、2.0.6、2.0.7、2.0.8、3.0.4、4.0.4、5.0.4、6.0.4、7.0.4、8.0.2、8.0.6条。
十三、《煤矿井下消防、洒水设计规范》GB 50383-2016第3.1.1、3.1.2(2、4、5)、4.2.3(1)、4.2.4、5.1.3、5.2.1、5.2.2(1、2、3)、5.2.3、5.2.6、5.4.1、5.4.3、6.1.1、6.3.1、9.1.1(3)、9.3.2、10.0.9条(款)。
十四、《消防通信指挥系统施工及验收规范》GB 50401-2007第4.1.1、4.7.2条。
十五、《钢铁冶金企业设计防火标准》GB 50414-2018第4.3.3、4.3.4、5.2.1、5.3.1、6.1.6、6.4.1(3)、6.7.3、6.7.6、6.10.3、6.13.1、9.0.5、10.5.4条(款)。
十六、《纺织工程设计防火规范》GB 50565-2010第4.1.4、4.1.7、4.2.10、5.1.3、5.1.4、5.1.5、5.1.6、5.1.8、5.2.1、5.2.2、5.2.5、5.2.9、5.2.12、5.4.2、6.1.1、6.2.2、6.4.1、6.5.2、6.6.2(1)、7.3.1、7.4.1、7.4.3(2)、7.5.1(1、3、4)、7.5.2、7.5.3、8.0.3、9.1.1(1)、9.2.3、9.2.4、9.2.10(1)、9.2.13、10.1.3(1、2)、10.1.4、10.1.6(2、3)、10.1.7、10.1.8、10.2.1条(款)。
十七、《有色金属工程设计防火规范》GB 50630-2010第4.2.3(2)、4.5.5(7、9、11)、4.5.6(1、2)、4.6.5(1、2、3)、4.6.6(3、5)、4.8.7、5.3.1、5.3.4(2)、6.2.2、8.4.2、10.3.6、10.4.3条(款)。
十八、《酒厂设计防火规范》GB 50694-2011第3.0.1、4.1.4、4.1.5、4.1.6、4.1.9、4.1.11、4.2.1、4.2.2、4.3.3、5.0.1、5.0.11、6.1.1、6.1.2、6.1.3、6.1.4、6.1.6、6.1.8、6.1.11、6.2.1、6.2.2、6.2.3、7.1.1、7.3.3、8.0.1、8.0.2、8.0.5、8.0.6、8.0.7、9.1.3、9.1.5、9.1.7、9.1.8条。
十九、《建设工程施工现场消防安全技术规范》GB 50720-2011第3.2.1、4.2.1(1)、4.2.2(1)、4.3.3、5.1.4、5.3.5、5.3.6、5.3.9、6.2.1、6.2.3、6.3.1(3、5、9)、6.3.3(1)条(款)。
二十、《核电厂常规岛设计防火规范》GB 50745-2012第3.0.1、5.1.1、5.1.5、5.3.2、6.3.2、7.1.2、7.2.1、7.3.3、7.5.5、8.1.1、8.1.6、8.2.15、8.4.4条。
二十一、《水电工程设计防火规范》GB 50872-2014第3.0.3、5.1.2、5.1.3、5.2.1、6.1.2、6.4.1、7.0.4、8.0.3、8.0.5、9.0.7、10.0.9、11.2.2、11.2.5、11.3.1、11.3.2、12.1.1、12.1.3、12.1.10、12.1.11、12.2.1、12.2.2、12.3.1、12.3.2(1)、13.1.1、13.1.2、13.2.1条(款)。
二十二、《防火卷帘、防火门、防火窗施工及验收规范》GB 50877-2014第3.0.7、4.1.1、4.2.1、4.3.1、4.4.1、5.1.2、5.2.9、7.1.1条。
二十三、《水利工程设计防火规范》GB 50987-2014第4.1.1、4.1.2、6.1.3、6.1.4、10.1.2条。
二十四、《城市消防站设计规范》GB 51054-2014第3.0.9、4.1.7、4.2.2、4.2.8、4.2.9(8、9)、4.15.2、5.1.10(3、6)、6.5.4条(款)。
二十五、《煤炭矿井设计防火规范》GB 51078-2015第3.1.1、3.1.3、3.1.4(1、2)、3.2.1(2)、3.2.4(2)、3.3.3(3)、4.1.2(1)、4.3.1(1、2)、5.2.1条(款)。
二十六、《城市消防规划规范》GB 51080-2015第4.1.5条。
二十七、《民用机场航站楼设计防火规范》GB 51236-2017第3.2.1、3.3.9、3.3.10、3.4.1、3.4.8、3.5.5、3.5.6、3.5.7条。
二十八、《建筑钢结构防火技术规范》GB 51249-2017第3.1.1、3.1.2、3.1.3、3.2.1条。
二十九、《精细化工企业工程设计防火标准》GB 51283-2020第4.1.5、4.2.9、4.3.2、4.3.3、5.1.6、5.3.3(1、2)、5.5.1、5.5.2、6.4.1(1)、6.4.2(1)、7.1.4、7.2.2、7.3.4(1、2、3)、8.1.2、10.1.1、10.2.5条(款)。
三十、《地铁设计防火标准》GB 51298-2018第4.1.1、4.1.4、4.1.5、5.1.1、5.1.4、5.1.11、5.4.2、5.4.3、5.5.5、8.4.7、9.5.4、11.1.1、11.1.5条。
三十一、《灾区过渡安置点防火标准》GB 51324-2019第3.0.2、4.1.2、5.1.3、5.2.4、5.2.5、5.2.9、5.3.1、5.3.6、5.3.7条。
三十二、《煤化工工程设计防火标准》GB 51428-2021第4.1.5、4.1.6、4.2.5、5.1.1、6.3.8、7.1.6、7.2.2、7.2.3、7.2.18、8.0.1、8.0.6、8.0.7、8.0.8、9.7.1、10.1.3、10.2.3、10.3.5(5)条(款)。
本规范在住房和城乡建设部门户网站(www.mohurd.gov.cn)公开,并由住房和城乡建设部标准定额研究所组织中国计划出版社有限公司出版发行。
住房和城乡建设
2022年12月27日
▲上下滑动查看全部
长按下方二维码→识别关注






































































