
来源:四川省住建厅、各省市住建部门,整理:度川管理研究部,转载请注明!
近日,四川省住房和城乡建设厅、四川省人力资源和社会保障厅印发《四川省建设工程技术人员职称申报评审基本条件》。
自2023年5月23日起执行,有效期为5年。
第十七条 取得重大基础研究和前沿技术突破、解决重大工程建设难题,在建设工程专业技术岗位上业绩和成果特别突出,作出重大贡献,且具备下列条件之一的主要人员,可不受学历、资历、层级限制,破格申报评审正高级工程师:
(一)获得与本专业有关的国家科技进步奖二等奖以上1项,或国家技术发明奖二等奖以上1项,或中国专利银奖以上1项。
(二)获得与本专业有关的省(部)级科技进步奖一等奖1项或二等奖2项,或省(部)级技术发明奖一等奖1项或二等奖2项,或四川省专利一等奖1项或二等奖2项。
(三)获得建设工程项目国家或省级奖项3项。
(四)获得与本专业有关的发明专利3项以上,经推广应用取得显著经济、社会效益,创造税收在3000万元以上。
(五)获得世界技能大赛金牌,或中华技能大奖,或享受国务院政府特殊津贴的高技能人才,或担任世界技能大赛金奖选手技术指导专家组组长(教练组组长)。
第十六条 从事建设工程专业技术工作,确有真才实学、成绩显著、贡献突出,且具备下列条件之一的主要人员,可不受学历、资历、层级限制,破格申报评审高级工程师:
(一)获得与本专业有关的省(部)级科技进步奖二等奖以上1项,或省(部)级技术发明奖二等奖以上1项,或四川省专利奖二等奖以上2项,或四川省专利奖创新创业奖3项。
(二)获得建设工程项目国家或省级奖项2项。
(三)获得世界技能大赛铜牌以上奖励,或获得国家级一类技能竞赛前5名(双人赛项前3名、三人赛项前2名),或天府质量奖(个人)、中国质量提名奖(个人),或担任国家级技能大师工作室负责人,或全国技术能手、天府工匠、四川技能大师。
(四)完成工程建设国家级工法2项,或工程建设省级工法4项;起草国家或行业标准(规范、设计图集)2项,或地方标准(规范、设计图集)3项。
(五)获得与本专业有关的发明专利2项以上,经推广应用取得显著经济、社会效益,创造税收在1000万元以上。
(六)主持与本专业有关的省级科研项目(课题)2项以上,取得显著经济效益和社会效益,并累计实现税收500万元以上。
第九条 任现职期间,符合下列条件之一,且年度考核均为称职(合格)以上的专业技术人才,可提前1年申报高一级职称:
(一)参加援藏援彝服务期满1年以上,工作成效显著的。
(二)“四大片区”外的专业技术人员参加“四大片区”服务满1年,或与“四大片区”企事业单位建立3年以上支援服务关系,或参加精准脱贫、乡村振兴工作,成绩突出,并受到省、市(州)、县(市、区)党委、政府及其部门表彰的。
(三)获得建设工程类工程硕士专业学位的工程技术人才。
(四)在基层工作的普通高校毕业生,首次申报评审职称的。
同时符合两项以上条件的,提前申报年限不能累计计算。
第十条 在基层从事建设工程专业技术工作,且年度考核均为称职(合格)以上的专业技术人才,累计工作满15年的可降低一个学历等次申报评审中级职称,累计工作满25年的可降低一个学历等次申报评审高级职称。
第十一条 工程技术领域实行专业技术职业资格考试的专业,不再开展相应层级的职称评审。建设工程技术人才取得的专业技术工程领域职业资格,可对应相应层级的职称,并可作为申报相关或相近职称专业高一级职称的条件。职业资格分级设置的,其初级(二级)、中级(一级)、高级分别对应职称的初级、中级、高级,未分级设置的一般对应中级职称,国家和我省另有规定的依规执行。以职业资格申报的企业人员需在本单位注册且聘任对应专业技术岗位,事业单位人员需聘任对应专业技术岗位。
第十九条 申报建设工程中级、高级职称的人员须分别按照以下规定参加现场答辩:
(一)申报中级职称有下列情况之一的:
1.非本专业学历;
2.破格申报;
3.取得建设工程领域职业资格,对应申报中级职称;
4.高技能人才申报中级职称;
5.中级职称评审委员会及专业组根据申报人员情况认为需要参加现场答辩。
(二)申报高级职称实行全员答辩。
多地明确:这些人员可直接申报高级/正高级职称评审!

4月13日,西藏住建厅印发《西藏自治区建设工程系列职称评价标准(试行)》(修订稿),本标准自公布之日起施行。
第十一条 高级工程师认定条件
通过“定向评价、定向使用”的方式参加职称评审的专业技术人员,具备博士学位,在艰苦边远地区、基层一线和边境县从事建设工程相应专业技术工作,工作试用期满考察合格后,即可认定相应专业高级工程师资格。
第二十五条 破格申报高级工程师职称,须由2名本专业或相近专业正高级工程师或同等职称推荐,并具备下列条件之一:
(一)获得国家级科学技术奖二等奖及以上的前3位人员;
(二)获得自治区级发明奖、科技进步奖二等奖排名前2位人员;
(三)主持完成的项目获得西藏自治区建设工程雪莲杯;
(四)主持完成的项目获得西藏自治区安全文明标准化工地;
(五)获得自治区人民政府认定的高技能领军人才;
(六)获得自治区级政府特殊津贴的高技能人才;
(七)独立或作为第一发明人取得发明专利1项及以上,并取得较大社会影响和经济效益。
第二十六条 破格申报正高级工程师职称,须由2名本专业或相近专业正高级工程师或同等职称推荐,并具备下列条件之一:
(一)获得国家级科学技术奖一等奖的前3位人员;
(二)获自治区级发明奖、科技进步奖一等奖的前2位人员;
(三)获得中华技能大奖、全国技术能手荣誉;
(四)担任国家级技能大师工作室负责人;
(五)获得国家级政府特殊津贴的高技能人才;
(六)独立取得发明专利1项及以上,或合作取得发明专利2项及以上(排名前三位),并取得显著社会影响和经济效益。
第三十六条 取得一级注册建造师、一级注册造价工程师、一级注册建筑师、勘察设计类工程师(一级和未分级设置)、注册城乡规划师、监理工程师和工程咨询(投资)等职(执)业资格的专业技术人员,即可认定其具备建设工程系列相应专业的工程师职称,并可作为申报晋升建设工程系列相应专业高一级职称的条件。
取得二级注册建造师、二级注册造价工程师、二级注册建筑师和二级注册结构工程师等职(执)业资格的专业技术人员,即可认定其具备建设工程系列相应专业的助理工程师职称,并可作为申报晋升建设工程系列相应专业高一级职称的条件。
第三十七条 取得的职(执)业资格证书可作为单位聘任相应专业技术职务的依据,不需办理确认手续或换发职称资格证书。用人单位根据工作需要,在本单位结构比例内,按照相应专业岗位任职条件、聘任程序和相关专业技术人员职务试行条例,通过竞聘上岗的方式择优聘任。符合晋升高一级职称条件的,按要求进行申报,其任职起算时间按国家、自治区现有关政策执行。


近日,新疆自治区人社厅发布《关于印发<新疆维吾尔自治区职称评审管理办法》>的通知》,本办法自2023年2月1日起执行,明确:
取得重大基础研究和前沿技术突破、解决重大工程技术难题,在经济社会各项事业发展中做出重大贡献的专业技术人才,可以直接申报高级职称评审。
对引进的海外高层次人才和急需紧缺人才,可以合理放宽资历、年限、逐级申报等条件限制。
对长期在艰苦边远地区和基层一线工作、做出实绩的专业技术人才,适当放宽学历和任职年限要求。
1月9日,辽宁省住建厅发布《关于印发《辽宁省工程系列建设行业职称评审标准条件》的通知》,自发布之日起实施。部分人员可破格申报评审工程师、高级工程师、正高级工程师;直接申报高级职称评审。
对于取得重大基础研究和前沿技术突破、解决重大工程技术难题,在本省建设事业发展中做出重大贡献的专业技术人才,可以直接申报高级职称评审。
1、对于不具备规定学历(学位)要求,但取得助理工程师资格
满4年;或具备规定学历(学位)要求,取得助理工程师资格满3年,在达到正常晋升专业技术理论要求、工作经历与能力要求的同时,工作业绩和成果要求须具备下列2项以上条件(前4项至少满足1项),可破格申报工程师资格:
(1)市(厅)级科学技术奖三等奖1项以上,或相当奖励项目的额定人员。
(2)省(部)级优秀勘察设计奖二等奖1项以上,副省级市优秀勘察设计奖一等奖1项以上,市(厅)级优秀勘察设计奖一等奖2项以上,或相当奖励项目的额定人员。
(3)作为主要参与人员(项目负责人、技术负责人、质量检查员)获得1项以上省、国家级优质工程奖或2项以上市优质工程奖。
(4)在应对涉及社会公共安全突发事件中做出突出贡献并获得市级以上表彰奖励。
(5)撰写公开出版的本专业或相近专业著作(译著)、教材5万字以上。
(6)作为第一作者或通讯作者在具有CN和ISSN刊号的正规刊物上发表本专业或相近专业论文3篇以上。
2、对于不具备规定学历(学位)要求,但取得工程师资格满5年;或具备规定学历(学位)要求,取得工程师资格满3年,在达到正常晋升专业技术理论要求、工作经历与能力要求的同时,工作业绩和成果须具备下列2项以上条件(前5项至少满足1项),可破格申报高级工程师资格:
(1)国家、省(部)级科学技术奖或相当奖励项目三等奖1项以上的额定人员。
(2)副省级市科学技术奖二等奖1项以上或三等奖2项以上,或市级科学技术奖一等奖1项以上(含二等奖2项以上),或相当奖励项目的额定人员。
(3)国家级优秀工程勘察设计奖一等奖1项以上或二等奖2项以上;或省级以上优秀工程勘察设计奖一等奖2项以上。
(4)作为主要参与人员(项目负责人、技术负责人)获得国家级优质工程奖1项以上,或省级优质工程奖2项以上。
(5)在应对涉及社会公共安全突发事件中做出突出贡献并获得市厅级以上表彰奖励。
(6)撰写公开出版的本专业或相近专业著作(译著)10万字以上。
(7)在具有CN和ISSN刊号的正规刊物上本专业或相近专业发表论文5篇以上(其中至少3篇为第一作者或通讯作者)。
(8)作为第一作者或通讯作者在中文核心期刊发表本专业或相近专业论文1篇以上。
(9)作为第一作者或通讯作者在SCI、EI检索的期刊发表本专业或相近专业论文1篇以上。
3、对于不具备规定学历(学位)要求,但取得高级工程师资格满5年;或具备规定学历(学位)要求,取得高级工程师资格满3年,在达到正常晋升的专业技术理论要求、工作经历与能力要求的同时,工作业绩和成果符合下列条件之一,可破格申报正高级工程师资格:
(1)获国家科学技术奖的额定人员。
(2)获得省(部)级科学技术奖二等奖1项以上或三等奖2项以上和相当奖励项目的额定人员。
(3)获得副省级市科学技术奖一等奖1项以上或二等奖2项以上的额定人员。
(4)主持完成国家级项目或省科技重大专项2项以上;或省(部)级项目或市级科技重大专项(研发)项目3项以上。
(5)在应对涉及社会公共安全突发事件中做出突出贡献并获得省部级以上表彰奖励。

近期,青海省人社厅发布《关于印发<青海省职称评审管理办法>的通知》,自2022年11月10日起施行。明确:
第二十九条 依托“青海省职称申报评审管理信息系统”开展职称申报评审。申报人一般应当按照职称层级逐级申报职称评审。
对于取得重大基础研究和前沿技术突破、解决重大工程技术难题、在经济社会各项事业发展中作出重大贡献的专业技术人才,可直接申报评审高级职称。
按照国家和我省有关政策引进的国内外高层次人才、急需紧缺人才和博士后研究人员,经单位考核合格,根据相关规定认定或直接申报评审相应层级的职称。
长期在艰苦边远地区和基层一线工作的专业技术人才,可适当放宽学历、资历等条件限制,可按照基层倾斜支持政策及相关规定申报省内基层“定向评价、定向使用”职称。
符合高技能人才与专业技术人才贯通条件的,按规定申报相应系列(专业)职称。
符合国家及本省确定的专业技术人才职业资格与职称对应条件的,按有关规定直接认定相应系列和层级的职称、按程序要求申报高一层级职称。
......
人社部:2023年职称评审新政策!
人力资源社会保障部办公厅印发《关于进一步做好职称评审工作的通知》,明确:
持续推动职称评审破“四唯”、立“新标”是进一步深化职称制度改革的重要举措。
2023年6月底前完成各系列评审标准修订工作。
2023年底前,系统梳理本地区设置的职称评审专业,形成职称评审专业目录,向社会公布。
卫生、工程、艺术、中小学教师等实践性强的职称系列不将论文作为职称评审的主要评价指标,评价标准中不得简单设立论文数量、影响因子等硬性要求。
各职称系列逐步将论文“必选”转变为成果“多选”,建立“菜单式”评价指标体系。
推广代表性成果制度,标准开发、技术推广、技术解决方案、创新突破、高质量专利、成果转化、理论文章、智库成果、文艺作品、教案、病历等业绩成果均可作为代表性成果参加职称评审。
对于抄袭、剽窃、不当署名等学术不端行为,撤销取得的职称,记入职称申报评审诚信档案库,情节严重的在一定期限内取消职称及岗位晋升资格。
各职称系列对申报人学历只作基本要求,不具备规定学历但业绩显著、贡献突出的,可由2名以上具备正高级职称的同行专家推荐破格申报,法律法规另有规定的除外。
以国家乡村振兴重点帮扶县为主体,在县以下基层开展职称“定向评价、定向使用”。
由各地单独制定职称评审条件,适当放宽学历、科研要求,主要考察职业道德、实践能力、工作业绩、任务完成情况、群众认可度等内容。
根据单位类型和岗位特点有序下放职称评审权限,向用人单位授予更多的职称评审自主权。
四川原文如下:

各市(州)住房城乡建设行政主管部门、人力资源和社会保障局,省级有关部门,各有关企事业单位:
现将《四川省建设工程技术人员职称申报评审基本条件》印发给你们,请贯彻执行。
四川省住房和城乡建设厅 四川省人力资源和社会保障厅
2023年4月23日
四川省建设工程技术人员职称申报评审基本条件
第一章 总则
第一条 为进一步深化我省职称改革,建立以品德、能力、业绩为导向的建设工程专业技术人才评价标准,根据《关于深化职称制度改革的实施意见》(川委办〔2018〕13号)、《关于深化工程技术人才职称制度改革的指导意见》(人社部发〔2019〕16号)和《四川省工程技术人员职称申报评审基本条件》(川经信规〔2022〕7号)等文件精神,结合我省实际,制定本条件。
第二条 本条件适用于我省从事住房城乡建设工作的在职在岗专业技术人员。
离退休人员、公务员及参照公务员法管理的事业单位人员不得申报参加职称评审。
第三条 建设工程技术人员设初级、中级和高级职称。初级分设员级和助理级,高级分设副高级和正高级。名称依次为技术员、助理工程师、工程师、高级工程师和正高级工程师。
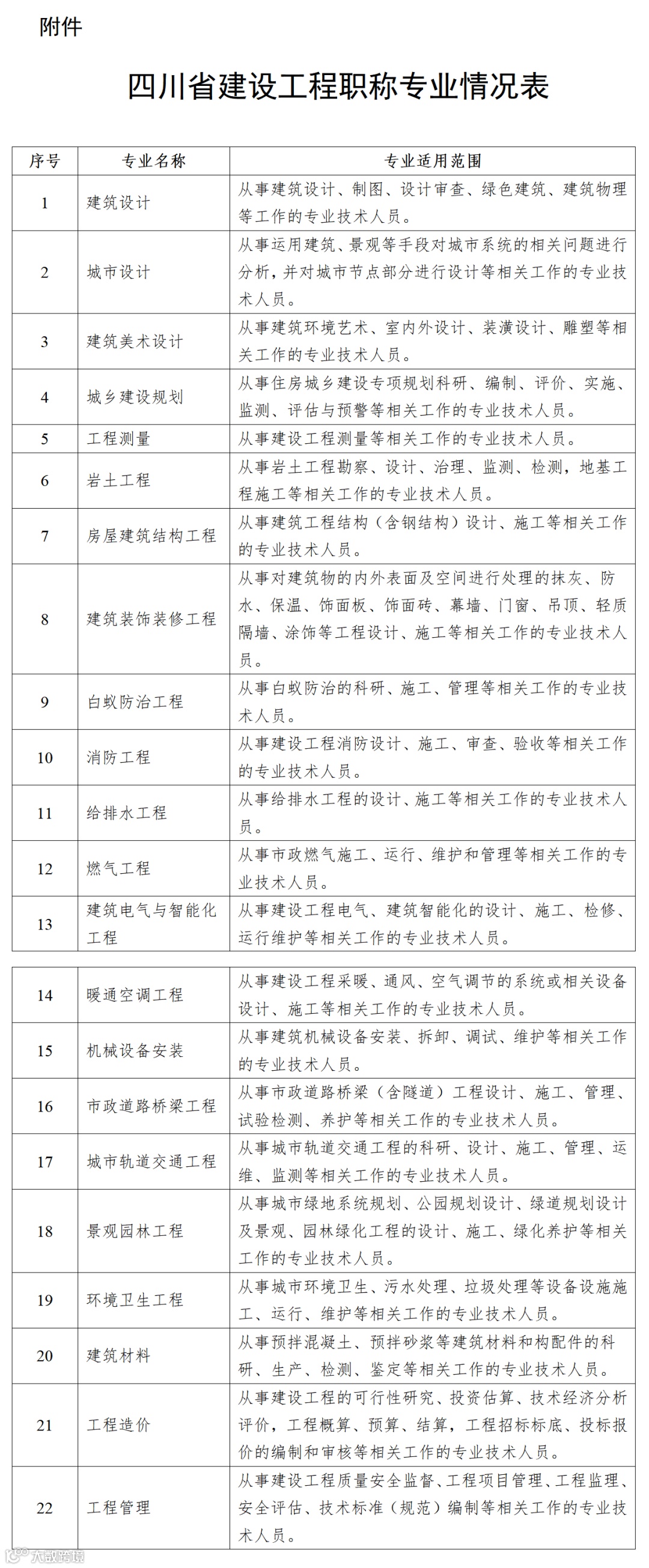
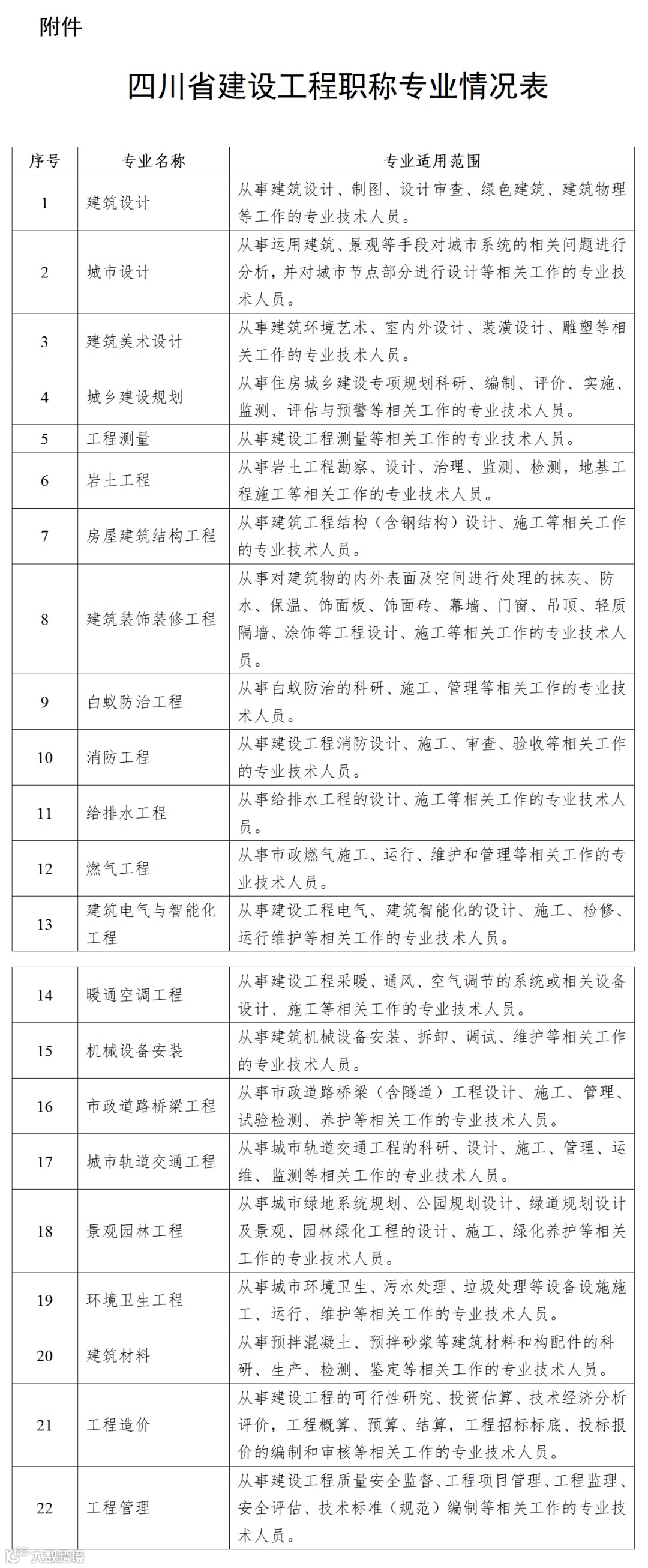
第四条 建设工程职称专业:建筑设计、城市设计、建筑美术设计、城乡建设规划、工程测量、岩土工程、房屋建筑结构工程、建筑装饰装修工程、白蚁防治工程、消防工程、给排水工程、燃气工程、建筑电气与智能化工程、暖通空调工程、机械设备安装、市政道路桥梁工程、城市轨道交通工程、景观园林工程、环境卫生工程、建筑材料、工程造价、工程管理。
以上专业可根据经济社会发展和行业需要,经人力资源社会保障厅同意后,予以动态调整。
第二章 基本申报条件
第五条 思想品德
(一)拥护中国共产党的领导,热爱祖国,遵守中华人民共和国宪法和法律法规。
(二)具有良好的职业道德、敬业精神,作风端正,诚实守信。坚持德才兼备、以德为先。坚持把品德放在专业技术人员评价的首位,重点考察专业技术人员的职业道德和专业技术水平。
(三)遵守单位规章制度和生产操作规程,热爱本职工作,认真履行岗位职责,申报前规定任职年限的年度考核结果均为称职(合格)以上。未建立考核机制的民营企业,由专业技术人员所在单位逐年提供履职情况书面说明。
(四)任现职期间,出现下列情况之一,不得申报或应延迟申报:
1.受到党纪、政务处分或因犯罪受到刑事处罚的专业技术人员,在影响(处罚)期内不得申报。
2.申报人员须对所提交的全部材料真实性负责,在申报评审各阶段发现学历、资历、业绩等弄虚作假,或剽窃他人论文、技术成果等失信行为的,实行“一票否决”,取消评审资格,失信人将被记入四川省建设工程职称申报评审诚信档案,从次年起3年内不得申报。
3.在建设工程质量安全事故或生产经营等活动中造成人员伤亡或重大经济损失,受到相关部门处罚的责任人,在影响(处罚)期内不得申报。
4.申报前规定任职年限的年度考核每出现1次年度考核结果为基本称职(基本合格)及以下者,延迟1年申报。
第六条 学历资历
(一)技术员
符合下列条件之一:
1.具备大学本科学历或学士学位;
2.具备大学专科、中等职业学校毕业学历,在建设工程技术岗位上见习1年期满,经考察合格;
3.技工院校全日制预备技师(技师)、高级工班、中级工班毕业,在建设工程技术技能岗位上见习1年期满,经考察合格。
(二)助理工程师
符合下列条件之一:
1.具备硕士学位或第二学士学位;
2.具备大学本科学历或学士学位,在建设工程技术岗位见习1年期满,经考察合格;
3.具备大学专科学历,取得技术员职称后,从事建设工程技术工作满2年;
4.具备中等职业学校毕业学历,取得技术员职称后,从事建设工程技术工作满4年;
5.技工院校全日制预备技师(技师)毕业,在建设工程技术技能岗位见习1年期满,经考察合格;
6.技工院校全日制高级工班毕业,取得技术员职称后,从事建设工程技术技能工作满2年;
7.技工院校全日制中级工班毕业,取得技术员职称后,从事建设工程技术技能工作满4年;
8.获得高级工职业资格或职业技能等级后从事建设工程技术技能工作满2年,可申报评审相应专业助理工程师。
(三)工程师
符合下列条件之一:
1.具备博士学位;
2.具备硕士学位或第二学士学位,取得助理工程师职称后,从事建设工程技术工作满2年;
3.具备大学本科学历,或学士学位,或大学专科学历,取得助理工程师职称后,从事建设工程技术工作满4年;
4.技工院校全日制预备技师(技师)毕业,取得助理工程师职称后,从事建设工程技术技能工作满4年;
5.技工院校全日制高级工班毕业,取得助理工程师职称后,从事建设工程技术技能工作满4年;
6.获得技师职业资格或职业技能等级后从事建设工程技术技能工作满3年,可申报评审相应专业工程师。
(四)高级工程师
符合下列条件之一:
1.博士后期满合格出站,从事建设工程专业技术工作;
2.具备博士学位,取得工程师职称后,从事建设工程专业技术工作满2年;
3.具备硕士学位,或第二学士学位,或大学本科学历,或学士学位,取得工程师职称后,从事建设工程专业技术工作满5年;
4.技工院校全日制预备技师(技师)毕业,取得工程师职称后,从事建设工程技术技能工作满5年;
5.获得高级技师职业资格或职业技能等级后从事建设工程技术技能工作满4年,可申报评审相应专业高级工程师。
(五)正高级工程师
符合下列条件之一:
1.具备大学本科以上学历或学士以上学位,取得高级工程师职称后,从事建设工程专业技术工作满5年;
2.技工院校全日制预备技师(技师)毕业,取得高级工程师职称后,从事建设工程技术技能工作满5年;
3.获得高级技师职业资格或相应职业技能等级后从事建设工程技术技能工作满10年,可申报评审相应专业正高级工程师。
第七条 专业能力
(一)技术员
1.熟悉本专业基础理论知识和专业技术知识。
2.基本掌握本专业技术(操作)标准、规范、规程。
3.具有完成一般技术辅助性工作的实际能力。
(二)助理工程师
1.掌握本专业基础理论知识和专业技术知识。
2.掌握本专业技术(操作)标准、规范、规程。
3.具有独立完成一般性技术工作的实际能力,能处理本专业范围内一般性技术难题;具备一定的工程技术分析、判断、总结能力,能够撰写技术报告。
4.能够指导技术员工作。
(三)工程师
1.熟练掌握并能够灵活运用本专业基础理论知识和专业技术知识;熟悉有关法律、法规和政策;掌握本专业技术(操作)标准、规范、规程;了解本专业新技术、新工艺、新设备、新材料的现状和发展趋势。
2.具有独立承担较复杂建设工程项目、解决本专业范围内较复杂技术问题的能力;具备一定的工程技术研究、分析、判断、综合、总结能力,能够撰写解决较复杂技术问题的研究成果或技术报告。
3.能够指导助理工程师工作和传技带徒。
(四)高级工程师
1.系统掌握并能够灵活运用专业基础理论知识和专业技术知识;熟练掌握本专业技术(操作)标准、规范、规程;熟悉有关法律、法规及政策;熟悉本专业新技术、新工艺、新设备、新材料,了解本专业国内外最新技术现状、科技信息和发展趋势。
2.长期从事本专业工作,具有独立承担复杂建设工程项目、解决关键技术难题的能力,具备较强的工程技术分析、判断、综合、总结能力,能够撰写解决复杂或关键技术问题的研究成果或技术报告;具有跟踪本专业科技发展前沿水平的能力。
3.能够指导工程师或研究生的工作、学习和传技带徒。
(五)正高级工程师
1.具有全面系统的专业理论和实践功底;全面系统掌握本专业技术(操作)标准、规范、规程;熟悉有关法律、法规及政策;掌握本专业新技术、新工艺、新设备、新材料,全面掌握本专业国内外前沿发展动态。
2.长期从事本专业工作,科研水平、学术造诣或科学实践能力强,能够主持完成本专业领域重大项目,取得重大理论研究成果和关键技术突破;具有引领本专业科技发展前沿水平的能力,能够解决重大技术问题或掌握关键核心技术,在相关领域取得创新性研究成果,推动本专业领域发展。
3.能够指导高级工程师或研究生的工作、学习和传技带徒。
第八条 业绩成果
(一)技术员、助理工程师
参与完成建设工程(房屋建筑工程、市政工程)专业技术工作,具有相应的专业技术业绩。
(二)工程师
1.取得助理工程师职称后,业绩、成果符合下列条件之一:
(1)参与完成2项市(厅)级科研项目或3项县级科研项目,并通过验收或第三方机构鉴定。
(2)参与完成2项甲级,或4项乙级,或8项丙级建设工程勘察项目。
(3)参与完成2项大型,或4项中型,或8项小型建设工程设计项目。
(4)参与完成1项大型,或2项中型,或6项小型建设工程施工项目。
(5)参与完成1项大型,或3项中型,或8项小型建设工程的项目管理、质量安全监督、工程监理、检测鉴定、工程造价过程技术咨询管理;参与完成6项大型或12项中型建设工程项目的工程造价、技术经济分析、招投标成果文件的编审;参与完成3项县级以上城乡建设规划,并已印发实施。
(6)参与完成2项大型,或4项中型,或10项小型白蚁防治工程项目的施工、管理;参与完成4项大型,或8项中型,或12项小型供热、供气、供水、排水工程项目的施工、设施设备运行维护;参与完成1项大型,或2项中型,或3项小型环境卫生工程项目的施工、设施设备运行维护。
(7)获得与本专业技术相关的1项发明专利或2项实用新型专利,并已取得了较高的经济和社会效益。
(8)参与研制开发具有较高水平的新技术、新工艺、新设备、新材料1项以上并已推广应用,或推广应用具有较高水平的新技术、新工艺、新设备、新材料2项以上。
(9)参与建设工程政策研究、技术咨询和管理服务工作,在为政府部门提供决策参考、组织科学管理、强化服务保障等方面业绩贡献突出,提出的意见建议被县级以上政府部门正式出台的3个以上政策文件采纳采用。
2.任现职期间,具有1篇以上由本人撰写、与申报专业一致、代表自身专业理论和技术水平的技术报告、课题研究报告、施工或调试报告、规划设计方案、案例分析报告等技术成果。
(三)高级工程师
1.取得工程师职称后,业绩、成果符合下列条件之一:
(1)作为主研人员参与完成1项省(部)级以上科研项目,或2项市(厅)级科研项目,或4项县级科研项目,并通过验收或第三方机构鉴定;主持完成1项市(厅)级以上科研项目,或2项县级科研项目,并通过验收或第三方机构鉴定。
(2)作为主要参与人完成5项甲级,或8项乙级,或10项丙级建设工程勘察项目;主持完成3项甲级,或6项乙级,或8项丙级建设工程勘察项目。
(3)作为主要参与人完成5项大型,或8项中型,或10项小型建设工程设计项目;主持完成3项大型,或6项中型,或8项小型建设工程设计项目。
(4)作为主要参与人完成3项大型,或5项中型,或8项小型建设工程施工项目;主持完成2项大型,或4项中型,或6项小型建设工程施工项目。
(5)作为主要参与人完成3项大型,或6项中型,或10项小型建设工程的项目管理、质量安全监督、工程监理、检测鉴定、工程造价过程技术咨询管理;主持完成2项大型,或4项中型,或8项小型建设工程的项目管理、质量安全监督、工程监理、检测鉴定、工程造价过程技术咨询管理;作为主要参与人完成8项大型或15项中型建设工程项目的工程造价、技术经济分析、招投标成果文件的编审;主持完成6项大型或12项中型建设工程项目的工程造价、技术经济分析、招投标成果文件的编审;主持完成2项或参与完成3项县级以上城乡建设规划,并已印发实施。
(6)作为主要参与人完成4项大型,或8项中型,或16项小型白蚁防治工程项目的施工、管理;主持完成3项大型,或6项中型,或12项小型白蚁防治工程项目的施工、管理;作为主要参与人完成6项大型或12项中型供热、供气、供水、排水工程项目的施工、设施设备运行维护;主持完成4项大型或8项中型供热、供气、供水、排水工程项目的施工、设施设备运行维护;作为主要参与人完成2项大型或3项中型环境卫生工程项目的施工、设施设备运行维护;主持完成1项大型或2项中型环境卫生工程项目的施工、设施设备运行维护。
(7)作为主要起草人完成1项国家或行业标准(规范、设计图集),或2项地方标准(规范、设计图集),并已颁布实施;作为主要编写人完成1项全国统一定额、导则,或2项地方定额、导则,并已颁布实施;作为主要完成人完成1项工程建设国家级工法,或2项工程建设省级工法;作为主要发明人,获得与本专业技术相关的1项发明专利或3项实用新型专利,并已取得较高的经济和社会效益。
(8)主持或承担研制开发具有较高水平的新技术、新工艺、新设备、新材料2项以上,并已推广应用;或推广应用具有较高水平的新技术、新工艺、新设备、新材料3项以上。
(9)从事建设工程政策研究、技术咨询和管理服务工作,为政府部门提供决策参考、组织科学管理、强化服务保障等方面业绩贡献特别突出,提出的意见建议被市级以上政府部门正式出台的5个以上政策文件采纳采用。
2.任现职期间,论文、论著具备下列条件之一:
(1)作为第一作者或通讯作者在专业学术期刊上公开发表本专业学术论文1篇以上,或独著(合著)出版本专业著作1部以上,本人撰写2万字以上。
(2)未发表论文或出版著作的,应提供由本人撰写、与申报专业一致、代表自身专业理论和技术水平的论文、技术报告、课题研究报告等技术成果2篇以上。
(四)正高级工程师
1.取得高级工程师职称后,业绩、成果应符合下列条件之二(其中(1)-(7)条任意一项和(8)-(15)条任意一项):
(1)主持完成1项省(部)级以上科研项目,或2项市(厅)级科研项目,或5项县级科研项目,并通过验收或第三方机构鉴定。
(2)主持完成5项甲级或10项乙级建设工程勘察项目。
(3)主持完成5项大型或10项中型建设工程设计项目。
(4)主持完成3项大型或6项中型建设工程施工项目。
(5)主持完成3项大型或6项中型建设工程的质量安全监督、项目管理、工程监理、检测鉴定、工程造价过程技术咨询管理;主持完成8项大型或15项中型建设工程项目的工程造价、技术经济分析、招投标成果文件的编审;主持完成2项或参与完成3项市(厅)级以上城乡建设规划,并已印发实施。
(6)主持完成4项大型或8项中型白蚁防治工程项目的施工、管理;主持完成6项大型或12项中型供热、供气、供水、排水等工程项目的施工、设施设备运行维护;主持完成2项大型或3项中型环境卫生工程项目的施工、设施设备运行维护。
(7)主持或承担研制开发具有较高水平的新技术、新工艺、新设备、新材料2项以上,并已推广应用;推广应用具有较高水平的新技术、新工艺、新设备、新材料3项以上。
(8)作为主要起草人完成1项国家或行业标准(规范、设计图集),或作为主要编写人完成1项全国统一定额、导则,并已颁布实施;作为主要完成人完成1项工程建设国家级工法;作为第一发明人或第二发明人,获得与本专业技术相关的2项发明专利,并已取得较高的经济和社会效益。
(9)获得与本专业有关的国家科技进步奖二等奖以上1项,或国家技术发明奖二等奖以上1项。
(10)获得与本专业有关的省(部)级科技进步奖、技术发明奖一等奖1项,或省(部)级科技进步奖、技术发明奖二等奖2项。
(11)获得与本专业有关的省级专利奖、优秀工程咨询成果奖一等奖1项或二等奖2项或三等奖3项以上。
(12)获得建设工程项目国家级奖项1项或省级奖项2项。
(13)在全省本专业领域内享有较高声誉和知名度,获得省(部)级以上专家称号或被纳入省(部)级以上人才计划等。
(14)主持开发、研制的新产品市场前景好,纳税额1000万元以上。
(15)产品技术开发、升级、换代适应市场需求,经省(部)级产品技术鉴定,其主要技术指标达到国际先进或国内领先水平。
2.任现职期间,论文、论著具备下列条件之一:
(1)作为第一作者或通讯作者,在专业学术期刊上发表本专业论文2篇以上;或独著(合著)出版本专业学术著作、译著1部以上,本人撰写5万字以上。
(2)未发表论文或论文发表数量不足2篇或未出版著作的,应提供本人撰写、解决复杂疑难技术问题的论文、技术报告、课题研究报告4篇(已发表1篇论文的可只提供2篇)以上。
第九条 任现职期间,符合下列条件之一,且年度考核均为称职(合格)以上的专业技术人才,可提前1年申报高一级职称:
(一)参加援藏援彝服务期满1年以上,工作成效显著的。
(二)“四大片区”外的专业技术人员参加“四大片区”服务满1年,或与“四大片区”企事业单位建立3年以上支援服务关系,或参加精准脱贫、乡村振兴工作,成绩突出,并受到省、市(州)、县(市、区)党委、政府及其部门表彰的。
(三)获得建设工程类工程硕士专业学位的工程技术人才。
(四)在基层工作的普通高校毕业生,首次申报评审职称的。
同时符合两项以上条件的,提前申报年限不能累计计算。
第十条 在基层从事建设工程专业技术工作,且年度考核均为称职(合格)以上的专业技术人才,累计工作满15年的可降低一个学历等次申报评审中级职称,累计工作满25年的可降低一个学历等次申报评审高级职称。
第十一条 工程技术领域实行专业技术职业资格考试的专业,不再开展相应层级的职称评审。建设工程技术人才取得的专业技术工程领域职业资格,可对应相应层级的职称,并可作为申报相关或相近职称专业高一级职称的条件。职业资格分级设置的,其初级(二级)、中级(一级)、高级分别对应职称的初级、中级、高级,未分级设置的一般对应中级职称,国家和我省另有规定的依规执行。以职业资格申报的企业人员需在本单位注册且聘任对应专业技术岗位,事业单位人员需聘任对应专业技术岗位。
第十二条 继续教育
任现职期间,按照《专业技术人员继续教育规定》(人力资源和社会保障部第25号令)和《关于<专业技术人员继续教育规定>的贯彻实施意见》(川人社发〔2016〕20号)等文件要求,结合专业技术工作实际需要,参加继续教育。
第十三条 对职称外语和计算机应用能力考试不作统一要求,由用人单位自主确定。
第十四条 取得工程系列非建设工程专业职称人员,从事建设工程专业工作一定年限后,胜任本职工作,用人单位考核合格,且符合本申报评审基本条件的,可根据专业能力和相关成果申报评审建设工程现从事专业同级职称。初级、中级、高级职称对应的工作年限分别为1、3、5年。
已取得建设工程相关专业职称人员,从事建设工程其他专业工作满3年以上,胜任本职工作,用人单位考核合格,且符合本申报评审基本条件的,可根据专业能力和相关成果申报评审建设工程现从事专业相应层级职称,申报层级不高于已取得建设工程相关专业职称层级。取得建设工程多个职称专业的人员,申报高一级职称时,业绩成果和专业工作年限不合并计算。
第三章 破格申报条件
第十五条 从事建设工程专业技术工作,确有真才实学、成绩显著、贡献突出,具备下列条件之一的主要人员,可不受学历、资历、层级限制,破格申报评审工程师:
(一)获得与本专业有关的省(部)级科技进步奖三等奖以上1项,或省(部)级技术发明奖三等奖以上1项,或四川省专利奖三等奖以上2项,或四川省专利奖创新创业奖2项。
(二)获得建设工程项目国家或省级奖项1项。
(三)获得国家级技能竞赛奖牌,或四川省技术能手,或担任省级技能大师工作室领办人。
(四)完成工程建设省级工法1项;起草国家、行业、地方标准(规范、设计图集)1项,并已颁布实施。
(五)获得与本专业有关的发明专利1项以上,经推广应用取得显著经济、社会效益,创造税收在500万元以上。
(六)主持与本专业有关的省级科研项目(课题)2项以上,取得显著经济效益和社会效益,并累计实现税收100万元以上。
第十六条 从事建设工程专业技术工作,确有真才实学、成绩显著、贡献突出,且具备下列条件之一的主要人员,可不受学历、资历、层级限制,破格申报评审高级工程师:
(一)获得与本专业有关的省(部)级科技进步奖二等奖以上1项,或省(部)级技术发明奖二等奖以上1项,或四川省专利奖二等奖以上2项,或四川省专利奖创新创业奖3项。
(二)获得建设工程项目国家或省级奖项2项。
(三)获得世界技能大赛铜牌以上奖励,或获得国家级一类技能竞赛前5名(双人赛项前3名、三人赛项前2名),或天府质量奖(个人)、中国质量提名奖(个人),或担任国家级技能大师工作室负责人,或全国技术能手、天府工匠、四川技能大师。
(四)完成工程建设国家级工法2项,或工程建设省级工法4项;起草国家或行业标准(规范、设计图集)2项,或地方标准(规范、设计图集)3项。
(五)获得与本专业有关的发明专利2项以上,经推广应用取得显著经济、社会效益,创造税收在1000万元以上。
(六)主持与本专业有关的省级科研项目(课题)2项以上,取得显著经济效益和社会效益,并累计实现税收500万元以上。
第十七条 取得重大基础研究和前沿技术突破、解决重大工程建设难题,在建设工程专业技术岗位上业绩和成果特别突出,作出重大贡献,且具备下列条件之一的主要人员,可不受学历、资历、层级限制,破格申报评审正高级工程师:
(一)获得与本专业有关的国家科技进步奖二等奖以上1项,或国家技术发明奖二等奖以上1项,或中国专利银奖以上1项。
(二)获得与本专业有关的省(部)级科技进步奖一等奖1项或二等奖2项,或省(部)级技术发明奖一等奖1项或二等奖2项,或四川省专利一等奖1项或二等奖2项。
(三)获得建设工程项目国家或省级奖项3项。
(四)获得与本专业有关的发明专利3项以上,经推广应用取得显著经济、社会效益,创造税收在3000万元以上。
(五)获得世界技能大赛金牌,或中华技能大奖,或享受国务院政府特殊津贴的高技能人才,或担任世界技能大赛金奖选手技术指导专家组组长(教练组组长)。
第十八条 国家和我省有其他相关职称申报评审破格规定的,从其规定。
第四章 答辩
第十九条 申报建设工程中级、高级职称的人员须分别按照以下规定参加现场答辩:
(一)申报中级职称有下列情况之一的:
1.非本专业学历;
2.破格申报;
3.取得建设工程领域职业资格,对应申报中级职称;
4.高技能人才申报中级职称;
5.中级职称评审委员会及专业组根据申报人员情况认为需要参加现场答辩。
(二)申报高级职称实行全员答辩。
第五章 附 则
第二十条 本条件有关词(语)或概念的特定解释
(一)“主持”指项目负责人(项目经理、总监理工程师,或其他全面负责整个工程项目技术管理工作的人员)、专业负责人、项目技术负责人、课题负责人。
(二)“主要人员”指主研人员、主要起草人、主要完成人、主要编写人、主要发明人、主要获奖人。主研人员、主要完成人、主要编写人、主要发明人为排名前3名的专业人员;主要起草人为排名前5名的专业人员;主要获奖人为证书、文件所列人员。
(三)“主要参与人”指项目质量安全监督工程师、生产运维技术负责人以及其他在项目实施中承担主要工作,能独立处理各种常见技术问题和关键问题的专业人员。
(四)“参与完成”指在项目实施中承担具体技术或管理工作的专业人员。
(五)本条件中冠有“以上”的均指本数及以上;“年”指周年。
(六)专著译著指取得ISBN统一书号,公开出版发行的专业学术著作或译著。
(七)专业学术期刊指公开发行具有国际国内刊号的专业学术技术刊物。每篇论文、技术报告、课题研究报告字数不少于3000字,学位毕业论文不得作为专业论文。
(八)“四大片区”指高原藏区、大小凉山彝区、秦巴山区、乌蒙山区。
(九)基层是指全省乡镇、脱贫县、国家和省乡村振兴重点帮扶县、民族地区(甘孜、阿坝、凉山州各县市及其他民族自治县、少数民族待遇县)所属有关单位。
(十)重大经济损失,是指直接经济损失10万元以上的。
(十一)法律法规规定需取得准入类专业技术人员职业资格的,应具备相应职业资格。
第二十一条 建设工程项目奖项包括:
(一)国家级奖项:中国建设工程鲁班奖(国家优质工程),梁思成建筑奖,中国土木工程詹天佑奖,国家优质工程奖,全国工程勘察设计大师,全国优秀工程勘察设计项目,中国人居环境范例奖,全国绿色建筑创新奖,全国优秀工程咨询成果奖,中国建筑工程装饰奖,广厦奖,中国安装之星,中国钢结构金奖,优秀城市规划设计和城市科学研究奖,建筑设计奖,工程勘察、建筑设计行业和市政公用工程优秀勘察设计奖等。相应奖项根据国家评比达标表彰保留项目目录和有关文件政策进行动态调整。
(二)省级奖项:四川省优质工程天府杯、四川省安全生产文明施工标准化工地、四川省优秀工程咨询成果奖等及其他省(市)评比达标表彰保留项目目录、创建示范活动项目目录中建设工程类相应级别的奖项。相应奖项根据各省(市)评比达标表彰保留项目目录、创建示范活动项目目录和有关文件政策进行动态调整。
第二十二条 业绩成果认定依据
(一)科技奖励以获奖证书为依据(不含项目主持单位颁发的二级证书、证明等),科技奖励的获奖者是指等级额定获奖人员。同一项目多次获奖,取最高奖项计。以单位名义获得的科技奖励不得作为个人业绩材料上报。
(二)建设工程项目奖项对象为个人的以获奖证书为依据;获奖对象为单位(项目)的,与该奖项评奖条件相关、负责主持该获奖项目的勘察、设计、施工、监理、建设(代建)等单位(项目)专业人员,以相应佐证材料为准;同一项目获得多个建设工程项目奖项的,取最高奖项计。
(三)科研项目、建设工程项目的主持人员、主要人员、主要参与人、参与完成人以项目合同书(任务书)等为依据。
(四)国家发明专利授权以专利证书为准。
(五)采纳采用以正式出台的文件原件及相应佐证材料为依据。
(六)发明专利等推广应用所取得的成效,以该项目的年度财务报表、纳税证明等佐证材料为依据。
(七)享受提前1年或降低一个学历等次申报高一级职称政策的,以有关部门(单位)印发的文件、证书等佐证材料为依据。
(八)大(甲)、中(乙)、小(丙)型建设工程项目的规模划分标准:设计类的以住房城乡建设部建设项目设计规模划分表为依据;施工或技术服务类的以住房城乡建设部注册建造师执业工程规模标准为依据;勘察类的以住房城乡建设部工程勘察资质标准的工程勘察项目规模划分表为依据;其他类的从其行业规模划分标准,如无规模划分标准的可根据其涉及范围、面积和重要复杂程度等认定其相当的型别。
第二十三条 本条件为四川省建设工程技术人员职称申报评审基本条件,不作为评审结果的直接依据,各地、各单位可根据工作需要,制定不低于本条件和国家条件的申报评审条件。
第二十四条 本条件自2023年5月23日起执行,有效期为5年。本条件未尽事宜,按国家和我省现行有关规定执行。
第二十五条 本条件由四川省住房和城乡建设厅、四川省人力资源和社会保障厅按职责分工解释。




